行為科學理論在企劃活動上的應用-以公務人員培訓活動實際案例說明
- 撰文者:
- 2011/11/15 瀏覽數:5182
行為科學以顧客的心理層面角度觀察,來重新檢視公司所提供的服務是否讓顧客確實滿足。但我們不禁有疑問,行為科學應如何應用在實際工作與企劃活動上,本文將依據學者的理論提供辦理及企劃活動上應注意的事項,搭配以過去辦理之公務人員培訓活動實際案例,說明實際作法與限制條件,以供參考改善使活動更趨向完美。
在行為科學學者經過心理實驗與研究,提出種種理論之後,依據其提出企劃活動時不得不重視的重要原則說明(請注意,此僅僅為掌握原則、精神,而非規定,應隨著現實活動的參與人員與活動形式而作適當的調整):
1.排除顧客不良經驗,愈早愈好:
人們在參與活動時,記憶最深刻僅在於自己特別有興趣或集中注意力之處,而忽略了不在意之處,且感受具有順序性,多數的人較喜歡漸入佳境的感覺,此稱為順序效應。例如一個人在路上撿到100元,而後掉了50元,相較於先掉了50元,而後撿到100元,大部分的人會覺得後者較前者感覺良好許多。因此在活動上,愈後續的流程,顧客會顯得愈在意。
依據順序效應的研究,顧客寧可先得知壞消息,以避免猜測的恐懼與發生時的錯愕,且後續假如活動使其持續愉悅,將抹去初期的壞印象,例如明知道可口的芒果冰需排很長時間的隊,事先得知的話還是會勇於嘗試,等到享用完之後將僅記得冰品的美味,而忘卻了排隊的痛苦。
在辦理公務人員培訓活動時,我們會先事先告知參與人員當天活動人員過於踴躍,可能造成壅擠,或單位保留修改議程的權力、停車需收費等,而非到了現場之後,才造成人員錯愕或心理不適等等,千萬不要將壞消息拖到最後一刻告知顧客,如此將使顧客的不滿愈趨嚴重。不過在現實上,還是需考量告知參與人員訊息的「時機」,免得使得參與人員打退堂鼓,或過度對活動產生不期待感,造成當日參加人員不足等不良結果。
.jpg)
2.流程漸入佳境,結尾見好就收:
依然依據順序效應的研究,人們感受具有順序性,而且較喜歡漸入佳境的感覺。假如一個活動剛開始非常精彩,到了後續收尾時很感覺無聊且平淡無奇;相較於一個活動開始馬馬虎虎,到了尾聲時達到了活動最高潮且亮麗的收尾,顧客回想起此活動印象,前者可能為「剛開始明明還不錯,到後面我真想趕快離開這個活動」;後者印象為「雖然一開始苦悶了點,但最後的節目很精彩,幸好我有坐到最後一刻」。綜合第一項原則,辦理活動時需非常注意活動流程次序的安排,需讓顧客有漸入佳境的良好感受。
過去辦理公務人員培訓活動時,在產業知識訓練班時,因為流程安排不當,下午的休息後僅排最後一堂課「生物技術趨勢分析」課程,此為較多專有名詞且枯燥課程,而在發現討論後,立即果斷決定將休息時間提前,加入一堂學員較有興趣且與生活相關性高的課程,否則後果可想而知,要不就是休息時間大部分學員皆離場,或者跟上述所提的一樣,在最後一個學習單位敗興而歸。未來規劃課程應將學員較有興趣與反應熱烈的排在最後一堂,如此學員全天的完整參與率將提升,且對活動印象頗佳。然而現實上需注意開場幾堂活動切莫過於苦悶無趣,否則還沒到後續的活動人員都紛紛離去,尾聲的活動再好,也是毫無意義。
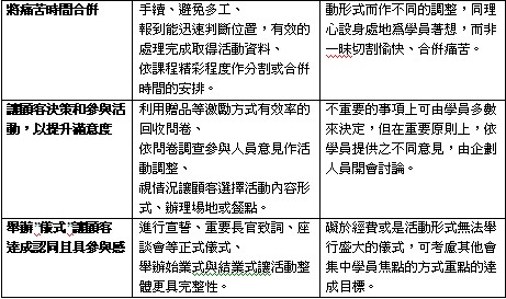
3.將愉快時間分割;將痛苦時間合併:
時間雖然有分成年、月、日、時、分、秒等單位,但就像愛因斯坦說的:「與美女對坐一小時,彷彿只過了一分鐘;但若坐在火爐上一分鐘,便覺得痛苦像過了一小時」,每個人對時間的長度觀感其實是非常主觀的,並且對自己所不擅長或不習慣的經驗在時間感覺上往往感覺很模糊。另外,同樣的時間長度切割成多節,人們所感受的時間較長,此稱為持續期間效應。既然人們對於時間的觀念如此的主觀與模糊,因此關鍵在於企劃者如何安排活動的流程與長度,讓顧客達到最適的感受。
依據持續時間效應的研究,人們對時間長度的感受非常主觀且模糊,且具有可被誘導性。時間長度切割成多節,人們所感受的時間較長,因此我們應盡量將愉快的經驗予與分割;將痛苦的時間盡量合併,舉例說明,在公務人員培訓活動的報名處理上,假如要求顧客要收e-mail、進行傳真、又要上網看資訊填資料,相對在同一個報名網頁可以花同樣時間處理完成的話,切割為多項工作不僅讓顧客覺得麻煩,且時間感受會非常冗長,認為自己花了非常多時間處理這種麻煩事。
同時也注意到在活動當天報到時應讓參與活動的顧客應立刻就能判斷出他所應處理手續的位置,且在同一個區域有效率的處理完成取得相關活動資料,如此將使其認為痛苦的時間感受非常短暫。相較在精彩的課程安排上如將三小時一堂課程,劃分為一小時一堂課程,而後稍作休息,將使顧客感受時間愈長,其能達成的成效也隨著主辦單位作的流程安排與決策而有所差異。
而限制上需注意針對不同參與對象與活動形式而作不同的調整,例如我們的案例-公務人員培訓活動,大部分皆為講師上課單項教學,有些課程是重要法規與注意事項,內容是非常枯燥但卻非常重要,「合併痛苦」將三小時合併為一堂課,將對所有人員是一場精神折磨,而如將其分割為一小十三堂課,又會使學員感到時間非常漫長,所以或許兩個1.5小時課程會是最適值,端看學員接受度與活動情況而調整。
.jpg)
4.讓顧客決策和參與活動,以提升滿意度:
在發生某些事件時,人們總喜歡找出合理的解釋(但不一定為事實。),心理學家稱之為「歸因理論」,假如找不到客觀的解釋,甚至不惜自己編造一個。活動某個環節出錯,即使事實為外在環境等非能控制因素,顧客往往抱怨主辦單位與服務人員,這是常見的狀況,此稱為合理化效應。
但是假如能提高顧客控制與參與活動的程度,事件發生時發怒的機率就較低,畢竟人的本性總是寬以律己、嚴以待人。因此在辦理活動上以顧客的需求及建議為基礎,已成為現今的圭臬,如要活動精益求精,這時問卷就發揮不可小覷的效用。
公務人員培訓活動非常重視問卷的反應意見,為了能夠全數回收問卷,我們用心的挑選到非常精緻的廣宣小筆記本為贈品,填完問卷回收可以換此小筆記本,問卷回收成效非常不錯,內容除了寫上給予主辦單位的意見與建議,並且可視情況讓顧客選擇將來較有興趣的課程內容、活動形式,甚至於辦理場地或餐點,假如有狀況發生時,主辦單位也是依照大眾需求與期望的方向進行,因此顧客較不容易會有不滿的狀況發生。
不過現實上需考量本身活動應堅持的基本原則,而非全數交由參與人員來決定,在不重要的事項上可以由學員多數來決定,但在原本規劃好的重要原則上,假如學員提供了一些不同意見,可由企劃人員開會討論,說不定可以激盪出不一樣的火花。
5.舉辦”儀式”讓顧客達成認同且具參與感:
人們喜歡尋找合理化的解釋,原因在於本身具有對事物的不安全感,活動可透過舉辦儀式讓顧客認同參與在此活動中,而非被排除在外,達成其保有安全感的感受。並且可能具有使顧客間、顧客與主辦單位快速熱絡進入狀況內的附加效果,活動舉辦始業式與結業式也將讓活動整體更趨完整性。
公務人員培訓活動原訂由部長或縣市首長來對參與公務人員開場致詞,藉由重要長官的激勵,參與人員將對本次活動的主題更具認同感,結尾時由主辦單位長官進行座談,利用最後的時間將學員心中的疑惑解開,使本次學習具有一個完整性。許多計畫活動開場也會設計「魔球」、隆重配樂與噴乾冰的效果,主要是讓參與者感受到震撼與正式,進而更加認同此活動。在許多限制上,例如礙於經費或是活動形式不適合,可能無法舉行轟轟烈烈的儀式,讓參與學員輕易就投入情境,但例如全體共同舉手宣誓,或是主持人撥放開場音樂宣布活動正式開始等方式並不用花費任何經費,本培訓活動邀請重要長官致詞就是一個不錯的方式。
.jpg)
在此將本文所提出企劃活動所應遵守之原則說明、作法與限制條件整理如下表:
.jpg)
.jpg)
過去企業成功的辦理活動,大部分為特定的企劃高手憑其過去豐富的經驗與直覺,作出了有效率且正確的決策,但在詢問之下並說不出個所以然也無法確實傳授予其他企劃人士。而所謂的行為科學就是將多數成功案例與實際觀察現象,透過歸納與演繹的方式,整理出未來可確實遵循的重點原則,以使活動能夠避免失誤並且盡善盡美,希望藉由此案例-公務人員培訓活動說明,提供對企劃活動有興趣的人員參考。
參考文獻:讓服務更完美的祕訣-運用行為科學研究顧客體驗,理查德‧蔡斯、蘇利蘭‧達蘇,哈佛商業評論。
ESG永續碳會計管理實務 - 視訊教學
上課時間 2026/06/01 ~ 2026/06/02
進階業務開發技巧 - 提問與人際關係
上課時間 2026/05/12 ~ 2026/05/12
防火管理人訓練複訓班 - (臺北班) - 請先提供「115年6月11日之後到期」的舊證書影本 - 收到上課通知後再繳
上課時間 2026/06/11 ~ 2026/06/11
GenAI 時代的 Kanban 成效管理技巧-讓交付變可視、決策靠數據 - 用 Kanban 讓「效率」真正被看見 - 、被衡量、被改善!📈
上課時間 2026/11/26 ~ 2026/11/26
金牌業務的養成與談判技巧
上課時間 2026/08/28 ~ 2026/08/28
公司財稅處理常見問題實務解析
上課時間 2026/08/03 ~ 2026/08/03
【ESG永續發展系列課程一】永續策略與跨部門協作:打造企業永續執行力 - 適用採購/物流管理/永續發展主管及人員 - 完成報名請勿繳費待上課通知
上課時間 2026/04/15 ~ 2026/04/15
ERP與MES展開與運作實務
上課時間 2026/09/24 ~ 2026/09/24
基層主管的教練工具箱 - 帶人帶心的高效對話與行動術
上課時間 2026/09/03 ~ 2026/09/03
碳定價機制解析
上課時間 2026/07/31 ~ 2026/07/31