淺談台灣中小企業之職業安全衛生管理
- 撰文者:
- 2012/01/03 瀏覽數:14880
一、職業安全衛生法規概述
勞委會在2008年1月9日修正公告之「勞工安全衛生組織管理及自動檢查辦法」中,規定有關第一類事業勞工人數在300人以上之事業單位,應建立適合該事業單位之職業安全衛生管理系統,而此系統也同樣適用於各種行業及規模的公司。
依據勞委會「勞工安全衛生組織管理及自動檢查辦法」,第一類事業屬於具顯著風險、第二類事業(具中度風險者)中第14項 專業、科學及技術服務業、建築及工程技術服務業;或第17項 政府機關(機構)、職業訓練事業、顧問服務業、學術研究及服務業、教育訓練服務業之大專院校、高級中學、高級職業學校等之實驗室、試驗室、實習工場或試驗工場(含試驗船、訓練船);財團法人中國生產力中心則是屬於第二類。(陳,2011)
二、在安全衛生的工作場所工作,是每一位勞工所渴望追求的
每個在職場的勞工都有權利得到應有的職前及在職勞工教育訓練,有權表達在工作中遇到的不合理及不安全事情,然而;有時會事與願違,處於中小企業或員工人數2~3人的微型企業中,對於一些輕易可看到的不安全情事,在雇主有意的或是遊走法律邊緣而遭到忽略,造成一些遺憾的職業安全傷害事件。
許多職災受害人正處於青壯年時期,每一個職災意外的發生常造成一個或數個幸福家庭的破滅。而這些不幸其實是可以透過良好的職前/在職教育訓練來將傷害降到最低,職場也可以不必隱藏無數的危機。
三、提供中小企業正確職業安全衛生觀念
關於安全管理在事前/事後的風險分析及危害預防,中小企業業者可以依照本身企業特性選擇合適的分析工具如:風險分析、缺陷樹分析(FTA)、失效模式與效應分析(FMEA)等,藉由這些問題分析與解決方法,達到事前預防及事後矯正。一般企業主容易在意外事件發生時候,緊張地極力粉飾太平,特意地將職安事故隱藏。
對於事件的善後也常見的僅僅要求操作者改變操作行為,或簡單地設置機械設備的簡易安全功能等等,這些不切實際的作法,只能頭痛醫頭,腳痛醫腳,無法從根本消除問題。意外事件發生的背後,造成意外生成的原因才是改善的重點。而意外事件發生主體,往往不外乎是 「人」與 「機械設備」兩者相互關係,處理意外事件的中小企業老闆,往往會很輕易的聚焦在這個方向作為原因發生推論或是調查的起點,這種作法,沒有對或錯(陳,2011)。
問題的發生並沒有絕對的單一項因素,相對的,問題的處理對策同樣地也沒有絕對的單一作法,問題的解決如只考量任何單一方式,都會有失偏頗。在這,對中小企業主提供如下參考意見與建議事項:
- 行為的問題
意外事故傷害發生,經驗及預防的知識不足才是最主要的因素,與教育程度的高低並不是很直接相關係。絕大數的事故發生是因為,工務執行人員不經意地疏忽行為所造成。
常見的有: 隨意的離開原來的工作崗位且未告知去處;修理機械時未將機台停止及懸掛警示牌;從事新工作、操作新機台、對某件新事情沒有把握,也未詳加詢問直到明白,就貿然上陣操作機器設備;進入危險工作場所沒有依規定穿戴適當的個人防護器具,缺少了職業安全衛生觀念。
以上這些草率行事的作法如無法導正,意外事故會不斷的重複發生,關鍵的幾秒鐘、關鍵的幾個動作都可能造成無法挽回的遺憾。避免職災的重要課題之一還是必須灌輸執業/操作人員正確的觀念與要求良好工作習慣的養成為首要。
- 設備問題
在中小企業製造生產方面,雇主(買方)常因為成本的考量,在購買設備時,重視成本的降低,只要機具具備必要的功能,安全防護的機構設計常常不是首要考量因素。
因為企業主一時的短視近利,購買了不安全的設備導致員工發生意外,企業主除了要遭受良心的譴責以外,工程/製程也因此停擺,伴隨而來的可能是沉重的賠償責任與冗長的訴訟過程,這是何等得不償失的作法。 在此還是奉勸企業主要將設備的安全問題是與獲利同等重要的課題,以免害人又不利己。
- 預防觀念薄弱
對於職災意外事故的預防,執業/操作人員的觀念是另一重要關鍵。企業主須設法減少員工因對安全問題的無知,而出現的一些不安全行為。一般職業安全衛生概念相關參考書並不難取得,但書本上只傳達有限的職業安全衛生概論,做到某一程度的預告作業環境危險,與實際的工作職場環境仍然有一相當大的差距。
職業安全衛生觀念在中小企業中,實際操作上如能夠有組織、有方法的傳授知識技能,與經驗的傳承,必能大大降低職災意外的發生。
國內具有300人以上公司,依法規定需設有專責環境安全衛生部門,此環安衛單位直接隸屬於總經理管轄,單位主管位階等同於處長或協理級職位,如此推行環境安全衛生管理才能獲得各部門的支持與配合合作,實施起來阻礙相對較小。
環境安全衛生部門的功能專責職業安全衛生教育及風險危害預防性的工作推展,但是有一個觀念是非常重要的,負責職業安全衛生管理者需要真正認知清楚,不可一味地將人為操作失誤當作是職業安全衛生意外事故發生的單一原因,人為操作不當只是最終的“結果”,其實致使這個“結果”的成因在於人的“觀念”。
因為觀念不正確,操作者試圖為了增加產能、產量,為了縮短那一點點的工時,或者是一些極微不足道的理由,而改變了職業安全衛生的作業標準。為改變人的“觀念”,正確的職業安全衛生觀念置應超越公司組織層級及個人的層級高度,將其導入組織系統中,適時搭配獎懲措施強烈的改正(糾正)操作員不好的工作習慣、行為偏差及態度等來防止人為的作業失誤,矯正問題的根源,預防重大災害的發生。(陳,2011)
- 問題分析與解決
負責職業安全衛生的單位主管及人員,應該要真正了解到流程的負責人及操作者,為何會這樣作?遇到意外事件發生時,並非紙上談兵一味的在程序文件上討論著文字。
在此建議可參照工廠問題分析與解決,調查發生原因,以魚骨圖方式分析問題因果關係,了解為什麼機器會故障?操作員為什麼會這樣作?操作方法是否正確?原料是否使用正確?量測設備是否足夠監控每一作業流程的結果?環境、溫度及氣候變化的因素等。
檢討合理化,暸解和改正工作環境中會導致4M(人員、機器、材料、方法)失誤的因素,這樣從專業且全面的角度看意外事件發生的問題與分析才不至於顧此失彼,不忽略任一可能因素才有助於避免重複發生相同事件。
設備雖然沒有絕對的安全,但是安全程度是可以加以比較或更準確評估,只要透過適當的方法,標準作業,問題可望獲得改善,而如上所述的這些方法只要應用得當皆可適用在各種規模大小不等的中小企業中實施。
四、中小企業注重在產能(量)的提升,職業安全衛生常被視為可有可無
中小企業有時會迫於經濟規模、資金的短缺,考量到營運成本,因此往往較注重在產能、產量的提高,而職業安全衛生則被視為可有可無,這是很無奈與可惜的一件事。
筆者在多年前,初投入職場時,曾長期從事過CNC電腦車床、研磨加工、機械組立製造(俗稱的黑手)及鑄造(翻砂)行業,長達8年之久,從事的正是我們所稱的3K行業 [註1],筆者曾親眼目睹幾位同事使用移動天車吊掛長型T槽工作台毛胚鑄件時,因對吊掛方式不正確觀念,選擇錯誤的掛具,且鋼索未固定在鑄件的凹陷處,導致晃動使得掛具鬆脫鋼索移位,整批鑄件從半空中翻落,如同瀑布般傾洩而下,落下壓在身體下半部,整隻腳尤其是腳踝處整個被壓扁如同鴨掌。
還有同事吊掛研磨完成的加工鑄件,因鋼索斷落,研磨完成的鑄件,邊緣如同鋒利的鋼刀一般,而將整個手掌應聲切落,雖經顯微手術縫合,但已經無法恢復到當初正常功能,發生意外傷害事件的同事都跟筆者當年年紀相當約30歲,已成家,但原本幸福快樂的家庭卻因此遭逢變故。
另在鑄造(翻砂)業,常常看到資深員工,找許多藉口及理由不願按照規定穿載個人的防護器具,操作鐵水超過20年的資深員工,卻也被滾燙達1,200多度的鐵水澆落到腳踝,卻沒有穿載個人應該有的防護器具,雖然有一套,但那是應付勞動檢查,且是鎖在櫃子內,避免其他人穿脫弄髒。 這是很典型的企業主不夠重視職業安全衛生的例子,試想如果企業主被有安全設備且嚴格要求執行/操作人員必須穿戴護具,這些意外傷害是可以降低的。
筆者寫到這期望能喚醒大家對職業安全衛生的注意,在輔導機械製造業時,筆者也會不厭其煩地以本身的經歷,與企業主分享,如何利用此職業安全衛生管理系統,減少工安事件發生,企業也能因此更注重「人」-人性管理及主動關懷,達到雇主與員工和諧相處創造雙贏的企業經營模式。
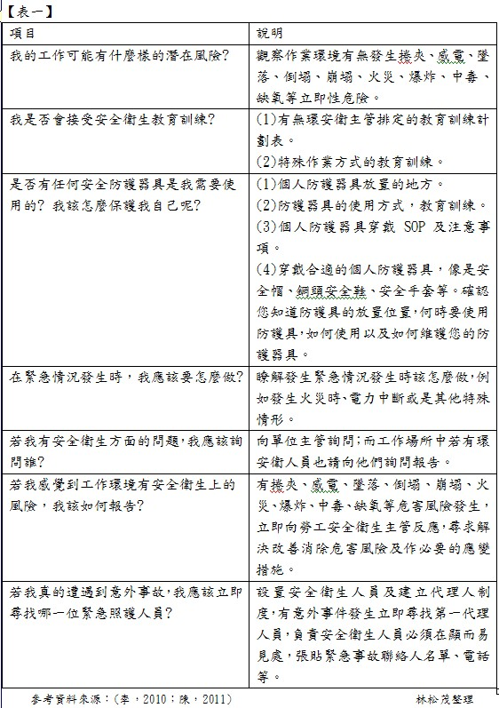
建議中小企業至少應該多思考如何有系統、有方法且有效率的傳遞作業安全的知識,期以這來保護勞工朋友的安全,或許無法做到盡如人意,最簡單的方式至少應該提供給員工幾項思考問題的說明,並且做出問題的指引,教育員工開始工作前要自我診斷作業環境的一些問題,如下【表一】說明。
.jpg)
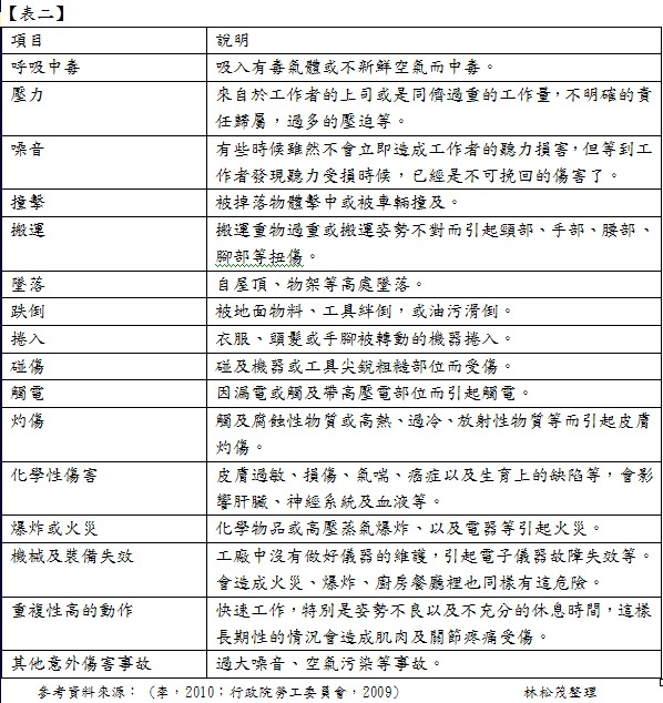
各種意外災害的發生,輕者造成機器設備及工時的損失、皮肉傷痛;嚴重者造成家破人亡等,所以說職業安全與衛生是不可忽視的問題。較常發生的意外事件如下【表二】整理說明:
.jpg)
中小企業無關員工人數多寡,不該以任何藉口輕忽環境安全及設備安全觀念,不能再等到有問題發生時,或客戶要求時(現在西方大廠或國內知名大企業,也注意到血汗工廠,注重職業安全的企業及公司,特別是中小企業),市場環境的變化等,被動地準備職業安全衛生相關檢查項目,但又不真正的實施,敷衍了事。
台灣已建立起一套「台灣職業安全衛生管理系統」簡稱TOSHMS [註2],這是一個很好的指引,企業要落實職業安全衛生管理絕非難事。 青壯年期的勞工朋友,是台灣經濟的主要推手,更是許多家庭的經濟與精神支柱,期許中小企業主拿出道德良知與企業責任,注重職業安全衛生,並徹底執行,方是整個國家社會之福。
基於企業的社會責任這個世界趨勢,國內職業安全衛生管理的發展,不能再以事不關己的態度行事,反之,企業應自主購買安全的設備,實施相關教育訓練,創造友善的工作職場非但提高員工向心力同時可以降低失敗成本,長久如此亦可帶來更好的企業發展機會。
|
職業安全衛生管理溫馨小提示 台塑六輕麥寮廠區再度引發大火,一年7起大火事件,突顯公安管理的警訊,令當地居民憤怒地展開封路及圍路的抗爭行動,也讓向來被視為零工安事件的台塑企業經營形象嚴重受損。 職業安全衛生、環境保護及污染防治管制,在工廠營運管理中相當的重要。火災或爆炸等災難的發生,像顆不定時炸彈,不僅會使人們生命財產安全、居住環境、企業基業毀於一旦,也會使工廠周邊環境遭受破壞,引發生態浩劫。 基於此,在設備與系統的保養維護上,更應做好計畫性管理,可藉由盛行已久且受到企業廣泛地運用之「全員參與生產保全(Total Productive Maintenance, TPM)」來加以預防及管理。 TPM的架構是以整理、整頓、清掃、清潔、修身教養紀律之5S為基礎;自主保全、計畫保全、開發管理、個別改善、教育訓練、品質保全、間接部門效率化、安全與衛生等八大支柱為主軸,企業可依部門功能別來加以主導並推動。 參考資料來源:中國生產力中心張總經理專欄 |
五、結論
國內的中小企業以靈活應變的特色著稱,企業主常困擾的是缺乏知識、技術的傳承與延續,知識管理的建構,可以改善及保存企業內寶貴的知識技術物件,而安全衛生有著一套系統標準來規範,國際間有 OSHAS-18001 職業安全衛生管理系統,國內則有依照這國際標準,發展屬於台灣的職業安全衛生管理系統 TOSHMS,兩者並行在企業內推行,管理效果將會倍增。
中小企業為追求營運效益,難免有傾向低成本考量,不考慮申請這職業安全衛生管理標準,然而對於職場的基本的安全,不管申請認證與否,仍然不可輕忽。企業應以員工(人)為本,有方法、有程序步驟的去落實,了解安全的看法,而勞工,也要把握這一潮流,積極地去學習及配合公司的職業安全管理政策,在確保個人生命財產安全之餘,同時與企業主共同創造一個安全及和諧的職場文化。
【註】
- 3K產業即日本的「3K仕事」,也就是「骯髒」(Kitanai)、「危險」(Kiken)、 「辛苦」(Kitsui)三種工作特性的簡稱,在行政院經濟部的定義之下,包括金屬、塑膠、橡膠、印染、玻璃、紡紗、皮革、塗料、水泥、紙漿及造紙等產業中,共19項製程符合3K性質。 參考自行政院勞工委員會網站資料。
- TOSHMS 是「台灣職業安全衛生管理系統」,取其英文全名第一個大寫字母 Taiwan Occupational Safety and Health Management System 縮寫,是行政院勞工委員會(簡稱勞委會) 整併國際勞工組織 ILO-OSH:2001與國際驗證機構 OHSAS 18001:2007 二套制度之要項與特點,所發展出的一套職業安全衛生管理系統,且於2007年12月27日發佈。
【參考文獻】
- 楊啟賢,2010,勞工安全衛生問訊,技術資訊與問題討論,勞工安全衛生研究所IDSH,台北。
- 陳崇賢,2011,機械安全專輯(三十),財團法人機密機械研究發展中心-技術通報第201期,台中。
- 李諭昇,2010,職場社會心理危害調查監測制度之國際概況,台灣公共衛生雜誌,P.551-P.560,台北。
- 行政院勞工委員會,2009年,勞工安全衛生組織管理及自動檢查辦法。
- 行政院勞工委員會官方網址。
- 中國生產力中心網址。
職業安全衛生訓練網
想了解更多職業安全衛生課程資訊嗎?財團法人中國生產力中心於台北、桃園、台中、雲林、台南、高雄均有開辦,
歡迎點擊下方按鈕或來電0800-022-088洽詢,立即掌握第一手職業安全衛生證照資訊!!!
猜你喜歡
本文是以配合政府從事勞工安全衛生教訓練執行者的角度來撰寫,就目前政府推動安全衛生的一些方法,降低職業災害與保障勞工生命安全的成效為主體,還有政府在修訂法令的演變歷程等看法著手。另一單元則以應考生的角度,分享如何準備該項技能檢定考試的方法,建議有意參加此職訓及考試的學生,應有的觀念及立場。再則提供一些準備的方向,多一項選擇。
本文以說明在職訓練於職場工作時的重要性,藉由不斷的自我充實來提升職場的競爭力而不被淘汰,因為長江後浪推前浪,不進則退,所以不斷充實工作經驗是不二法門,否則新人來了老人只好死在沙灘上囉。
依職業安全衛生法第32條第2款規範,雇主對勞工應施以從事工作與預防災變所必要之安全衛生教育及訓練。勞工對於第一項之安全衛生教育及訓練,有接受之義務。因此根據『職業安全衛生教育訓練規則』第3條至第16條之訓練職類,企業主皆須依該公司之營業性質與人數規模設置安全衛生管理單位或(請參考職業安全衛生管理辦法)相關操作技術人員。職業安全衛生相關訓練課程簡單區分為『管理職類』及『操作職類』,因此只要是僅在教室上課或無實習項目皆統稱『管理職類』,反之就是『操作職類』。
職業安全衛生教育訓練課程,具有相關甲、乙技術士證書之人員都需於取得證書後,在兩年內參加12小時回訓課程,目地在於保持證書效期之維持及更新職業安全衛生法新增修訂法規之知識。
運用成本習性協助企業尋找營運問題點 - 第二梯
上課時間 2026/10/16 ~ 2026/10/16
多元永續共融職場-精準聚焦的職場溝通術
上課時間 2026/06/09 ~ 2026/06/09
人才甄選技巧與實務 <選> - <培育力>
上課時間 2026/05/05 ~ 2026/05/05
iPAS AI 應用規劃師衝刺班 - 遠距教學 - CCChen 授課
上課時間 2026/10/17 ~ 2026/10/17
壓力管理.情緒管理.衝突管理.溝通管理與時間管理
上課時間 2026/06/17 ~ 2026/06/17
實用 AI 工作術 -讓生產力全面升級 - 遠距教學 - 假日班
上課時間 2026/05/09 ~ 2026/05/16
急救人員安全衛生教育訓練課程 - 【台南夜間班】 - 雙人以上優惠價~ - 待課程確定後再行繳費
上課時間 2026/04/13 ~ 2026/04/17
溫室氣體盤查規劃師 - LINE@ID:@274aywrg - 實體+遠距同步 - 許文西老師
上課時間 2026/05/19 ~ 2026/05/19
物料管理實務
上課時間 2026/11/27 ~ 2026/11/27
財務出納作業與金融往來實務研習 - 第一梯
上課時間 2026/06/16 ~ 2026/06/16