從顧客滿意度調查談顧客滿意
- 撰文者:
- 2012/01/03 瀏覽數:15507
企業的運作結構是由資源產生價值,再經由價值來吸引客戶,占有市場。換言之,追求顧客滿意度可決定企業存在的價值。根據研究顯示,滿意度高的顧客,其忠誠度(再次購買的意願)是一般顧客的5倍;而開發一位新客戶的成本是維繫舊顧客的5至6倍。顧客滿意度持續上升的公司年獲利會提升10%以上;顧客滿意度下降的公司年獲利會下降至少14%,顧客滿意度對企業營運的顯著影響可見一斑。
企業常態性會進行顧客滿意度調查活動。最常見的有下列幾類:
- 隨著產品售出或服務執行所做的調查。前者如小家電、書籍等上架販售,常夾帶感謝函與問卷;後者如餐飲業、公車等較正式意見表。目的除了讓顧客反應意見外,還可建立顧客基本資料,做為顧客關係管理的依據。
- 因應特殊目的不定期所做的調查。如調查顧客對舊產品使用的滿意度,以作為新產品開發方向;或政府機關為解特殊事件所做的施政滿意度調查。
- 定期調查,藉此比較前後期差異,了顧客滿意度變化情形,據以改善,甚至做為績效目標或評核的重要依循。如中華航空將員工及顧客滿意度的提升列為2003年的重要策略目標,又或者台灣麥當勞每年花費超過新台幣1千萬元經費,每週針對麥當勞現有顧客及非現有顧客進行調查,廣泛了解消費者對速食業的需求,分析與消費者期望的差距,進而長期觀察並分析每年的同期表現。又如經濟部工業局即將內部顧客(員工)滿意與外部顧客(服務對象)滿意列為年度績效考核重要參考。
透過一套符合科學、邏輯的方法,將顧客看不見的感覺標示出來,即是「顧客滿意度指標」。建立企業顧客滿意度指標,並由此提供一個以顧客角度評量「質」的指標,進而建立一個可以提高顧客滿意度的經營管理機制,使企業因而獲利,是顧客滿意度調查十分重要的工作。
1989年,美國密西根州立大學全國品質研究中心(National Quality Research Center, NQRC),Claes Fornell教授建立一套有系統且長期性的「全國性顧客滿意度指標」以衡量產品與服務的品質。ACSI模型1989年起首先於瑞典實行(又稱為「瑞典模式」,SCSB(Swedish Customer Satisfaction Barometer)。
1994年,Fornell結合其建立的SCSB的觀念,成為美國顧客滿意度指標模型(American Customer Satisfaction Index, ACSI)。美國顧客滿意度指標(ACSI),是在美國國內建立包含7個主要服務部門、39個產業、超過200家企業及聯邦或地方政府的顧客滿意度指標,每季/半年/年(依行業不同)追蹤其滿意度之變化,其每年電話訪問超過65,000位消費者。
德國也在1994年建立包含31項產業的德國顧客滿意度氣壓計(Deutsche Kunden Barometer, DK)。同時日本及歐盟也將顧客滿意度指標列入成員國產業的重要參考指標。我國自1994年開始,同步由經濟部商業司委託中國生產力中心進行產業顧客滿意度的調查,以經濟部商業司選定優良商店認證(GSP)的21個行業做為「顧客滿意度指標」建立的行業。
目前已於88年度完成護膚美容業、茶零售業、速食業等三個行業;89年度完成便利商店業、超級市場業、量販店業、糕餅零售業等四個行業;並於90年度完成快速沖印業、鞋具零售業、運動用品及器材零售業等三個行業;91年則完成理髮美髮業、服飾零售業、餐飲業等三個行業;92年度預計完成首飾及貴重金屬零售業及通訊資訊家電零售業等二行業。
未來93~96年預計增加12行業的調查而本中心所使用之顧客滿意測量模型,即是以Fornell模型為顧客觀點作為衡量基準,衡量企業、產業或國家的績效,並利用加權方式算出產業或國家的表現,可進行跨時間、進行跨部門的滿意度指數進行比較。
本模型可跨時間評估,除可明確測出行業之顧客滿意度之外,並可根據抱怨/口碑的導入,進一步探討品牌忠誠度。對於模型中品質、價值及期望三要素中的分項組成再作分析,將可形成更強的策略涵義,對未來研擬策略可以有十分正面的效益。
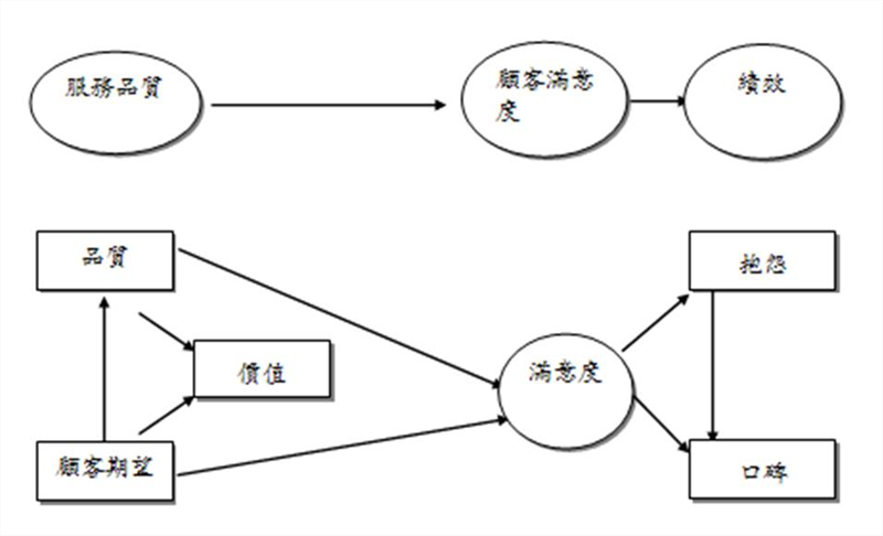
ACSI的私部門模式是建立在一個因果關係的架構上,其認為知覺品質、顧客期望、知覺價值等三個「前因」因素,會影響著顧客滿意度,以及認為會有顧客抱怨與顧客忠誠度兩個「後果」因素,會被顧客滿意度影響,整個模式的最終目的,則在於解釋顧客滿意的因果關係。
.jpg)
為了使ASCI的結果具有一致性與可比較性,其在方法論上,必需具備下列三個特性(Fornell et al., 1996; Anderson and Fornell, 2000; Bruhn and Grund, 2000):
- 認為顧客滿意度與模式中的變數是無法直接衡量的,因此ACSI運用隱藏變數的方法,運用數個顯性變數來衡量整體的顧客滿意度。
- ACSI不只是衡量消費經驗,還必須具備前瞻性。
- 隱藏變數必需具備一般性,以利跨公司、產業和國家的比較。
而「顧客滿意度指標」之建立,應能符合「通俗化」及「應用化」原則,進而達到以下目的:
- 建立學習標竿,以檢驗顧客滿意度的實施良窳。
- 提供企業自發性改善的Check List,為企業改善顧客滿意度提供改善方向及目標。
- 可實質解決企業的問題為導向。
顧客滿意調查範疇可包含內部顧客(員工)滿意與外部顧客(服務對象)。所謂攘外需先安內,從事內部顧客滿意度調查,可協助老闆或主管了解員工的想法與滿意度,有效地將員工的職涯規劃與公司目標結合,亦可運用於流程的改善,讓員工了解其內部顧客的滿意度,藉此提升整體生產力。
運用於外部顧客之滿意度調查,除了一般性的了解顧客之滿意度外,更可進一步的藉由決策支援系統(Decision Support System,DSS)發展為一張有效的戰略地圖,不但可正確且具體地掌握服務品質的經營策略,掌握競爭者的動態,更可結合顧客關係管理系統(Customer Relationship Management,CRM)掌握現有及潛在顧客,不致於散彈打鳥,徒勞浪費企業資源及人力。
神秘客服務改善計畫
現今消費者意識抬頭的影響,且媒體通路的愈來愈方便,服務品質的優劣反應更容易引起話題,連帶使得企業或是商家的形象受到影響,所以大多企業為了檢視第一線人員的服務品質,將此稽核項目列入公司的品質管理流程之一。本中心以「感動服務」理念,建構第三方服務檢測機制,透過專業顧問的服務現場觀察,協助找出缺口,並提出改善計畫。
臺灣職安卡--營造作業一般安全衛生教育訓練6小時 - 3人以上享團報優惠
上課時間 2026/03/24 ~ 2026/03/24
高空工作車操作人員安全衛生教育訓練(南科班) - 日間班 - 課程時間及費用請看下方介紹 - 請收到上課通知再繳費
上課時間 2026/04/17 ~ 2026/04/19
KA的科學化管理:從供應商到策略夥伴的億級合約術
上課時間 2026/11/06 ~ 2026/11/06
防火管理人訓練初訓班第2514期(桃園班)
上課時間 2026/03/23 ~ 2026/03/24
以三現為核心的與8D品質問題解析能力
上課時間 2026/12/14 ~ 2026/12/14
AI x Excel最強整合術:效率爆發的工作秘技 - 遠距教學 - 假日班
上課時間 2026/06/13 ~ 2026/06/13
改善提案內涵優化實務運用訓練 - 假日班
上課時間 2026/08/15 ~ 2026/08/15
急救人員安全衛生教育訓練課程 - 【台南夜間班】 - 雙人以上優惠價~ - 待課程確定後再行繳費
上課時間 2026/04/13 ~ 2026/04/17
企業如何落實現場品管與製程改善研習班 - 第一梯
上課時間 2026/04/02 ~ 2026/04/02
勞動關係的成立與終止:法令逐條解析與實務案例 - (實體+遠距同步)
上課時間 2026/06/15 ~ 2026/06/15