企業永續經營的新管理工具-CSR
- 撰文者:
- 2012/01/13 瀏覽數:9899
一、CSR的國際責任觀
隨著時代的變遷,企業承擔的社會責任也跟著變化。部份企業領導者認為自己應負較多的社會責任,遂參與社區發展或國家建設,因此常提供資金贊助房舍、學校、圖書館、博物館等建設。以往企業責任的討論多數集中在員工權益和內部管理。
然而21世紀顧客和消費者的教育程度提高,更加意識到自身的權益對企業社會的責任行為之影響力。公司因此同時面臨內部與外來的壓力,要求公司應該對多方面的企業行為負責任,並向大眾交代企業對社會與環境方面所做的努力。
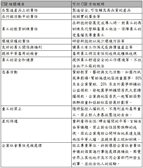
許多公司從本身的認知出發,逐步發展出公司企業CSR 責任範疇,透過法令、環境保護制度、污染控制等法規的了解,更充分明白揭露企業對不同的利害關係人應承擔的CSR責任如下【表一】與【圖一】:
【表一】
.jpg)
參考資料來源:企業社會責任入門手冊,林松茂 整理
【圖一】
.jpg)
林松茂 整理
永續經營是許多企業的願景,然而現今仍有些企業經營者,在生意上非常的精明,但在人本觀念上卻缺乏企業家的識見,而這種商業上的精明,有時是短視甚至是違法的,這種企業經營者,在市場上可能只是短暫的過客,這種企業難以通過考驗,終將被具有判斷力的消費者所唾棄而遭淘汰,我們可以說:「事業的雄心更需要建立在企業良心上」。
CSR指的是對股東的權益負責,對勞動者的人權、供應商的責任管理與消費者的權益,進而整個社會的關懷與環境保護,從社區活動的參與、財務訊息的誠實批露與對所有利害關係人等的責任,再再都是企業追求成長的同時一併促使產業發展與整體社會提升的CSR新國際觀。
二、台灣企業CSR的主流價值觀
一般而言,企業家最大及唯一的責任是幫助股東賺錢,然而企業家不但需要有賺錢的霸氣,也要有企業反饋社會的良心責任,如全球知名的大企業經營者,微軟-比爾.蓋茲、全球投資天王-巴菲特等人成立的基金會,對國際社會盡一己的力量以身為表率,率先響應捐款,前美國副總統高爾先生成立的基金會與投資的傳媒事業,也大力的鼓吹CSR與綠色環保(有名的影片-不願面對的真相)。
標竿企業領導者帶頭對綠色環保與社會責任的關懷,幫助弱勢團體,使這些企業成為模範,國際潮流是如此,所以國內企業應當見賢思齊,如同台積電張董事長在2007年指出:身為一個世界級的企業,必須符合7項CSR的主流價值觀:
- 說真話,不說謊話。
- 不輕易承諾,一旦承諾就要赴湯蹈火履行。
- 遵守法律。
- 不貪汙,不賄賂。
- 擔負起CSR責任、環保、節能等公益活動。
- 不靠政商關係。
- 良好的公司治理,企業倫理推廣。
註:以上參考台積電 張董事長 在2007年11於上海舉行的企業領袖會議中的主講文摘錄。
三、確定CSR的實施目的
當公司視CSR為競爭的一種策略也確定實施目的後,企業領導人關注的是如何從環境與社會議題的挑戰之中獲取實質的效益。過去我們仍對企業是否應當有社會責任,以及CSR是否會影響企業的財務績效抱持著觀望與存疑的態度。
CSR廣義的來說,指的是企業除了追求股東的最大利益外,還必須同時兼顧到其他利害關係人的權益,這當中包含了員工、消費者、供應商、社區與環境等,企業追求符合社會價值與滿足社會的所有當責,目的有如下七項:
- 員工權益與人權
- 消費者權益
- 股東權益,經營資訊揭露及公司治理
- 環境保護
- 社區參與
- 供應商關係
- 遵守政策法令
國際管理大師麥可.波特預言下一波的企業競爭力不再只是靠策略、技術或創新,人才品德與企業倫理道德將是企業永續經營決勝的關鍵,而落實CSR將成為未來企業的競爭力來源。
CSR儼然成為一門企業顯學,不同的管理學派和企業,最後都一致推崇CSR才是未來競爭力來源,國內企業具指標地位的大企業,無不奉行CSR的準則,積極地在推行運動中。
四、廣泛收集CSR的相關基本資料
當企業CSR的目的確定以後,下一步就是廣泛收集與CSR的相關基本資料,這包括了股東、供應商、員工、消費者、競爭者、環境、社區和政府等單位的相關基本資料。企業是由一群利害關係人等的結合,企業經營不單只是在品質管理範疇內,從零件的製造、產品組裝、行銷到品牌經營、持續地創新求變、延續企業與產品的生命力。
企業面對不同的利害關係人組成份子,企業的營運、政策與行動必須符合於社會倫理道德的行為規範,考量對所有的利害關係人的權益影響照顧,要合乎社會道德的手段來追求利潤營利成長,向廣大利害關係投資者負起承諾的責任,對不同的利害關係人與他們建立良好的互動關係,獲得更好的信任與支援,也可以說:一個企業的成長與CSR的負責及貢獻有息息相關,是要禁得起全民檢驗。
國際標竿企業之CSR 宗旨的參考:
- 台積電
對企業社會責任的承諾目標,未來將持續加強公司治理、節能減碳、綠色供應鏈管理、員工照顧及擴大社會參與等企業社會責任的任務。
- 台達電
以企業公民自許,重視公司治理,並透過持續創新、開發高附加價值的產品以及營造一個員工能充分發揮其潛能及成長的工作環境,為股東、員工及社會整體創造最大的利益。同時秉持「品質至上」的理念與客戶、供應商密切合作,謀求共同價值;另外,以「環保、節能、愛地球」為核心宗旨,在日常運作和產品設計上落實環保作為,善盡身為企業公民的一份社會責任。
- HP
企業的價值觀在於誠信與道德,包括信任員工提供最高質量的產品和服務,對客戶需求富有激情,彼此信任和遵守職業道德,重視團隊合作,創建豐富而融洽的組織,善盡CSR 的道德與價值的追求。
- 微軟
核心價值是誠實和守信,公司交流、尊重他人與她人共同進步,勇於面對重大挑戰,對客戶、合作夥伴和技術充滿激情,信守對客戶、投資人、合作夥伴和雇員的承諾,對結果負責,善於自我批評和自我改進,永不自滿等。
公司的核心價值是堅決不做邪惡的事情,無論有多大的商機,專注解決顧客(用戶)的問題,賺錢和其他問題以後再說。堅決以網路群體利益為首,無論自身利益如何,堅持『最好還不夠好』的標準,永遠提升自己,尋找更好的解決方案,盡CSR社會公民的義務。
- 奇異
評價員工時,除了要看他的績效有沒有達到指標,還要考察它的價值觀,尤其是誠信的價值觀是否吻合。奇異以創新的思考,把CSR與開發市場及產品連結起來,堅持三賺政策:賺錢(make money)、有道德地賺(do it ethically)、與眾不同地賺(make a difference)。例如奇異CSR的作法是捐助本身製造的純水化設備,教導受贈者如何操作維護,保持善用奇異設備的人力,奇異也藉此賞握其設備如何在新興市場立足與發揮功效。
國際上知名企業對社會責任危機處理案例參考(如Nike球鞋血汗工廠惡名):
在2008年12月Nike被揭露有血汗工廠惡名,在世界某一國家實施壓榨員工等不公事件,Nike不但立即針對此事情做出回應,而且利用各種公開式的活動來尋求解決辦法。其中最直接與具體的措施,就是立即公開道歉,並且明示給全世界的NIKE使用者,願意對此事件承認錯誤,同時也願意著手改善供應鏈管理措施,發展環安衛上的全球管理程式,設立供應商評等系統,以及提升供應鏈的透明度。
另外,也發展永續性的採購策略,促進商業營運與永續CSR關懷的整合,增加供應商對企業責任議題的認同,以及就供應鏈的社會環境責任議題建立產業聯盟,這些改善措施對於被冠上血汗工廠的惡名,可以立即將公司的傷害降到最低以及將未來可能面對的法律訴訟風險予以有效的控制。
在某些時後,有些公司往往是利用這些活動來提升自己的印象,從而提高收入,企業經營對社會與企業活動所造成的影響力與影響範疇層次越來越高,面對許多方面利害相關人之壓力與要求,做到“企業社會責任管理與供應鏈透明化乃是其非財務資訊揭露與溝通的透明化最佳誠實勇氣表現”。
五、選擇具體有效的CSR策略
在生存競爭極為激烈的商戰中,有的企業以誠實的勤奮勞力對員工與股東負責,員工的向心力與股東的支持形成了比較強的競爭力成為受尊敬的競爭者。有的企業則試圖透過欺瞞哄騙來撂取勝力果實,並因此而兩頭設防:一面擔心法律和道德的懲罰,一面提防消費者和競爭對手的監。
這兩類企業之間的競爭,在一定層面上也是兩種企業在CSR價值觀的競爭。那麼,誰會成功?答案是誠實正確實行CSR的企業才能禁得起市場潮流和消費者的評價支援永續經營。
國內中小企業營造企業永續發展,導入CSR為導向之經營策略,建構優質舒適的作業環境,綠色採購與供應鏈相關議題邁向一個標準化、系統化與普及化,發展出一套符合未來市場趨勢的戰略系統架構。
在企業權力、企業社會表現、重要的社會環境因素及社會責任觀看法上,這些都已經經過眾專家學者的廣泛討論與發表,如企業永續發展協會WBSCO所做的定義:企業社會責任是企業承諾遵守道德規範,為經濟發展做出貢獻,並且改善員工及其在家庭,當地整體社區及社會的生活品質,WBSCO建議的CSR策略有:
- 人力資源的開發
提供員工的教育訓練,最低基本工資的保障,舒適安全的工作環境,並且讓員工感到工作的滿足感,有實現自我願景的企圖心與機會,提供平等的雇用機會,沒有性別的歧視和種族歧視等。
- 參與社區活動
贊助和舉辦社區教育、文化、公益活動以及結合社區民眾參與設區建設發展計劃,以提升社區的生活品質等措施。
- 提供商品與業務
產品或勞務對社會造成的影響性,如血汗工廠臭名聲,在製造安全,可依賴及高品質的產品,供應商的服務與消費者建立良好的觀感與互動關係等,這部分涉及企業與顧客間的關係,不可不審慎的處理。
- 實體資源的運用與環境的維護
包括妥善且有效的利用資源、注重環保、減少空氣、水、噪音及固體廢棄物等污染,企業可採用 ISO 國際標準的同等品質認證體系,標準的規劃與實施,以減少環境的污染衝擊,發展綠色企業注重資源回收與再利用,妥善環境保護的責任。
其他在包含製造、行銷、內部員工、環保及慈善公益等相關社會責任,企業選擇具體有效的CSR策略有如下10 項:
.jpg)
林松茂 整理
六、專注在CSR的議題與綠色環保
企業領導者帶領員工建立 “將集體利益置於個人成就之上” 的共識,會更快速的凝聚向心力,從困境中恢復信心,找回失落的企業價值。雇主將不會隨意實施大裁員,員工與工會接受降薪,工會、企業及政府達成社會責任共識大團結。政府也將為維持就業的公司提供稅項減免,以求度過此波經濟危機。
在大家思考如何縮衣節食之際以度過景氣寒冬的同時全球知名大企業沃爾瑪、英特爾等知名企業,卻採取專注在CSR議題上,可以作為企業學習的榜樣,這些知名企業以CSR為公司投資重心,因為他們相信有效的CSR策略將能帶領公司走出當前的經濟困境成長,在公司從事商業活動的同時必須符合讓社會與自然環境達到永續發展的考量 。
歐洲向來一直被視為環保先趨,在產業界環保議題議題上,歐盟議會已於2005年8月11日通過「能源使用產品生態化設計指令(Establishing a Framework for the Setting of Ecodesign Requirements for Energy-using Products)」簡稱EuP指令。
要求能源使用產品(EuP)製造商需採用生命週期的思考方式,將生態化設計的要求 (requirement of Eco-Design) 融入產品設計開發之中,期望透過產品之生態化設計,提高產品效能,增加能源供應的安全性,使產品在整個生命週期中對環境衝擊降到最低。
同樣地,企業若想在國際市場上能有所表現,必先自我調整體質,將永續發展融入製程與產品研發,如此方能在追求企業成長的同時,贏得國際社會的認同並為地球永續盡一份心力。
另外一點是CSR不應該被視做為社會公益,它其實可以是公司一門重要的生意經,比如沃爾瑪公司在2009年開始對於供應鏈上的成員,嚴格執行環保的要求,想要與沃爾瑪長期合作的供應商皆要遵守其『減量環保』的政策,採無污染的環保包裝,避免使用泡綿、塑膠加工品等材料作為商品的外包裝。
對工廠排放有毒廢氣、化學性有機污染物等,沃爾瑪也會拒絕與這樣的供應商合作,如果訪查到雇用童工,讓員工在非人所能忍受的惡劣工作環境超時工作,同樣的,也會列入沃爾瑪拒絕往來戶。
這說明了CSR在現在企業的認知中,已經慢慢翻轉不再是以前那樣只是種種樹、撿垃圾、捐款等徒具形式的社會公益活動,CSR正逐步開始席捲全球各個產業,企業搶先要奪得更多的國際訂單,就得要照著CSR的遊戲規則,符合CSR主流價值觀與綠色環保觀,讓企業社會責任的觀念,從上到下,明白確實的宣達落實到企業文化之中。
七、藉由CSR評等的意義.提升企業成長重要的動力
企業社會責任策略有助於結合企業和社會的價值,並能因此發掘新的商機。從某個角度來看,企業社會責任評等可說是為了反應公司在企業社會責任實踐上的績效評比而產生的一種工具,可以幫助公司或外部利害相關人瞭解公司在企業社會責任議題上的實踐。
是否有著正向的貢獻,也可以回應公司在企業社會責任議題上,風險與獲利間的對應關係,可以應用在公司內部管理自身CSR實務面之績效,評估與調查外部利害相關人的期望落差,作為日後改善之依據。
外部利害相關人也可利用企業社會評等資訊作為鼓勵或施壓的依據,社會責任型投資人也可據此瞭解公司在企業社會責任議題上的風險控管與獲利能力,進而選出投資的標的。加速企業對CSR績效資訊管理及溝通的重視,並協助政府與企業的利害相關者(如股東、消費者、供應商等)取得正確的企業績效資訊,打造國內企業的良性競爭環境。
八、結論
「企業社會責任」(CSR)這個議題隨之興起,成為世界各國企業領導人必須重視的重要課題,企業做CSR要能堅持,從守法、環境、品質、貢獻社會等促進整體社會福利。CSR創造產品及提供工作機會之價值,唯有訂定長期CSR經營的策略方向,決心落實CSR策略於企業經營,讓企業與國家社會共好,將成為企業未來經營策略上的新顯學。
【參考文獻】
- 黃怡翔,2008,決戰CSR,經濟部工業局-執行單位/社團法人台灣環境管理協會,天下文化出版,台北。
- 高希均、林宜諄,2008,企業社會責任入門手冊,天下文化出版,台北。
- 台灣企業社會責任網站。
輕鬆學 Canva AI 程式 - 實體上課與視訊同步 - 請攜帶電腦
上課時間 2026/11/13 ~ 2026/11/13
領導,就是搞定「人」!衝突管理與團隊激勵的實戰兵法 - 從能「管事」到會「帶人」🫡
上課時間 2026/05/26 ~ 2026/05/26
產品創新管理實務研習班
上課時間 2026/06/10 ~ 2026/06/10
Power BI X HR X AI視覺化數據分析 - 請攜帶電腦
上課時間 2026/07/23 ~ 2026/07/24
職工福利委員會運作與職工福利方案設計實務 - 第一梯
上課時間 2026/04/27 ~ 2026/04/27
AI創作超簡單:10分鐘搞定文案、圖像與短影音! - 💡讓AI幫你打造專業級行銷影片與內容! - 請自備筆電上課💻
上課時間 2026/09/04 ~ 2026/09/04
B2B自媒體數位行銷策略 - 第二梯 - (實體+遠距同步)
上課時間 2026/08/11 ~ 2026/08/11
有效供應商開發與績效評鑑管理實務
上課時間 2026/04/27 ~ 2026/04/27
職業安全衛生教育訓練管理類結訓電腦測驗 - -115年第3梯
上課時間 2026/04/15 ~ 2026/04/17
基層主管管理技能實務研習坊 - 第67期 - 已達開班人數
上課時間 2026/04/22 ~ 2026/04/22