「提升企業經營品質」的經營模式(株式會社武藏野為例)
- 撰文者:
- 2012/01/18 瀏覽數:6420
株式會社武藏野(以下稱武藏野)是2000年日本經營品質獎中小規模組織部門的得獎者。它是株式會社DUSKIN的加盟企業,以武藏野地區為中心,以提升辦公室、店舖、家庭之環境為目的,提供物品的租賃、環境清潔、辦公室飲料等服務。另外還從事如電燈等照明機器的販賣、語音郵件/通訊服務、網路服務等事業。
在其發表論述中發掘武藏野的經營的最大特色,在於DUSKIN的經營理念及七大精神的基礎──「顧客第一」。武藏野的經營理念揭示在全體員工都會持有的手冊型「經營計畫書」的開頭,並於每天的早會及各種研習會進行呼口號的動作,藉此形成全體員工的精神支柱。
在該經營計畫書中,揭示有長期的事業構想,如經營理念、經營方針等;也有短期的經營策略,而將由全體員工共同實行。這是一般公司無法持之以恆的,但是株式會社武藏野卻做到了。第二大特色,就是利用資訊科技,迅速地處理業務。1986年導入電腦、1994年採用語音郵件系統、不只是正式員工,就連打工人員也配有電子手冊,由經營層主導,推動提升顧客服務品質及業務處理的效率。這在台灣必須要相當大規模之廠商才能有此配備。
一、 經營幹部的領導風格
(一)經營願景明確化
1978年,武藏野以DUSKIN的經營理念為基礎,制定了自己的「經營理念」與「七大精神」。而武藏野的創業者,已故的藤本寅雄先生與現任社長小山昇,共花了16年的時間,確立了「根據經營計畫書來經營」的模式,並製作「經營用語解說集」,其中收錄了1865個用語,以期藉此來讓員工徹底了解公司的經營願景。
1999年時,武藏野接觸到了日本經營品質獎的思考架構,並於2000年將「經營計畫書」的架構改為日本經營品質獎的思考架構。
「經營計畫書」中包含武藏野的長期經營構想,並描繪出清楚的經營願景。除此之外,內容還有單年度的經營方針與重要策略、當年度的行事曆、會議、研修、休假、學習會、環境整備點檢日、大小節慶、公司內重要會議等,是全公司員工共用的行事曆。這就是台灣實施國品獎項TQM之精神所在。
(二)讓「經營計畫書」滲透到公司內部
已制定的「經營計畫書」會在每年舉行一次「經營計畫書發表會」中發表。經營幹部、主要往來銀行、事業伙伴、顧問(會計師、律師等)、武藏野的社長所主辦的經營計畫研究會的成員等人都會出席。由社長說明其內容。
接著,每年召開二次「政策學習會」,由社長向包含工讀生在內的全體員工說明經營方針及具體策略。
每個星期二到五會有「早安學習會」,由社長以「經營計畫書」及「經營用語解說集」來說明如何將它們運用到實際工作上。為了檢視活動的成果,於公司內編成八個小組,檢討並提出改善後,由提升顧客滿意度委員會審議。與基本策略及重要流程相關的改革則由提升經營品質委員會審議。次年度的「經營計畫書」會加入上述審議結果。目前在台灣之公司也很流行讀書會,但其效果有限無法彰顯,這是台灣風氣較不成熟之故。
(三)八個檢視項目
為了確認成果,武藏野制定了下列八個項目:
- 對地區的貢獻
- 八種訪問
- 顧客抱怨、解約
- 標竿管理
- 營業支援系統
- 學習環境
- 教育研修
- 營業額、收益
(四)對地區的貢獻
武藏野自1997年開始採用日本經營品質獎的思考架構開始,就積極尋求對地區有所貢獻。1998年,武藏野設置地區貢獻委員會,擔當董事與委員會成員會參訪市內約40處福利設施,並提供清掃等服務,只要是武藏野公司內有提供的服務,就免費提供給這些福利設施。
另外,還聯合地區的商店管理會,舉行地方上的清掃活動,稱之為「托缽」。與地區的商店管理會委員長及福利設施的面談於2000年已變成是例行性的活動。從1997年開始,小山社長便積極地讓其他公司來武藏野參觀,不僅是提供其他公司經驗技術,也提高了經營的透明程度。
此外,武藏野還積極雇用身障者、高齡者等員工;這是目前國品獎中評審委員最重視的社會責任,在台灣中小企業較不重視,只有在中大型企業才有做此義舉一方面有重視社會責任另一方面是在藉此提升公司形象。
二、 顧客、市場的瞭解和對應
(一)顧客對應一條鞭
從1985年開始,不分事業部門,顧客的來電全部統一由電話客服中心處理。在處理過程中,會將顧客基本資料建檔。1997年採用日本經營品質獎的思考架構開始,則除了將顧客基本資料建檔外,還會將電話的內容及擔當處理者的資料一同建檔。
在八種訪問中,會積極地聽取顧客的意見,若有各種資訊(感謝、抱怨、希望等),則會立傳達給上司。在重要的顧客抱怨上,會由上司和關係部門人員一同處理。
抱怨處理的程序,明白地記載在「經營計畫書」中。首先表明,若有抱怨發生,則應該是社長的責任,但是因為社長無法一人處理所有的顧客抱怨,所以需要員工幫忙處理。若是與商品有關的抱怨,則處理原則是交換商品或是以顧客的購入價買回。顧客抱怨的處理結果會登錄在營業支援系統中,由提升顧客滿意度委員會審議、然後由提升經營品質委員會決定是否登載在「經營計畫書」中,作為範例。
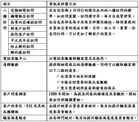
(二)六種方法
.jpg)
三、 策略的訂定
(一)依改善重點編成小組制
武藏野的經營特徵是以「經營計畫書」為主幹。自1997年採用日本經營品質獎的思考架構以來,每年都不斷地進行改善。在1997年,由於深感顧客及第一線員工意見的重要性,武藏野在提升顧客滿意度委員會之下,依改善重點編成了八個小組。而自2000年開始,更由提升顧客滿意度委員會及提升經營品質委員會統合,將這八個小組變為公司內跨部門的組織。
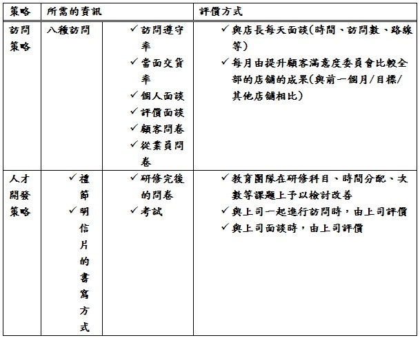
(二)訪問、人才開發、迅速等三大策略
2000年開始,武藏野依這三個策略各自制定其目標及實施策略,選定所需的資訊、其評價方式、檢討方法、改善方法等。
.jpg)
.jpg)
(三)從組織目標到個人目標
在四月初,武藏野會由社長與責任董事策定獲利計畫,並依每個部門的人員及預算決定每個部門的獲利責任。若判斷不可能達成,會修正到可能達成為止。決定各部門目標後,將之細分至個人程度。細分計畫會記載在個人的人事記錄上,與上司面談後才正式決定。
四、人才開發與學習環境
(一)風氣開放的學習環境
了解公司內其他部門的工作內容,在武藏野是十分重要的。因此在武藏野,公司內部活動的事前準備及研修會參加者都是跨部門的。每年會舉行四次「巴士觀察團」,讓全體員工都能參觀各個事業部。課長階級以上的員工則可以依自己的希望到其他部門去體驗學習。每年年末會舉行以董事及幹部組成的「眾目評價」,將評價結果記載在「經營計畫書」中。並且設立各種表揚制度,如「社長獎」、「優秀員工獎」等。
(二)公司內部教育
從1999年開始,把公司內部教育分為提升顧客滿意度、公司方針及政策共識、自我啟發等三大類。為了掌握效果及改善內容,課程後會讓員工填寫問卷。研修前會讓員工的上司提出對該研修的期待、研修後則由員工對上司提出目標設定(五個誓願)。在國內廠商(台灣)大部份是由上往下展開,偏重於平頭式之教??並非立足點的發展。
(三)員工滿意制度
在「經營計畫書」中,明確記載著「員工滿意,顧客才會滿意」。經由從業員問卷,武藏野由社長以降,董事、幹部等都積極地改善員工滿意度。從業員問卷是由外部機關設計、統計、分析並提出對策的。在職場環境方面,會經由個人面談、從業員問卷、環境整備、工作日報、其他活動等,來找出與員工滿意度相關的要素。
五、 流程管理
(一)與顧客面對面是武藏野的重要商品
武藏野是株式會社DUSKIN的被授權企業,在株式會社DUSKIN企劃、開發、生產的商品中,武藏野從事的是其中一部份的事業。而因為武藏野提供的是由株式會社DUSKIN所授權的商品,因此不能說它們是武藏野的商品。因此武藏野便思考什麼才是他們的商品,思考的結果,「對顧客提供定期訪問」才是武藏野最重要的商品。「經營計畫書」、訪問策略、人才開發策略、迅速策略等,可以說都是為了它而建立的。為了提升定期訪問及其相關營業活動的品質,顧客抱怨的處理是相當重要的。武藏野會將儲存在營業支援系統中,前一個月份的顧客抱怨提供給電話客服中心,在各部門的會議中找出顧客滿意的要因。必要時,會依顧客抱怨、解約案等企劃流程改善提案,由提升顧客滿意度委員會審議。在營業支援系統中的資料,會由營業支援小組進行統計分析,以改善主要的業務。
(二) 電話客服中心的支援體制
支援業務中最重要的是電話客服中心。在此集中應對顧客的詢問、訂單、抱怨等電話。在每一通電話結束後,電話客服中心會經由語音訊息,自動聯絡業務,由業務採取迅速的反應。語音訊息是於1994年導入,由於這個系統,使得武藏野的業務效率有著飛躍性的提升。2000年時,更將這個系統換成手機的簡訊系統,將顧客的要求、顧客的基本資料一併發送給營業員。營業員將處理結果回報給電話客服中心,以便統計結果。在這樣的系統下,可以有立即改善服務品質的效果。
六、 資訊的共有化及活用
(一)資訊與品質的關係
武藏野十分重視在哪一方面需要哪種資訊的配合,作為收集及資訊分享的基準。在業務上所需的資訊,大致上都記載在「經營計畫書」內。在「經營計畫書」內的「經營計畫資料」中,記有每個月的目標數值,員工以手寫方式將結果記入。數值以外的資訊則由社長、幹部在面談或會議中宣佈。
1997年開始,武藏野就使用自己開發的營業支援系統來管理顧客抱怨、解約情報、其他顧客相關情報等。除了定期的資訊外,不定期的資訊,如顧客問卷等,也會加入營業支援系統中。以上的資訊由全公司共用。在業務上所需的員工資訊也會加入營業支援系統中,供全體員工參考。另外,顧客基本資料及社長行事曆也可以檢索。
(二) 資訊活用
武藏野以提供顧客更好的品質為目的,陸續引入各種資訊技術。
- 1984年:引入業務專用電腦
- 1985年:設置電話客服中心
- 1986年:引入個人行事曆管理系統及資訊共享系統
- 1994年:設置公司網頁;引入語音訊息系統、全體員工的電子記事簿
- 1996年:全體員工配給PHS
- 1999年:全體員工配給手機,引入簡訊系統
除了利用上述工作,加速業務活動外,武藏野還將各種SOP電子化。全體員工都可以上網檢索閱覽,其中一部分甚至可以用手機閱讀。所有的操作手冊共5500種,在業務上常使用的則有167種,可以用手機閱讀。
(三)標竿管理
武藏野於1999年採用日本經營品質獎架構,開始標竿管理。在人才開發、學習環境、電話客服中心、從業員問卷、解約防止等領域都有在做。
武藏野整理過去得獎者的報告,將應改善的項目以郵寄或親自登門拜訪的方式,請過去得獎者幫忙作排序。當然,在實行之前,必需要取得各幹部的共識。
除此之外,在公司內部也有進行標竿管理。在「巴士觀察團」中,由社長親自擔任導遊,帶領員工參觀公司內部的優秀案例。
(四)「經營計畫書」的制定
以各種方式收集的資訊,會運用在下一年度「經營計畫書」的制定上。如前所述,這個流程的參與者包括了顧客滿意度委員會、提升經營品質委員會、八個小組、董事、社長、全體員工等人。將資訊變成全體員工共有的東西,並將之作為制定策略的基礎,是武藏野經營的基幹。
七、 企業活動的成果
(一)社會責任
「托缽(地方上的清掃活動)」舉辦次數
.jpg)
(二)學習環境

(三)經營透明化

(四)解約比例
解約件數/顧客數

八、 顧客滿足
(一)定期租借訪問遵守率(%)

(二)業界市占率(%)

株式會社武藏野以領導階層的強勢風格為基礎,實踐「根據經營計畫書來經營」及「活用資訊的高速經營」,與此同時,以「提升經營品質方案」為工具,持續改善經營,在嚴峻的業界環境中,確立競爭優勢。另外,為了讓企業全體能以柔軟的方式應對環境變化,武藏野推行與「從顧客觀點改進工作,並提升企業成果」相關之一連串的活動,而這些活動皆以員工自動參加的「八個小組」為中心,具有促進每一個員工成長的機能。作為中小企業經營的成功典範,武藏野在日本經營品質獎的審查過程中,就以下幾點得到了高度評價。
- 武藏野不僅活用已有的長處,即「根據經營計畫書來經營」,還具有順應環境變化改變經營方式的柔軟性。
- 透過活用「語音郵件」等電子工具,讓客服中心能迅速應對顧客的要求。
- 員工全體都攜帶有「手冊型經營計畫書」,從經營戰略到個人目標都記載在手冊型經營計畫書中,而其達成度會對日常業務形成明確的指標,建立一個確實的評價及檢証的制度。另外,還有「自動參加之團隊活動」、「大家一起來評價」等,各式各樣提升員工工作意願的制度;同時也藉由公開經營情報、標竿學習等,構築持續改善的制度。
- 目標是成為地方上受歡迎且受尊敬的存在;與地方上的店家合作,舉行大清掃活動等,當舉行這些活動時,公司的高級管理階層也會一起親力親為,積極地為紮根地方而努力。
【國家品質獎】卓越經營整合服務資訊網
電話:(02)2703-2625 分機21~27
聯絡信箱:nqa@cpc.org.tw
地址:106台北市大安區信義路三段41-2號5樓
有效做好生產與物料管控(PMC)
上課時間 2026/05/22 ~ 2026/05/22
固定式起重機操作人員安全衛生在職教育訓練 - 回訓 - 夜間班
上課時間 2026/03/25 ~ 2026/03/25
AI數據決策力革命:高效分析實戰-自動化 × 智能決策全面實戰 - AI數據決策力革命:高效分析實戰 - 自備筆電
上課時間 2026/06/22 ~ 2026/06/22
ESG永續發展-現代企業永續經營新關鍵之道 - 遠距教學 - LINE@ID:@274aywrg
上課時間 2026/04/10 ~ 2026/04/10
鋼構組配作業主管安全衛生教育訓練 - 夜間 - 考試 : 7/10
上課時間 2026/05/22 ~ 2026/05/29
基層主管10大核心職能實戰技巧 - 第一梯
上課時間 2026/03/20 ~ 2026/03/20
ESG下的資訊安全管理 - 遠距教學 - LINE@ID:@274aywrg
上課時間 2026/06/29 ~ 2026/06/30
海外資金回台模式、OBU資金匯回、海外所得認定文件與申報解析 - LINE@ID:@274aywrg - 實體+遠距同步 - 張淵智老師
上課時間 2026/07/24 ~ 2026/07/24
一般安全衛生教育訓練(回訓)(南科班) - 【營造業/非營造業】回訓3小時 - 小綠卡回訓 - 職安卡回訓
上課時間 2026/04/09 ~ 2026/04/09
工廠佈置規劃與工業4.0 - 即將達開課標準
上課時間 2026/05/28 ~ 2026/05/28