流程應用與流程圖繪製
- 撰文者:
- 2012/01/31 瀏覽數:17881
企業經營管理之核心在於制訂合適的目標與策略並落實執行,而落實執行就需要有相對應的組織、人員與運作機制。因此,要在瞬息萬變的經營環境之下,成為長久且持續地創造優良業績的企業,就必須建立契合企業目標與策略之組織型態,同時還需作好選擇、培育、晉用與留住合適人才的工作,且需建立讓運作機制能夠順暢進行的流程等。
何謂流程(process)?流程是為了達成某一特定結果所必須之一系列作業活動之串聯,這些作業活動集合了所需之人員、設備、材料,並運用特定的作業方法,以達成該預期之結果。而流程管理(process management)則是一套有系統的管理方式,以品質為核心,以預防為根本手段,用於企業內流程的建立、維持及改善,亦即,對於流程內的作業活動進行分析、標準化、監督執行與持續改善。
美國國家品質獎(MBNQA)及臺灣的國家品質獎之評審標準都有一個大項是以流程導向或流程管理為主,而ISO 9001國際品質管理標準亦鼓勵採用流程導向之概念來建立組織任何接受輸入且將其轉換為輸出之活動。綜上所述,任何一個組織一旦成立並開始運作,其所有作業其實就具備了流程之概念與雛形,只是有無將其標準化、書面化、圖形化及電子化。
現行很多企業雖瞭解到流程的重要性,也漸漸將作業標準化及書面化,建立了不少管理辦法、程序書、作業指導書等書面資料,但是卻很難發揮流程應有之功能,究其原因在於這些書面資料大都是以文字描述之方式來闡述作業的步驟、方法、投入及產出等,欠缺讓人們易於瞭解整體作業活動進行過程之流程圖。
將流程及其圖形之效益簡述如下:
1.容易釐清跨部門或部門內工作之歸屬/權責,
2.容易瞭解各作業活動之顧客和供應者的關係及需求,
3.容易瞭解各作業活動之投入及產出,
4.各方對需求易達成共識並落實執行,
5.找出並消除無附加價值之作業活動,
6.系統化的分析作業活動,
7.書面化敘述使工作流程易於了解,
8.任何人只要看到流程圖便能一目瞭然,有助於相關作業人員對整體工作流程的掌握,
9.人員異動時按圖索驥容易上手,
10.繪製流程時很容易發現疏失之處並適時予以調整更正,可使各項作業更為嚴謹,
11.避免重複工作。
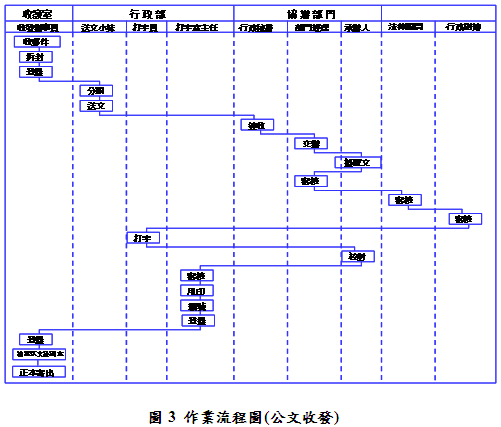
流程包含三種不同的層次。第一個層次稱之為“功能流程(Function)”-圖1,即是針對某一特定的結果以主功能的方式展現其工作或活動,其間未顯示出單位或個人間的關係。功能流程可以顯示該流程之特性,具有總覽性質。第二個層次之流程為“事務流程(Activity)”-圖2,將工作或活動在部門、功能組織或小組間的流動,以更詳細的流程圖形表示,一般可用來分析流程是否有不合理之處。第三個層次的流程為“作業流程(Task)”-圖3,用以顯示工作或活動在個人間是如何作業,作業流程將流程做更細部的分解。而一般在使用上以第二個層次之事務流程(activity)為主。
.png)
.png)
.png)
不利廣泛使用;Power Point普遍性高且容易使用,故大多數情況下我會以此來繪製流程圖,需要時再貼到Word檔案格式的文字框來用。流程圖符號不需太多,只要組織內相關人員看得懂且能充分表達出流程圖所需代表之意義即可。
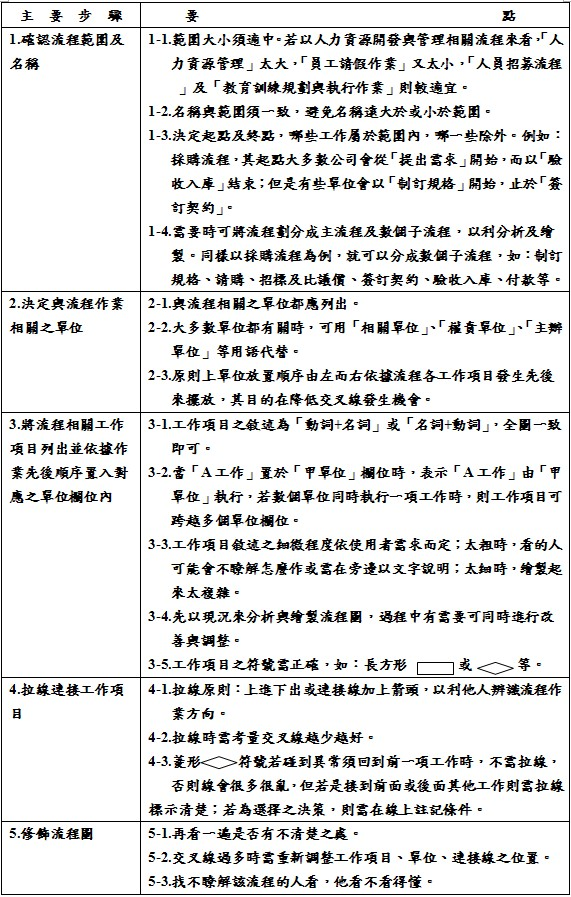
流程圖繪製主要步驟有五,列表說明如下:

流程圖的目的在說明組織內部工作的先後順序及各工作項目執行過程所需之投入與產出,以便相關人員能夠確實掌握及執行組織所交付之任務,故個人認為流程圖之繪製只需組織制訂好基本規範並讓相關人員了解其意,繪製完成的流程圖易看易懂達到目的即可。
防火管理人訓練初訓班 - (臺南班)
上課時間 2026/09/01 ~ 2026/09/02
TRM策略技術藍圖
上課時間 2026/09/24 ~ 2026/09/24
衝突管理及跨部門合作
上課時間 2026/06/04 ~ 2026/06/04
營運管理系統風險評估過程
上課時間 2026/10/14 ~ 2026/10/14
荷重在一公噸以上之堆高機操作人員移工班-日間班- 越南籍-使用越南語- - (不含檢定費1820元)日間班 - 越南籍班
上課時間 2026/06/04 ~ 2026/06/07
防火管理人訓練複訓班 - (高雄班)
上課時間 2026/08/11 ~ 2026/08/11
簡單上手生產現場碳計算與節能實務
上課時間 2026/11/27 ~ 2026/11/27
AI智慧製造:從數位化到數位孿生實務 - 需自備筆電
上課時間 2026/06/23 ~ 2026/06/23
勞工請假管理辦法與常見實務案例解析 - (實體+遠距同步)
上課時間 2026/09/01 ~ 2026/09/01
專案管理實務應用技巧研習班 - 第一梯
上課時間 2026/03/27 ~ 2026/03/27