創業者必須瞭解的Pivot
- 撰文者:
- 2012/03/01 瀏覽數:11951
您覺得如果我開公司,專門做智慧型手機上的Mobile Application,還有機會做的起來嗎?最近有朋友這樣問筆者,筆者跟他說目前或許還有機會,但是筆者請他在創業之前,一定要瞭解”Pivot”這個觀念。
.jpg)
資料來源:CPC 新創事業規劃研討會 Dr. Caren Weinberg
Pivot是探索顧客與驗證市場的過程
從字面上來看,用做名詞的Pivot是「中樞」、「中心點」及「中心人物」的意思,但是用在創業上,就如同上圖所示,是新創公司在進行顧客探索、顧客驗證的過程,也就是說新創公司將產品推上市場時,必須經過客戶的檢驗,若客戶不買單,就必須調整產品或者嘗試新的市場區隔,直到找到最終的客戶。
若我們可以減少摸索顧客與市場的時間,那麼新創事業成功的機率就會增加,畢竟新創事業的資金、資源有限,而每次的Pivot都得花費許多創業者的時間與資源。
善用假設系統化驗證減少每次「Pivot」所需時間
然而,許多新創公司在推出產品進入市場時,就好像盲人摸象一樣,不太瞭解市場,而且總是透過Try and Error的方式來進行Pivot,這樣往往會走了很多冤枉路。
是不是有系統的方法可以減少每次「Pivot」所需的時間呢?答案是有的,我們可以善用假設並透過系統化的驗證,來測試與驗證產品與市場接受度,以加速Pivot時間。
從商業模式角度出發,進行系統化驗證假設流程
在Pivot之前,首先要有個觀念,任何產品在推出市場之前,其實我們都做了很多的假設,比如說:
- 假設這產品可以解決”ABC”類型客戶的”DEF”的問題
- 假設這產品在技術可行性是沒問題的,可以做的出來
- 假設我們的定價可以符合”ABC” 類型客戶的需求
- 假設”ABC” 類型客戶常接觸的媒體是…….等等
若我們可以在Pivot之前,釐清所有重大假設,並按照重要順序來加以驗證,必定能提高創業成功率。
然而要如何能夠釐清所有假設呢?一個比較好的做法,是從商業模式的角度來思考新產品所隱含的假設,這樣做可以幫助創業家從更廣的角度來思考!
筆者將以瑞士商業模式專家Alexander所提供的商業模式架構,供創業家思考,以下是置入先前例子的假設,可以發現還有些許要素,我們尚未考慮到!
.jpg)
透過商業模式草圖找出新產品重大假設
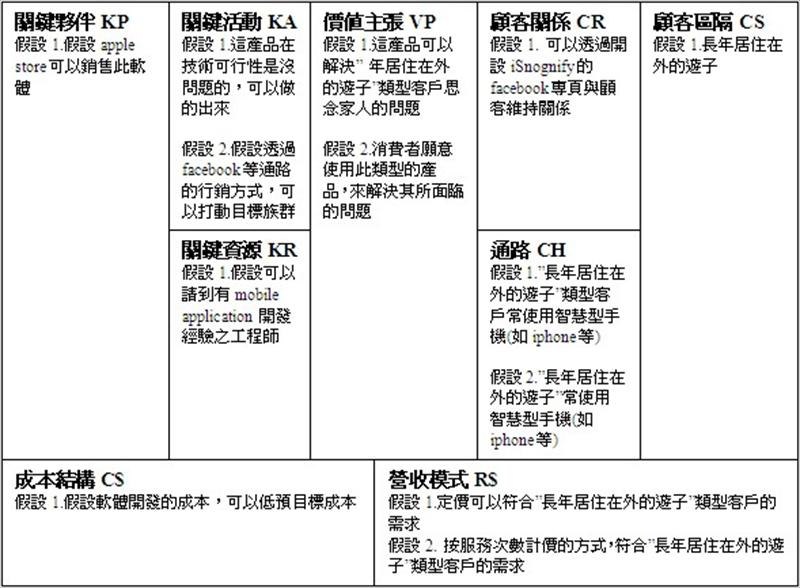
回過頭來,我們回到故事的起點,假設筆者的朋友想開發一個稱為iSongnify的Mobile App,目標族群是長年居住在外的遊子,其功用是將遊子與家人相處時刻的體驗,利用歌曲或影像的方式保存下來。此時,朋友應該透過草圖找出重大假設,而後再進行Pivot,以下是預想的重大假設。
iSongnify預想假設表(範例)
.jpg)
讓Pivot前的假設系統化驗證,提高創業成功率
新創公司要如何提高創業成功率,重要的是要減少Pivot的時間。筆者希望透過本文與創業家分享,當我們可以從商業模式角度思考新產品所隱含的假設,並按重要性順序逐一測試時,我們便可以減少Pivot的時間,增加創業成功率。
創新研發卓越經營服務團
本服務團以政府研發補助資源為基礎,提供企業研發創新之資源介接、技術媒合、診斷輔導及專案控管等服務,導入CBIS及iBench等創新管理之加值工具,強化企業創新經營思維,提升企業研發能量。期藉此促進正向發展,陪伴企業持續投入具價值之創新研發,邁向卓越經營。
猜你喜歡
行政院原住民族委員為促進各原鄉的產業經濟的提升,解決原住民長期失業率居高不下的情況,即推動創業育成政策,除了積極鼓勵原住民創業外,也期待協助營利法人及合作社健全企業經管能力。
新事業要成功必須如育成中心培育事業般的方式進行管理,讓創新事業的文化深植員工內心,更重要的是主管的決心,透過組合管理做資產配置及績效指標調整才能讓新事業在企業內萌芽。
企業從事新興市場及新產品開發時,由於不確定因素高,造成研發部門加班嚴重,成本超支且成果不彰。Robert G. Cooper提出新一代產品開發系統(Next-Generation Ideal-to-Launch System),在原來門徑(Stage-Gate)架構中,增加3A系統(The Triple A system)導入以使用者為中心的迭代與螺旋程序,增加適應性與彈性、敏捷開發與加速發展特性,以掌握使用者需求,縮短研發時程,加速產品上市的開發目標。
AI助攻B2B客戶開發與顧客關係經營
上課時間 2026/04/21 ~ 2026/04/21
領導,就是搞定「人」!衝突管理與團隊激勵的實戰兵法 - 從能「管事」到會「帶人」🫡
上課時間 2026/09/21 ~ 2026/09/21
AI x 品牌:從文案到媒體,新聞稿行銷全攻略 - 需自備筆電上課
上課時間 2026/05/11 ~ 2026/05/11
防火管理人訓練初訓班 - (斗六班)
上課時間 2026/08/24 ~ 2026/08/25
現場主管管理效能與報表分析實務研習班 - 視訊課程
上課時間 2026/06/09 ~ 2026/06/09
專案規劃與管理應用技巧
上課時間 2026/11/04 ~ 2026/11/04
國際貿易,聰明交易,安全簽約-把風險轉化為跨境交易的自信力
上課時間 2026/04/21 ~ 2026/04/21
MSA 量測系統分析 - 第四梯
上課時間 2026/10/30 ~ 2026/10/30
產品品質特殊特性CC/SC的鑑別、管理與監控 - 南科班 - 第二梯
上課時間 2026/11/20 ~ 2026/11/20
臺灣職安卡--營造作業一般安全衛生教育訓練6小時 - 6/10 - 限本國籍 - 台灣職安卡初訓 - 台北承德教室
上課時間 2026/06/10 ~ 2026/06/10