精實作業是持續不斷的改善
- 撰文者:
- 2012/03/13 瀏覽數:25944
- 精實定義:
「用更少的錢作了更多的事,這就是精實的定義。」
不單是指人(Man)、機(Machine)、料(Material)、法(Method)等方面,簡單的裁減人力、購買廉價原物料、設備禁止購買等方式,而是指流程與資訊管理。
比方說客服人員處理客戶來電抱怨,是將電話接完後,直接紀錄後就結束,不去管處理時間,以精實的角度來看待流程管理,統計平均發多少時間處理,客訴流程怎麼走?誰是接下球(指客訴)處理的人員?有更容易的資訊系統及視窗讓尋找資料更容易取得等,這才是精實的定義,切忌不是一味裁減人力降低人工成本,就當作是完成精實作業。
一、內部品質成本的精實
當前的經濟環境和生產規模,資金及規模不再是企業贏得市場佔有率的優勢,精實作業來減少過多的浪費與成本支出,意味著企業更需要以靈活的作業系統來回應需求與消費品味的快速改變,企業最不希望的就是僵固的生產系統,靠著推滿倉庫的存貨來應付市場需求與客戶的市場條件變動。
現在,國內廣大的企業經營者,都有一個共同的心聲,那就是決定精實作業,仿效豐田生產系統(TPS)精實作業的靈活性,正適合當前的經濟環境,且是發自企業經營上的必要,倡導永無止境地去除浪費,當企業面臨根本的轉變時,就是從上到下重新檢視現有的系統,消除變異與僵化的組織體系。
內部品質成本歸納有-異常原材料耗用金額、重工費、因品質異常停工的損失、原材料報廢金額等項目,這些除了會影響品質也可從成品驗收紀錄、品質稽核、檢驗與測試相關紀錄中得到量化的資料,以計算內部品質失敗的成本。
舉例說:製造單位使用電腦自動切削中心機械(CNC)加工零件,除了可大量生產之外,也可減省加工時間,但前提之下零件必須標準化,如此才能避免多次的換模、拆模時間損失,自動化生產也必須要有系統的整合相關作業計畫,如生產排程、產能負荷、快速換模作業、自動化檢驗量測設施、以及利用管制圖偵測製程的變異等。
如能利用電腦即時檢測SPC軟體配合,檢驗量測的數據可以即時輸入電腦中,由電腦自動判讀製程變異的發生,即時利用手機或簡訊或警示聲響,通知製程工程師(或主管)排除問題,立即改善使製程迅速恢復正常穩定生產的狀態,這樣會精實一些作業上的時間與成本浪費,當然,這會衍生出一些預防成本及鑑定成本的費用。
但有一點是我們檢討與精實內部品質成本時所要把握的一個原則:「提高預防、減少鑑定、不要失敗」;另外源頭的原物料改善、供應商100%良品進料,這樣才是根本解決之道,這一點品管單位負責供應商管理工程師(SQE)需要負起最大的監督責任。
二、從顧客的觀點出發
在初期的設計開發階段品質水準與規格,有時是且戰且走策略,這是常常會遇到的情形,有一點建議,可以參考作為精實改善的機會:站在客戶(顧客)的角度出發思考,對於一般常常發生的共同原因變異,或特殊/重大的失效模式,設計單位可以製作這些FMEA的資料,在ISO/TS16949品質管理系統之失效模式與效應分析(FMEA)步驟,就有規定要作到這項需求。
但是說實在的,大部分公司設計單位對FMEA內容有些是敷衍了事的,沒有真正去作到FMEA的精神, 如果設計單位可以真正的作這一份FMEA資料,公司內每一部品,不管是車規產品或是各種標準品的物料,有這一份的FMEA資料,初期設計開發階段就積極的輔導供應商注意這些的失效模式,思考防錯(防呆)的方法,設計開發的作業一定會暢通。
供應商配合意願提高,樣品的品質與良率提高,不用等客戶的改版需求,第一次就把事情作好,公司真得是可以省下很多的內耗與外耗成本,現在國內大規模性質的公司都作到這一點,中小企業相信也可以作到,大家共同努力。
三、精實作業需要員工全員參與
工廠的作業,本來就是難以預料的地方,在任何邁向精實改造作業之旅中,很重要的一件工作是管理者必須幫助員工打造工作的願景,如果員工不認為自己要承擔的額外負擔很重要,這樣的精實作業就不可能做得好。
精實作業系統通常會定義出執行特定任務的標準方式,這些標準可以確保工作的執行是安全的、一致性且具有生產力的,並且要有紀律地遵守,如果希望能發揮效用,若缺乏強大的領導力,精實作業在組織內是發揮不了效用的,根本不會有重大改變,高階領導團隊必須設定對員工行為的期望,藉此塑造企業文化。
近年來,精實作業口號成為企業管理上當紅炸子雞,從全面品質管理(TQM)到6標準差(Six Sigma)、再到精實6標準差(Lean Six Sigma,LSS),精實作業不再是被當作一個難以理解的管理方法與工具。
精實作業不僅可以終止平常性一直在於打火的行動,改而朝向穩定作業方式。一旦作業者將精實計畫成為日常管理上作業與生活方式,它就不再只是一項計畫而已,同時也是建立持續改善的必要條件之一,精實作業影響深遠將超越管理者的期待,賦予企業強大的核心競爭優勢。
四、精實秉持六大重點
精實系統能帶來許多深遠的影響,必須結合硬體要素如系統、結構與流程,軟體要素如文化、心態與行為。
團隊合作高階主管建立共同的願景,最重要是大家改善自己的心態模式,太多的精實案件,每天不斷地在全球各大企業上演著,領導者著手進行精實轉型,領導變革是主管的事,外部顧問的從旁協助建議,可以更快地尋求瞭解到精實轉型的捷徑,指引你往正確的方向前進。
知道哪些捷徑很安全、哪些捷徑是不安全的,由成功精實案件經驗得知,成功原因大多歸功於高階主管的全力投入,以前的方式是高階主管登高一呼,宣布展開精實,然後主管很快就會消失了。
現在,領導精實變革可就不是只是呼呼口號而已,精實對工廠員工具有真正的意義,團隊共識可以幫助主管帶領與規畫出大家都能接受的願景,決策者和第一線員工之間建立強而緊密的聯繫,精實轉型才會成功,否則;回饋與學習成長上可能會受限,精實的六大重點整理說明如下:
- 精實始於高層
- 決定遠大的目標
- 早期的成效很重要
- 傾聽員工的心聲
- 尋求專家的協助
- 需要花時間多參與
在做精實作業轉型時,先期都會遇到阻力與人員的反彈,任何一個精實作業一定是在於需求、在於目的,還是為了什麼原因,這些都要很清楚後,才可以作為精實啟動的一個重要關鍵。同時從基層員工開始,不斷地鼓舞士氣,提高自我實現的決心。
精實作業,一定要發自於企業經營上的必要,做任何的精實強化改善,回到企業最根本的需求,用最經濟、最有效率的方式,做出最有效率的改善,完全的回應企業在永續經營上的必要性。
五、培養持續改善的文化
精實作業最終的目標是培養持續改善的能力,以整合的方式達到精實計畫的最後階段要求,根據客戶需求的改變以及新產品與技術創新的改變,調整作業系統,發展一個持續改善的組織文化,更需要仰賴健全的管理基礎建設與正確的員工心態和行為。
精實成功公司能每年逐步改善績效,組織的高階主管建立技術與工具,並且追蹤改善目標達成,定期進行檢討工作,並且建立適當的機制,指出需要高階主管解決的問題,這些過程能帶來很大的影響,也是執行有效的績效管理工作。
總而言之,發展一個持續改善的企業精實文化,會影響組織每個人的角色與觀念,精實作業不只是一個計畫和降低成本的方法,更是一個全新的工作方式,精實前提是公司高階主管必須對未來有著清楚且美好的遠景,精實從顧客的角度出發,要求公司利用最高的效率與最低的成本,將價值成功地流向顧客端,精實作業也是要求第一線工作員工提高工作效率,信任他們的主管以及領導者,從創造生產力生長,賦予更多的責任及自主性,精實作業延伸如下【圖示一】。
.jpg)
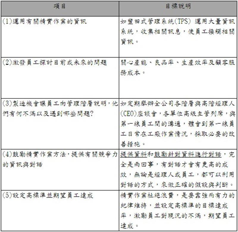
建議5個方法來達到精實目標,如下【表一】:
【表一】
.jpg)
倘若浪費與陋習是問題所在,那就明確地指出問題的情況,接著讓來自不同階層的員工參與,找出浪費的根源,探討究竟是生產力降低、成本增加或者是兩者皆然,發展共識了解如何針對精實作業重組和管理。
六、精實作業轉型變革
俗語說:「做而言,不如起而力行。」透過一些實際示範和行動,來說明新的作業模式將會帶來多大影響,為了要快速獲得精實的效果,全面實施變革走捷徑,全盤了解與全力以赴、學習榜樣及培養能力和一致的系統架構策略地圖等,這些種種條件可用來作為檢視的標準,也讓管理階層知道自己需要改變的地方,也願意這麼做。
除了了解工作,重要的也要培養能力,尤其是解決問題的能力,從問題、原因與解決方法上,都能展現強大的執行力和團隊思考,以達到學習型組織-系統思考的管理架構,團隊領導者有效執行改變與管理精實系統的能力,從而解決系統層面的問題,讓系統及架構一致,以便提供員工作為轉變的動機,並使個人與公司的目標一致,如下【圖二】說明。
.jpg)
【圖二】執行改變與管理精實系統的能力架構圖(林松茂 整理)
精實作業小插曲
推行精實作業,關鍵就在高階主管的支持及參與度,如果公司團隊的高階主管很重視這個東西,甚至自己會參與、想去了解,能講出一套他自己想去做的想法,這樣就會很容易成功了。
七、結論
下一個企業精實改造的自我期許,倘若高階管理者改變如此徹底,儘管大家不可能預期改變的時間、內容和地點,但是變革卻是企業所能期望的;或者是該策畫的,大家都接受精實變革的必要性和必然性,將這些種種視為一個轉機,也是重新創造企業與企業文化的良機。
【參考書籍】
- 約翰.魯德 (John Drew )、布萊爾.麥卡倫 (Blair McCallum )、史蒂凡.羅根霍佛 (Stefan Roggenhofer )合著,呂奕欣、張素華譯,2006,精實之旅-麥肯錫與您一同探討,時報文化出版企業股份有限公司,台北。
- 克里斯.海克斯 (Chris Hakes ),褚而按譯, 2008,歐洲卓越模式,經濟部中小企業處發行,台北。
- 理查.盧克 (Richard Luecke ),楊幼蘭譯, 2005,變革管理,天下遠見出版股份有限公司,台北。
- 黃宏義,2009,EMBA 世界經理文摘 276期之關鍵時刻一文專訪,世界經理文雜誌社,台北。
- 彼得.聖吉 ( Peter M. Senge ),1995,第五項修練II 實踐篇 (上) (下)-思考、演練與超越,天下文化出版社,台北。
- 傑佛瑞.萊克 ( Jeffrey K. Liker ),李芳齡譯, 2004,豐田模式:精實標竿企業的14大管理原則,美商麥克羅‧希爾出版社發行,台北。
- 張有成,2004,品質計畫與品質改進,中華民國品質學會,台北。
車業國際標準及VDA FFA 使用現場失效件分析 NTF過程
上課時間 2026/08/27 ~ 2026/08/27
生成式AI輔助工作說明書與職能建置應用
上課時間 2026/11/05 ~ 2026/11/05
急救人員安全衛生在職教育訓練 - 9/22日間班 - 急救回訓
上課時間 2026/09/22 ~ 2026/09/22
國際貿易操作詐欺案例手法分析與說明-關於電郵、價格、運輸、報關、付款 - 從真實案例拆解詐欺手法,打造零漏洞的國貿防護罩!⚔
上課時間 2026/08/21 ~ 2026/08/21
輕鬆學威力導演影片剪輯 - 實體+視訊同步
上課時間 2026/10/29 ~ 2026/10/29
高空工作車操作人員-移工班 - 平日日間班 - 越南、泰國、印尼、菲律賓(以英文)擇一 - 15人即開課
上課時間 2026/07/06 ~ 2026/07/10
人才培育規劃執行與成效評估
上課時間 2026/08/11 ~ 2026/08/11
iPAS淨零碳規劃管理師(中級)培訓班 - 請攜帶筆電 - 實體上課與視訊同步
上課時間 2026/07/23 ~ 2026/07/30
存貨成本減量及盤點運作實務 - 第一梯
上課時間 2026/04/13 ~ 2026/04/13
AI 行銷企劃工作坊:ChatGPT/Grok/Gemini 在行銷領域的應用 - 需自備筆電上課 - 即將達開班門檻
上課時間 2026/06/25 ~ 2026/06/25