實踐TQM
- 撰文者:
- 2012/06/26 瀏覽數:13091
一、TQM起源
全面品質管理 (Total Quality Management ,TQM),源自1980年代美國開始承受競爭衰退與日本積極拓展海外市場之壓力,日本經營之神-松下幸之助就在美國企業界發表的演說中闡述:「管理是執行者將觀念轉移到工人手中的一種藝術。」語中暗裡道破美國的管理文化造成競爭力降低之問題。
同年7月,美國報導也指出:「日本於1951年即設立戴明(Deming)獎…」,此舉開始喚起了美國人對戴明博士在日本經濟改革中扮演著不可或缺之角色,其原因來自於「管理」上的改善,進而使得戴明所推行品質管理的理念逐漸的成為管理之焦點。
在1985年由美國國防部海空系統指揮部(Naval Air Systems Command)內的心理學家Nancy Warren開始提出全面品質管理一詞,主要是採用的日式管理的作法,以重視於源頭設計、預防的理念與培養管理者具有計劃及執行之能力為出發點。相較美式管理亦稱為泰勒式管理,較承襲事後偵錯的模式,並將計畫與執行之功能獨立,容易造成管理與品質的降低。
最後於1987年,美國以TQM為核心主軸,設立了國家品質獎(National Quality Award , NQA),並在歐洲共同市場推動ISO 9000下進而帶動了TQM之熱潮。
而在台灣,由經濟部工業局亦推動國家品質獎已20餘年,為了與國際無間隙接軌,特別參考歐美之作法,以TQM為出發點,研訂出卓越經營評量體系(Business Excellence Performance Assessment Superior System, BEPASS, BEPASS),以協助企業自我激發創新,並透過構面評分之結果,進行自主改善,以提升企業經營體質與績效。
二、TQM定義-滿足客戶需求
- Total(全面性):包含企業內所有人員、系統與作業流程、客戶與供應商,亦即全員參與。
- Quality(品質):指組織內各項活動與最終產品的卓越程度,能充分滿足(符合)顧客期望為依歸。
- Management(管理):透過領導統御、統計手法、教育訓練與品質系統持續改善的管理機制來達成的所有活動。
依據美國國防部DoD5000.51-G的定義:TQM是一種理性的思考方式與指導原則,作為持續改進組織的基礎,它利用統計方法與人力資源,以改進所獲得的產品、服務品質與組織內的所有作業過程,以符合顧客現在與未來的需求。
具體來說,即是涵蓋所有人、事、時、地、物,甚至於環境與生活的活動,透過人性化之管理並持續改善,以達到客戶滿意為依歸的管理模式。
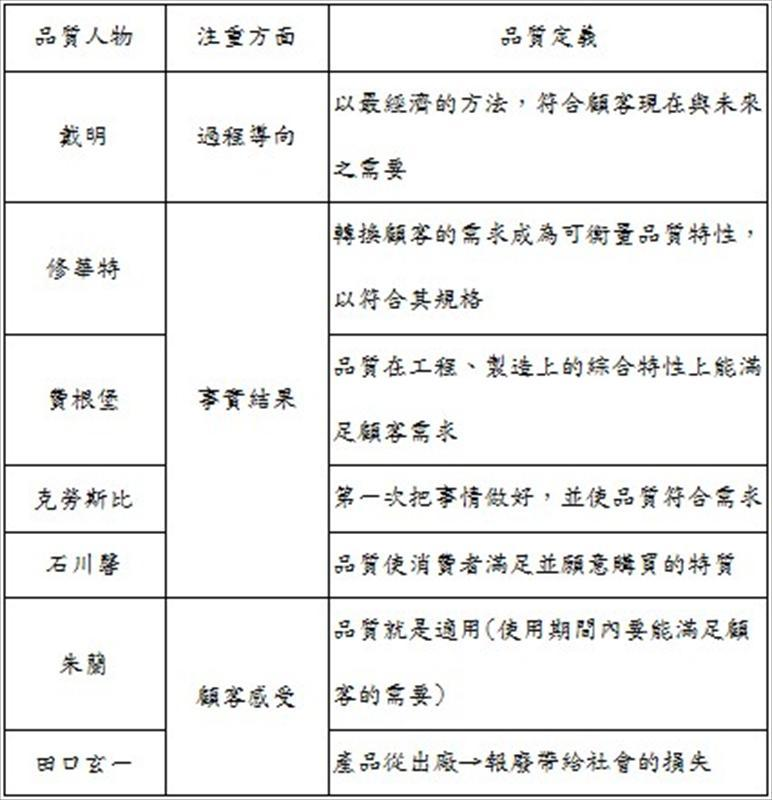
而TQM可謂是為美日合作下所產生之產物,較具代表的人物有:修華特(Shewar)、戴明、朱蘭(Juran)、費根堡(Feigenhaum)、克勞斯比(Crosby)、石川馨(Ishikawa)、田口玄一(Taguchi)等。其各大師對品質注重之方面與定義歸納如下:

三、TQM思維模式-以「人」為中心
TQM以顧客、組織成員、供應商等利害關係人為核心的思考模式,其主要概念整理如下:
- 顧客為上
企業內組織成員需不間斷的滿足顧客的需求與期望,並注重顧客與供應商間的雙向溝通,使需求得以確實被瞭解,以正確的提供產品(服務)達成顧客滿意。
- 全員參與
全員的參與包涵組織內所有人員、顧客與供應商,促使能進行內、外部的團隊合作,並使全員皆有追求高品質的責任與共識。
- 事前預防
重視事前的預防,而非事後檢視。並保有第一次就把事情做對的良好工作觀念與態度。
- 教育訓練
透過持續學習的過程中,使員工在品質觀念、管理、工具與技術的應用上更為成熟,並朝向零缺點品質目標邁進。
- 過程導向
注重組織過程中的活動是否完善,並確保資訊之可靠性,使其能即早採取正確決策預防措施,降低不良之變異,以符合顧客需求。
- 持續改善
組織內的成員需不斷的追求卓越,也唯有透過人員持續不斷的發掘問題並進行改善,組織才能精益求精。
- 品質承諾
組織成員需皆對品質有所承諾,且高階主管必須營造「共好」的環境,在各項作業活動上能充分授權、支持與溝通,並重視個人與團隊表揚與獎勵,使員工得以全力以赴。
四、TQM實施步驟-界定方向,持續精進
在推動TQM施行時,就輔導企業經驗與參考美國國防部之推行模式,其方法統整歸納為:
- 建構TQM的經營與文化環境
前IBM品管學院院長Thomas J. Barry曾說:「品質,90%來自態度,10%則來自知識」。所以高階主管需致力於將組織經營之理念、使命、願景充分透過溝通、教育訓練、專案推動、獎勵與外部專家顧問協助等方式,將其態度氛圍充分渲染至每位員工身上,使員工擁有共同承諾來達到組織盡善盡美。
- 組成TQM團隊與賦與組織任務
組織內必須成立團隊運作與管理機制,成員並瞭解自身的工作職掌、顧客與其他部門成員所提供顧客滿意的分工狀況。
- 策略方向擬定
透過經營理念、使命、願景訂定,組織應運用SWOT、五力分析…等工具分析自身條件之優劣勢,而後針對所面臨之課題進行策略佈署,展開至各部門進行策略改善。
- 設定績效(標竿)作為改善目標
組織內各單位在改善過程前需擬定優先改善順序與設定績效(標竿),以明確使改善團隊瞭解需共同達成的目標。例:顧客滿意度90分以上、良品直通達95%以上。
- 擬定專案改善行動計畫
專案改善人員可跨部門進行召集相關人員,並在專案進行前的相關改善活動需進行確認,使計畫才能如期進行與完成。而專案團隊宜設指導教練進行問題引導與專案改善方法,成員則進行資料蒐集、彙整、問題分析與解決及結果報告製作。
- 運用合宜之工具與方法進行改善
改善的過程中,可藉由品質、統計方式、IE手法或管理等手法進行實質的量測與評估,並運用圖表陳列出相關改善結果。例:品管七大手法、QFD、FMEA、流程圖…等方式。
- 效果確認、檢討與發表
專案改善完成需確認效果是否達到符合之預期,針對未能達成目標之狀況進行檢討。專案完成後需舉辦發表會,促使組織相關成員做為學習與借鏡,並透過獎勵與表揚給與成員正向鼓勵,使組織TQM文化更加深化。
- 持續改善
組織內的改善透過PDCA-Plan(計畫)→Do(執行)→Check(確認)→Action(行動)、CAPD-Check(檢核)→Action(改正)→Plan(計畫)→Do(執行)與SDCA- Standard(標準化)→Do(執行)→Check(確認)→Action(行動)持續進行,以追求組織工藝之完善。
五、企業執行方向掌握-全面經營管理
在瞭解TQM的相關思維模式與實施步驟後,最主要的就是該從何切入執行?由於國家品質獎核心乃依循TQM為主軸,遂組織在執行方向的掌握,可參與經濟部工業局-企業經營品質躍升計畫內的卓越評量服務,內容乃將TQM展開成八大構面進行操作,包含:
- 領導與經營理念
- 策略管理
- 研發與創新
- 顧客市場與發展
- 人力資源與知識管理
- 資訊策略、應用與管理
- 流程管理
- 經營績效
在八大構面中總共包含33中項,企業在推行時即依循此架構內條文逐一的進行內部審視,並將組織較欠缺之處著手進行專案改善。亦可透過外部專家顧問的協助,將內容細緻化部分(約550條細項)經由指導規劃與改善後,使企業體質更趨完善。如此,若能保持精益求精、持續改善的動能,並將TQM精神內化在組織內,必能獲得其豐碩成效,以促使企業競爭力提升、傲視群雄,進而成為業界經營之標竿學習典範。
六、結語-吾心信其可行
TQM在推動過程中,較典型失敗的狀況包含有:
- TQM文化未落實(含組織的教育訓練)
- 企業理念、使命、願景不完善
- 高階主管與各成員參與度不足
- 組織架構未明確定義
- 未建立明確的獎勵制度激發組織成員改善動能
- 只在意短期效益而忽略TQM需經持續耕耘。
- 過度運用工具技術而忽略了改善得真諦…等。
國父曾說:「吾心信其可行,則移山倒海之難,終有成功之日;吾心信其不可行,則反掌折枝之易,亦無收效之期也。」所以組織在推動TQM過程中需瞭解,成功並非能一蹴可幾。高階主管需有長期推動之決心、毅力與推動力,而組織內則需有專案之執行力與改善力,相信經由持續不斷的精進與努力,也才方可水到渠成。
【參考資訊】
- 林公孚(1994)。追求卓越的品質。台北:中華民國品質管制學會。
- 戴久永(1994)。全面品質經營。台北:中華民國品質管制學會。
- 戴久永(2011)。全面品質管理。台中:滄海書局。
- 國家品質獎評審標準參考手冊(2004)。台北:中衛發展中心。
- 經濟部工業局國家品質獎網站。
生產力再造卓越經營服務團
以總和生產力為核心理念,輔以精實生產手法,協助企業從自我診斷、規劃發展藍圖到實踐智慧生產,運用IOT、MES+等技術與系統,建構科技化智慧經營與生產管理體系,使生產營運最適化、價值最大化,提升企業競爭力。
企業內訓服務諮詢
引領前瞻學習成長文化、推動創新知識價值方案,是CPC的使命也是我們永遠的承諾。一站式的企業內訓服務:滿足企業委訓需求,量身規劃打造專屬性課程並提供完備的委訓服務。
猜你喜歡
以全面品質管理的架構研究發現,農業產銷班要以市場客戶的需求為動力,重視TQM系統管理功能,拉動全班員參與討論制定行動計畫,並將品質管理流程制度化、作業標準化;以四章一Q品質認證制度導入班員生產作業標準化;重視成員(班員)間的雙向溝通,通過教育訓練及幹部的領導與支持,持續檢討與精進,進一步型塑組織共通的品質文化,乃是增進共同運銷效率的關鍵成功策略。
企業DNA會隨著企業制度與文化的發展而逐漸完善,全面品質管理(TQM)是以顧客的需求為中心,承諾要滿足或超越顧客的期望,全員參與,採用科學方法與工具,持續改善品質與服務,應用創新的策略與系統性的方法,不但重視產品與服務品質,也重視經營品質、經營理念與企業文化,最後能追求企業永續經營為目標。
TQM是一套品質管理的體系,而品管圈(QCC, Quality Control Circle)則為具體推動的手法。筆者將其歸納為1478的原則。
由於產品經理(或新產品開發領導人)在發起新產品開發專案之後不太可能感知到專案失敗,卻更致力於完成產品,並且增加投入資金加速開發過程,這種承諾升級的現象可以用TQM的核心精神與方法有效的進行管理。
美國貝恩公司自1993年迄今約每2年針對全球管理工具與趨勢進行調查,對象為全球各大洲之高階經理人,從TQM使用率及滿意度趨勢來看,使用率從早期之70%左右,降到2015年(2014年調查)近30%,但是滿意度始終維持在近80%;這可能和TQM的特性有關,其非導入使用後短期可立即看到效益之管理工具。企業比較願意導入現場改善或精實管理等較易且快速看到效益之管理工具,TQM是一種強健體魄之體系制度,不易速成。
二代接班稅務速成班:承先啟後之解析 - LINE@ID:@274aywrg - 實體+遠距同步 - 張淵智老師
上課時間 2026/11/30 ~ 2026/11/30
保安監督人複訓訓練班 - (臺南班)
上課時間 2026/09/15 ~ 2026/09/15
職場溝通心理學
上課時間 2026/03/19 ~ 2026/03/19
危機處理與突發應變管理實務 - 嘉義班
上課時間 2026/05/15 ~ 2026/05/15
讓ChatGPT成為您AI工作好幫手 - 📝 應用AI工具提升工作效率與創意 - 請自備筆電上課
上課時間 2026/10/06 ~ 2026/10/06
工廠管理者必修的生產力極大化與成本控制指南 - 遠距教學
上課時間 2026/10/02 ~ 2026/10/02
【橘世代職場管理系列一】橘世代員工職場自我照顧與紓壓工作坊
上課時間 2026/05/15 ~ 2026/05/15
iPAS淨零碳規劃管理師-初級能力鑑定研習班 - 南科班 - 實體+遠距同步 - 第二梯
上課時間 2026/07/16 ~ 2026/07/30
輕鬆學Canva AI 簡報製作 - 遠距教學
上課時間 2026/11/05 ~ 2026/11/05
韌性領袖-點燃你的內在領導力 - 第二梯
上課時間 2026/07/15 ~ 2026/07/15