從ISO 9001邁向TQM
- 撰文者:
- 2013/01/11 瀏覽數:14249
壹、ISO 9001
一、源起
ISO 9000標準,是由一些既存標準擷取其中優良要素發展而成,如:美軍標準(MIL-Q-9858A)、英國標準(BS 5750)、加那大標準(Z 299)等組成。ISO 9001:2008強調品質管理系統QMS(Quality Management System)的有效性,將產品/服務的品質視為組織存在基本條件,並以提高顧客滿意度及持續性改善為其目的。
- ISO 9000:標準族系用以協助組織,實施與運作品質管理系統。
- ISO 9000:說明品質管理系統基本法則及規定品質管理系統用語。
- ISO 9001:組織為展現符合顧客與適用法規要求之能力,且增強顧客滿意度時的品質管理系統之要求。
- ISO 9004:提供品質管理系統的效果與效率之指導綱要。
- ISO 19011:提供稽核品質與環境管理系統之指導。
它們形成連貫的品質管理系統組合,以利在國內與國際貿易上彼此瞭解。(資料來源:CNS12689)
二、特色
ISO 9001是以採購面的品質要求逐漸建構為品質管理系統,其著重在標準化與透明化,而目標則是提供符合客戶要求的產品/服務。透過ISO 9001的驗證可以:
- 品質提升運動具體化
可移轉此套品質管理系統於組織內部,尤其對尚未建立品質管理系統的組織,可在短時間內建立一個品質管理的基石。
- 健全企業體質
建立品質管理系統,透過內部稽核或第三者驗證要求,追蹤與改善不良使品質達到顧客要求。
- 簡化並強化管理制度
可與環保系統(ISO 14001)結合,再加上客戶統一的要求,可以使管理制度有效且簡單。
- 具持續改善精神
但未具體要求持續改善的工具與做法,涵蓋範圍以品質相關為主較為狹窄,另外在設定組織的品質目標缺少清楚的說明。
貳、TQM(Total Quality Management)
TQM中文翻譯有時稱〝全面品質管理〞,有時稱〝全面品質經營〞。依ISO 8402:1994中指出TQM或其部份,有時稱為〝全面品質(Total Quality)〞。雖然名詞各異,但所述內容大多相同,主要以全員參與、持續改善及顧客滿意為目標。
一、源起
1980年代美國國防部提出「TQM」;TQM以美國的品管大師戴明(Deming)、朱蘭(Juran)及費根保(Feigenbaum)等人的理念、做法,並結合日本的石川馨、田口玄一等人的手法而發展出來。以持續改善為精神,透過團隊運作、全員參與,以達到顧客滿意,並塑造以品質為中心的企業文化。基於TQM的基礎美國於1987年設立國家品質獎,1988年澳洲設立品質獎,1989年我國也設立了國家品質獎,歐洲在1992設立品質獎,新加坡則於1994設立品質獎。
二、特色
從四個方面來說明:
- 精神方面
- 顧客導向
顧客為焦點,並以長期性的眼光來看,除了滿足外部顧客,亦須令內部顧客滿意。
- 持續改善
TQM的焦點在使產品/服務品質運用P-D-C-A的管理以不斷改善,達到 顧客滿意。
- 全面性
包括全員參與(含高階、中階、基層及顧客),內外組織(公司所有單位、供應商、協力廠),所有作業程序。
- 手法方面
使用各種有效工具來進行改善,包括了活用統計方法(QC7手法,新QC7手法,田口方法、統計製程管制等)及運用各種管理技術(方針管理、平衡計分卡、FMEA、P-D-C-A管理技術、品質機能展開、品管圈、提案制度等),來分析原因解決問題。
- 活動方面
採全員參與的自主性活動,基本是以流程的維持、改善與革新為主體,以縮短流程作業時間,並朝零缺點邁進。
- 策略方面
重視企業的遠景、使命,且真正瞭解顧客,然後訂定各階段的目標與策略,而其方式是互動溝通以達成共識,並且據以展開執行計劃。
參、ISO 9001與TQM的差異性
一、精神方面
- ISO 9001
ISO 9000八項品質管理原則分別為:
- 顧客為重
組織靠顧客而存在,因此須瞭解現在與未來的顧客需求,須符合顧客的要求並致力於超越顧客的期望。
- 領導
領導者建立組織的目標與方向之一致性。他們須創造與維持內部環境,使組織中成員能完全投入達成組織目標。
- 人員參與
各階層人員是組織要素,他們的參與能使其能力為組織的利益而用。
- 過程導向
當各活動與相關資源經管理而成為過程時,會更有效率達成所期望結果。
- 系統導向管理
管理相互關聯過程,成為對組織達成目標有所頁獻之系統。
- 持續改進
組織整體績效之持續改進須是組織不變的目標。
- 依據事實決策
有效的決策是以資料與資訊的分析為基礎。
- 互利的供應者關係
組織與供應者相互依賴並具互利關係,增強彼此創造價值能力。
- TQM
- 以顧客(內、外部)為中心,以達到顧客滿意。
- 精益求精、追求卓越,以達到組織的經營績效。
- 藉由高階領導、全員參與與團隊運作,在組織進行永無止盡有系統的過程改善。
二、架構方面
- ISO 9001
以過程為基礎之品質管理系統模式,如下圖所示(資料來源:ISO 9004);當開發、生產及改進品質管理系統之效果及效率時,ISO 9001鼓勵採用過程導向,以藉由符合客戶要求提高客戶滿意。
.jpg)
圖:品質管理系統模式
- TQM
TQM並無一定的基準與架構,它是一種哲學與經營理念的結合,換言之TQM不是靜態的系統或工具,而是一種以改善為主的企業經營理念,其目標是提供顧客需要的產品以使顧客滿意,缺點就是沒有文件化及沒有能清楚的指出一個品管系統應如何改善。為了能彌補該項缺點,一般皆以該國國家品質獎的評審當基準作為TQM之架構或系統,中華民國國家品質獎架構如下圖所示

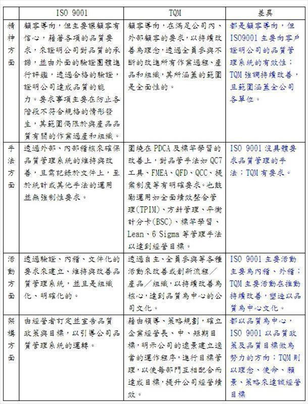
本報告的TQM以國家品質獎項目為主,從精神、手法、活動及架構四方面來做ISO 9001與TQM的比較,其差異整理如下表:
.jpg)
ISO 9001與TQM差異比較表(本報告整理)
三、案例
D公司通過ISO 9001及ISO14001的驗證,ISO 9001/ISO 14001依照條款的要求,建立制度並執行規範要求,在往國家品質獎邁進的過程,發現TQM並無品管工具的具體規範,在組織內要強化各項品質管理工具有其困難度。
發現TS16949在工具面,如FMEA、SPC、APQP、MSA等的規範是很明確的,於是在組織內推動TS16949,經過一年的推動(沒有申請TS16949的驗證,因其非汽車相關產業),組織內改善活動都能運用前述管理工具,達到改善的目標。
筆者認為TQM的推動是依照國家品質獎的架構展開,並以ISO 9001及TS16949為基礎往上堆疊,用此模式推動TQM會水到渠成。
肆、結語
ISO 9001/TS16949與TQM基本上是無法比較的,因其出發點不同,ISO 9001/TS16949是以採購立場為出發點,而TQM則是以顧客導向及自我要求的持續性改善為出發點。ISO 9001/TS16949有一套很完整的規範,組織在推動ISO 9001/TS16949時可照規範按步就班去建立體系並據以執行。
TQM基本沒有架構,但目前各國大都以該國的國家品質獎作為推動TQM的架構。基於管理的二大構面維持與改善,可將兩者結合在一起。
從個案公司可以發現,依據ISO 9001/TS16949規範要求去執行,基本以維持的工作為主(包含部分的改善),而在執行TQM時,則必須做到全面改善,如此以ISO 9001/TS16949為基礎,進而推動TQM可達事半功倍的效果。
【國家品質獎】卓越經營整合服務資訊網
電話:(02)2703-2625 分機21~27
聯絡信箱:nqa@cpc.org.tw
地址:106台北市大安區信義路三段41-2號5樓
猜你喜歡
自2000年開始ISO 9001的修訂是朝全面品質管理(TQM)的方向發展,ISO 9001:2015已具備很好的品質管理體系,只要再擴大內容以國家品質獎(National Quality Award; NQA)的八大評審項目為架構,制定策略從經營、管理及流程面去改善,就可創造競爭優勢。
ISO 9001:2015已提供一個經營管理體系,讓大家據以執行TQM,如在顧客導向、流程管理、供應商品質、員工教育訓練等方面,只要以其為基礎再擴大內容就可
管理者如何運用ISO 9001品質管理系統的數據化思維『說、寫、做的一致性』,do the right things,就是公司高階主管要決定公司要走對的方向, do the things right,就是基層的員工要把自己份內規定的事情,要把它給作對、把它給做好,以上這個就是我們要講的管理數據化思維。
ESG永續碳會計管理實務 - ★線上視訊課程★ - 許文西老師
上課時間 2026/11/09 ~ 2026/11/10
GEO生成式搜尋優化實戰班 - 被AI搜尋到 - 第三梯 - 遠距教學
上課時間 2026/08/19 ~ 2026/08/19
工程師應有的設計理念與品質意識研習班 - 即將達開班門檻
上課時間 2026/04/14 ~ 2026/04/14
成為新任稱職研發者技術者與提升跨部高效整合法
上課時間 2026/09/15 ~ 2026/09/15
職業安全衛生管理人員安全衛生在職教育訓練班 - 日班 - 具職安員.安全師.衛生師結業證書或甲.乙技術士證照 - 請勿先繳款
上課時間 2026/04/13 ~ 2026/04/14
MBTI辦公室生存指南 - 第二梯
上課時間 2026/07/16 ~ 2026/07/16
CQT品質技術師培訓班 - (視訊課程)
上課時間 2026/07/04 ~ 2026/09/05
快思慢想的銷售力:精準判讀顧客心理
上課時間 2026/11/26 ~ 2026/11/26
企業如何落實現場品管與製程改善研習班
上課時間 2026/05/12 ~ 2026/05/12
活用ChatGPT輔助學習Power BI 數據分析實務應用 - (實體+遠距同步)
上課時間 2026/09/08 ~ 2026/09/22