服務藍圖(Service Blueprint)
- 撰文者:
- 2013/01/23 瀏覽數:50508
自從1984年Shostack提出以服務藍圖(Service Blueprinting)來檢視服務產出過程之論述,服務藍圖即成為服務流程分析的重要工具之一。以下就服務藍圖的意義、功能及內涵加以說明。
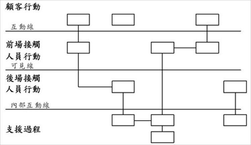
服務藍圖是一張以正確描繪服務系統的圖案或地圖,猶如工廠的作業流程圖(參見圖一),可用來檢視服務產出過程,首先用一個流程圖來描繪簡單的服務產出過程,接著針對每一個單項活動,服務提供者可提出可能出錯的地方。服務藍圖包括服務傳送的程序、員工與顧客的角色、服務之有形與可見成分等幾個部份。
.jpg)
圖一 服務藍圖
其實服務藍圖法與服務品質機能展開法(Service Quality Deployment),在界定服務流程與活動上,都是可以引用的有效工具。我們可以根據業者之服務流程特徵加以衡量,如果服務活動之內涵與服務流程具高度整合的服務業,適用服務藍圖法,例如管理顧問與諮詢服務業、資訊科技服務業、系統整合服務業,都是服務藍圖法擅長發揮的行業;若具高度創新屬性之獨立服務流程,例如網路市場調查、導航系統服務業,則較適合以服務品質機能展開法。
另根據國內專家李坤霖先生的研究顯示,服務藍圖的內涵是透過互動線(Line of interaction)、可見線(Line of visibility)、內部互動線(Internal)的繪製,來檢視服務現場的情境,以區隔出顧客行動、前場接應人員行動、後場接應人員行動與支援輔助的程序,它的貢獻之一,在於可以有系統的指出可能犯錯點,進而加以防範與改進;另一貢獻則是以一條虛線分隔前、後場辦公室的作業,將與顧客接觸的部份給予區分開來。
服務藍圖的繪製,主要依據服務項目的認定:以核心服務與附屬服務,按照時間先後順序排列,展開顧客和員工的互動情形,藍圖內的前場為服務的流程,後場為服務的提供,包括服務準備與後續活動,並確認所有人員均包括在內。
進一步將服務藍圖的繪製分成三大步驟,以完成服務藍圖的繪製(參見圖二):
- 加上由外而內的四條線
- 服務人員與顧客互動線(line of interaction):區隔消費者與服務人員之間。
- 服務可見線(line of visibility):介於服務人員服務提供與後勤人員服務準備之間。
- 後勤人員內部互動線(line of internal interaction):介於後勤人員中用戶服務與技術服務之間。
- 服務完成線(又名內部線):後勤人員中技術服務與管理之間。
- 服務藍圖即是用來設計複雜的服務流程圖,而服務失誤可能發生在消費者與服務提供者任何一個時間點上,故在藍圖內加上若干註記,以防範失誤的產生。
- 失誤點-F:注意顧客抱怨與提升服務品質的要點。
- 顧客等候點-W:重視等候線之管理。
- 員工決策點-D(或菱形方塊):加快服務流程與排除無附加價值步驟為管理重點(Kingman-Brundage,1989)。
- 區別失誤點與等候點之輕重緩急的順序
- 區別失誤點中,致命(fatal)、緊要(important)、次要(minor)的失物點。
- 區別等候點中,關鍵(critical)、重要(important)、次要(minor)的等候點。
.jpg)
圖二 服務藍圖的繪製
服務藍圖之效益
透過服務過程和工作流程之邏輯化、具象化的展現,服務藍圖可以發揮教育性、溝通性、整合性和顧客導向之效益。
- 教育性
將服務系統以服務藍圖展現時,必須對服務系統之運作有深入的認識,而透過服務藍圖之系統性學習和批判性思考有助於各環節工作人員認識所司工作在整體服務系統之地位與價值(Shostack, 1992)。
- 溝通性
服務藍圖提供管道讓一群人以具象化的藍圖為參考點,相互溝通並分享知識,討論其心得,設定活動之優先序進而專注效力。服務藍圖的根本效益在以有效的、易理解的和有用的方式來向各階層的管理者溝通服務細節。服務藍圖經由系統化將服務系統之複雜性加以簡化,彰顯原本隱而未顯的系統。
- 整合性
服務系統的每一部份都是相關的,不能孤立分離,每部份都影響整體系統之運作,也都受整體系統所影響。服務藍圖有助於將原本看起來不相關的作業活動建立理性的連結,使得日常作業間的因果關係得以彰顯,有助於組織與管理,並可建立共同的基礎以利於部門間和組織階層間溝通和分享知識,有助於提升決策品質和服務品質。
- 顧客導向
服務藍圖的本質是顧客導向的,一份結構完整的服務藍圖提供整體服務提供過程的鳥瞰圖,展現顧客與服務系統之重要互動,及其合理之互動程序。這種圖示方法對於釐清服務要素非常有幫助,更利於避免服務提供人員忽略重要但不明顯的過程,使得服務提供人員和客戶對服務系統取得共識。
將過程全盤展現,可以凸顯模糊的流程和含混的過程,有助於服務系統的改善和管理。最重要的是,服務藍圖可以很清楚地讓每一位服務提供人員了解其工作在整體服務系統所扮演的角色,其工作表現對整體服務品質的貢獻和對顧客滿意度的影響。
創新研發卓越經營服務團
本服務團以政府研發補助資源為基礎,提供企業研發創新之資源介接、技術媒合、診斷輔導及專案控管等服務,導入CBIS及iBench等創新管理之加值工具,強化企業創新經營思維,提升企業研發能量。期藉此促進正向發展,陪伴企業持續投入具價值之創新研發,邁向卓越經營。
教育訓練網
CPC整合內外部顧問、講師、學者及專家,透過公開班及廠訓,為企業界培育無數傑出人才。培訓內容包含:經營領導、策略規劃、ESG永續發展、智慧製造與數位應用、生產/品質管理、行銷管理、人力資源管理、研發管理、設計創新、財會與內控管理、專案管理、勞工與消防安全、公共工程品質管理、語言進修等。
猜你喜歡
「服務藍圖」(Service Blueprint)闡明構成服務的各種要素和關係,詳細拆解服務傳遞過程,並將每一階段合理的步驟化,描繪服務過程中的工作、工作執行方式和顧客經歷,將服務的情境、服務提供的接觸點、服務提供的人員,以及後勤支援等,以地圖或圖案的方式呈現,是完善服務設計、服務品質與服務創新的最佳工具。
以工作坊(workshop)方式,既扮演創新方法之導引者(facilitator),又扮演提供專業見解之指導顧問,是一件對企業有實質幫助,十分有意義之全新挑戰。筆者應用本中心自行研發之創新營運模式發掘手法,輔導一家有著美好願景之農業生技公司,除領略手法之奧妙外,也獲取該手法對該在實際操作上之些許心得,期能藉本文案例剖析,分享給有心導入創新方法之企業。
管理工具的需求從過去的「解決問題」與「優化現況」,逐漸轉變成「設計模式」與「創造價值」。當創新、創造,甚至創業都必須成為常態,一套能「迅速且確實」的創業思考工具,就有其必要性。
掌握參展英文溝通實務
上課時間 2026/05/14 ~ 2026/05/14
客戶信用風險與應收帳款管控實務 - LINE@ID:@274aywrg - 侯秉忠老師
上課時間 2026/03/26 ~ 2026/03/26
【橘世代職場管理系列二】橘世代再就業-中高齡者及高齡者就業促進法與職場工作再設計
上課時間 2026/05/15 ~ 2026/05/15
ESG永續報告書撰寫 - 遠距視訊課程🛜
上課時間 2026/10/13 ~ 2026/10/13
AI變革下的永續人才發展策略 - LINE@ID:@274aywrg - 張靖梅老師
上課時間 2026/08/13 ~ 2026/08/13
採購競爭性報價規劃與執行實務
上課時間 2026/04/15 ~ 2026/04/15
績效目標管理
上課時間 2026/05/15 ~ 2026/05/15
營業稅與營利事業所得稅相關課稅實務解析
上課時間 2026/08/19 ~ 2026/08/19
公共工程品質管理訓練班 - 土建夜間屏東(實體上課)
上課時間 2026/04/11 ~ 2026/06/27
Excel Power Pivot 資料模型與DAX函數 × AI智能助攻 - 王仲麒老師
上課時間 2026/07/29 ~ 2026/07/30