永續水資源發展
- 撰文者:
- 2013/02/27 瀏覽數:12176
一、 水資源的定義
在《英國大英百科全書》中,水資源被定義為「全部自然界任何形態的水」,包括氣態水、液態水和固態水,此水資源定義被現在各國廣泛的引用,這與英國大英百科全書具有強大的權威性有很大關係。1977年聯合國教科文組織(UNESCO)建議:水資源應指可資利用或有可能被利用的水源,這個水源應具有足夠的數量和可用的質量,並能在某一地點成為滿足某種特定用途而可以被利用。
在國外較早被採用「水資源」這一概念是美國地質調查局(USGS)在西元1894年設立了水資源處,其主要業務範圍是對地表河川徑流和地下水的觀測,英國於西元1963年通過了水資源法,在該法中將水資源定義為「具有足夠數量的可用水源」。西元1965年美國通過了水資源規劃法案,同時成立了水資源理事會(Water Resources Council),此時水資源具有濃厚的行業內涵。
二、 水資源的衡量
古云:「有河流的地方就會有歷久不衰的文化」,從遠古時代開始,「水」與人類的遷徒變遷與聚落文化的發展息息相關永不可分;水資源不僅僅是維持生物界中所有生態體系運作上所必須要具備的物質,也是國家經濟發展很重要的資源之一,經濟學者預測水有可能在以後比石油還貴,下一次的世界大戰,不是為了石油而戰,有可能為了水資源而發動戰爭,爭奪水權與水源。
聯合國於2002年底,正式向全世界宣告:擁有執行與無污染的用水,是人類生存權力最基本的要項之一。我們常常會將“水資源”與“水”這兩個不同的概念混為一談,這是極不正確的觀念,因為水的範圍比水資源大得多;在水資源管理中,水對水資源管理具有特別重要的意義,也就是說要做好水資源管理,要把所有的 「水」管理都要納入進來,比如:海水、雨水、放流水、虛擬水 [註1]等。
統計學上有一句話講到:「沒有衡量就沒有標準」,所以水權的衡量我們可以把它說是水資源衡量的一個標準,舉例水資源的衡量如下【表一】說明:
【表一】
.jpg)
三、水資源環保議題
人類對水資源開發與利用帶來了一系列環境破壞及污染問題,我們必須以正確態度來處理水資源的開發,對於環境所造成的衝擊,盡可能將其對環境所形成的不利影響降低到最低程度,這樣水利工程才能發揮到最大的效益,我們對水資源的開發與利用、環境保護和水資源管理才能做出正確決策。從現在的現實角度來看,水資源不僅具有自然屬性、社會屬性、環境屬性,更重要的是它還具有大家所共同關切的話題:「經濟屬性」。
水資源產業是國民經濟發展基礎產業,優先發展與水資源相關的活動是一種必然的趨勢;但發展中排放出大量的污水,一方面也污染了水源,導致水資源功能下降,讓發展與污染產出兩者更加的矛盾,給經濟環境帶來極大不利影響,嚴重地限制約束經濟社會的可持續發展。
在另一方面,為了緩解水資源的供需矛盾和日益嚴重的水環境惡化的世界性難題,有系統性的水資源管理是可以有效的將水資源發展所帶來的環境與水污染不利影響降低到最低程度,這樣水利工程才能發揮最大的效益,有效的靈活調度、設施加強改善維護、標的用水協調支援等,以管理為手段,結合以供給為導向之經濟型態,作為未來水資源策略。
以經濟部水利署中區水資源局-水資源管理為例,說明水資源開發策略外,如下【表二】說明:
【表二】
.jpg)
四、 水資源的品質、成本與安全管理
國內水資源的源頭,現在已慢慢地優養化,從新聞報導中得知,國內南部某水庫優氧化日益嚴重,已經快到達癱瘓整座水庫的地步,附近的居民每天打開自來水水龍頭,流出的不是潔白清澈的自來水,而是黃澄澄的水,看了就令人作嘔,民眾只能以買水來飲用,我們平常引以為傲的台灣經濟發展,人民普遍所得提高,但在環境保護方面,我們的決心似乎比較薄弱,政策的推動與方法的創新,就遠較鄰近的其它亞洲國家慢一步。
韓國於2007年總統大選,選出了一位整治韓國百年清溪有功的總統當選人李明博,此人最大的政績就是將韓國百年的大溪整頓成功,誓言要將這條河流改善到近乎完美的品質要求,整頓到清澈如白,真的可以拿來生飲一樣,做到別人所不能做到的決心。
它山之石可以借鏡,藉由鄰近國家的成功借鏡,相信我們的政府也可以整頓我們一些需要整頓與改善的水庫與河流,水資源的品質可以是高要求到近乎苛求的,必竟水可是我們每個人每天所要喝的,相信每個人都不想每天一打開水龍頭,流出來的水是黃澄澄的令人作嘔。
我們平常用水只要一轉開水龍頭就會有水流出來,但是你可曾想過水的成本?比如說1度的水等於多少錢?每個月家裡的水費開支多少錢?這些水成本大部分的人都不會去注意它。
我們使用1度的水量大約667瓶寶特瓶裝礦泉水,1度的水量就是1立方公尺(1,000公升),高達1,000Kg重量。假若我們每人每天的平均用水量約400公升,以一般超商一瓶賣20元的1.5公升裝瓶裝水計算,每天則約須花上5,340元 [註2],才能滿足每人一天的用水量,所以1度的水量是相當的多呢。
地球的表面大約有3/4的面積是水,但有將近97%的水是海水,只有大約不到3%的淡水。以我們台灣每年的平均降雨高達2,500公釐,排名約為全球的3倍,但是我們國人的用水還是感到嚴重的不足[註3]。水資源有一天會用盡乾沽,我們也將面臨到以後買一瓶水,需要比現在要多花好幾倍的錢,水的成本大幅的增加,真要面臨到以後需要進口水時,真得就驗證了「水」比石油貴。
『安全』的定義是指在預期的情況下,可以控制它稱之。水資源的安全關係著國家安全,水資源的安全尤以在戰爭時最易受到重視,敵人也是最容易從水中(水源頭或水庫)下毒,癱瘓對手的整個戰力,在三國時代著名的曹操,在敵人水源頭處利用水中下毒方法,孤立敵人的作戰能力,可見水資源安全是多麼的重要。
五、水資源的浪費與水資源的消失
回顧20~30年前,國人用水普遍存在將水龍頭開到最大水流,不管洗手或是清洗物品,都習慣把水龍頭開得很大,這樣才能將物品洗得乾淨,任由自來水大量的流失,錯誤的使用習慣與觀念。回顧小時後,記憶中長輩們大多數都有這種用水習慣,當時還小沒有什麼感覺,這10年間政府單位和國內環保團體,在媒體和各報章雜誌上,宣導國人注重水資源的開發、節約用水及省水的觀念。
比如說:沖水馬桶採兩段式省水沖水設置避免水的浪費,另外在水龍頭處加裝省水片的做法,這個專利還是我們國人獨步全球的專利。現在教育部也在國內各大專院校、中小學校宣導正確用水習慣及水龍頭加裝省水裝置,除了讓大家隨時隨地想著水資源的得來不易,同時也藉由從小向下扎根的做法,讓養成節約用水的習慣能夠在國家未來的主人翁身上建立起來。
水資源的逐漸消失,從最近20~30年間,有科學家長期研究發現,以衛星空拍北極的冰河變化發現,30年前的北極在衛星空拍下,大約佔50%的面積,但是經過10年、20年後,現在你看北極的空拍照,你會發現冰河已經在漸漸往內地移動,這現象說明冰河已經在漸漸消失,原因是大氣的臭氧層破裂,全球暖化日益嚴重,冰河的冰已經在快速的溶化,再過下一世紀,說不定已經沒有冰河,但是我們人類可能要面對下一波恐怖全球災難:「水患」與「乾旱」的浩劫。
比較30年前的北極,與現在約10年的北極樣子,我們會發現北極的冰已經在快速消失,全球的水資源正在一天天的消失中,我們不能再不痛不癢,趕快改善自己的用水習慣,避免不必要的水浪費,開源節流是最好的辦法,如不能做到開源,至少要做到家庭用水節流避免水的浪費。【圖示一】表示,北極的冰正在快速的融化消失,全球的水資源將面臨重大的考驗。
【圖示一】
.jpg)
資料來源: 參考網路資料。
備註: 由於全球暖化的影響,這些無比美麗而且清澈動人的冰河正在逐漸消失溶解中,顯而易見的是在這些冰河末端的表面已經從原本的結冰狀態慢慢呈現為充滿水的湖面,冰河逐漸消失的趨勢,在最近10年中已經引起廣大的注意。
六、水資源的節約.開源與節流
在工廠管理中避免浪費及改善浪費最有效的方式首推5S,目的在避免浪費,5S後有人又加入了安全(Safety)成為6S,意思是在避免浪費外再著重安全。慢慢地;現在大家深知浪費的重要性,在避免浪費與注重安全外,另外再加入節約(Saving)成為7S。7S國人較少聽到,5S與6S在工廠中已經有很多人在做,而且實施效果也普遍很好。
精實(Lean)在於減少誤差與縮短工時,避免產品的浪費。在精實(Lean)的支持流程當屬「開源」與「節流」,現在許多人也懂得開源節流,因為薪水不漲但物價節節在上漲,為了生活大家都開始開源節流看緊荷包,這也算是在困境中培養出國人的憂患意識。
水資源的開源節流,實施的策略即是多開發水源,節省水源的流失,政府管理水資源的單位,應當要站在宏觀的角度去設計國家的水源開發,在開發中也不忘注重環保的議題,兼顧到環保與自然生態的保存,水庫是非建不可,但要有禁得起考驗的環評報告與大多數的民意依歸支持才可以實現水資源的開源節流。
七、水資源的永續經營發展
企業要像細水長流般永續發展經營,才能夠長久生存。反觀;水資源的管理也要向企業一般將「水」細水長流綿綿不絕供應普羅大眾與生靈,當現在水的需求量過大時,尤其是工業與服務業興起時,水資源的再利用和水的循環再生就顯得格外重要,大家將水資源視為重要的資源,不要輕易的將它浪費。
現在政府經濟部水利署為落實人均用水量逐年下降、全國全民全面投入節水之永續政策,長年來積極協助國內民生用水戶提高用水效率與效能、健全用水管理與制度,委託財團法人台灣產業服務基金會執行民生節水技術輔導計畫,歷年水利署之節水輔導服務,已成功協助近500案次的企業及機關學校進行雨中水回收利用、空調冷卻用水效率提升與省水器材適化導入等改善措施。
以近5年受輔導的33家旅館業者為例,經輔導診斷後平均節水潛力約21.5%,平均每案節水效益逾21,000立方公尺/年。產基會從技術面與管理面導入各項節約用水方案,協助受輔導對象如民生及公共大用水戶(醫院、旅館民宿、運動場館、溫泉水療、百貨量販、洗衣及洗車等行業),提高用水效率,展現環境與經濟績效,並藉此提昇競爭力與企業形象。
在用水減量的同時也降低能資源耗用與營運成本,並獲得節水節能、節費減碳等多重效益,有關輔導項目如下說明:
設備用水減量(設備用水合理性診斷、效能提升評估)
- 省水器材換裝評估(需要性評量、合適性選別)
- 設備排水處理回用評估(節水潛勢單元水質、水量分析)
- 雨水貯留、中水回收評估
- 效率用水管理
- 其他類別用水改善
列舉產基會歷年執行節水輔導之改善案例如下:
.jpg)
.jpg)
參考資料來源: 經濟部水利署101年度民生節水技術輔導計畫-徵求輔導服務
八、水資源的永續發展
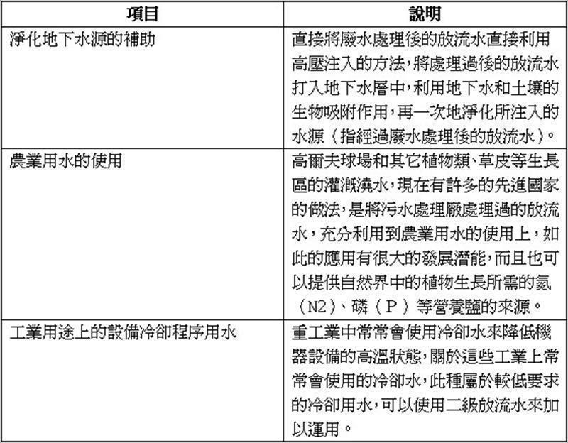
民間與政府部門兩者互相進行水資源再生利用,如此才得以永續經營水資源,舉如說:建築物外管設計雨水回收管線,將雨水注入到專門收集雨水的水塔內,平時作為澆花、清洗地面與清洗公務車等用途,舉3個比較具潛力發展能力的水再生利用,簡略說明如下【表三】:
【表三】
.jpg)
參考資料來源:經濟部水利署網站資料(林松茂 整理)
水資源的永續經營發展,可以充分考慮水的循環再生利用至多向的民生使用上,而這些水資源的再生利用,全世界已經有許多的國家在積極的進行著(當然也包括台灣),舉例如以色列全國的農業用水2/3是來自國家污水處理廠的放流水利用,我國國內的農業用水有些也是利用放流水再利用。
另,污水處理廠處理程序水中產出的污泥,也可以充分利用,大部分的污泥已經脫水完成,含水量約不超過85%,再經過加熱進行污泥的乾燥,這些污泥可利用在填土但要注意污泥的毒性含量,或是當成肥料;又或者作為土壤的改良劑(污泥的含氮或重金屬含量在標準以下時),都可以將這些和水有關的資源再生利用(含污泥物處理後),而這些作法也將成為我們人類未來在水資源的永續經營發展上,扮演著息息相關的角色,除了可以考慮減少水源的大量使用外,同時也將水資源再生利用的使用率充分的提高。
九、結論
常常在公共場所你會看到這句話:『請珍惜水資源,有水當思無水之苦』。沒有水的生活,人類頂多活不過3天,可知水對我們人類多麼的重要,現在世界各先進國家,也開始在重視這個議題,也投入大量的金錢物力在建置水資源保護,國內民間宗教團體如慈濟功德會,也默默教導國人節約惜福的環保觀念,教導國人在資源回收、環保、水資源的循環再生利用上,發揮了莫大的助力,結合宗教慈善團體的服務熱心,可以讓整個水資源的回收利用得以持續繼續下去的一大助力。
從這幾年的大雨造成的家破人亡,大雨的降臨水庫不能囤積,反而要多次洩洪來調節它想起來還真的蠻可惜的,如果能將這些雨水有效的儲存起來,這些並不是多蓋幾座水庫就能解決它,我們要思考的是要如何做好水資源管理,如何做好硬體(水庫建造規劃),軟體(教育宣導國人的用水習慣)來管理。如果我們把水庫當作是一部硬體,那輸入的軟體就是國人的優良用水習慣和環保意識。有水當思無水之苦,希望大家都能記住。
【註】
- 虛擬水是國外20世紀90年代提出的新概念,是指生產商品和服務所需要的水資源。
- 400公升水約等於市售267瓶1.5公升裝瓶裝水;267瓶× 每瓶20元=5,340元。
- 國內水資源使用以農業用水為大宗;生活用水次之;工業用水最少。
【參考資料】
- Stanley E . Manahan,1996,環境化學( Environment Chemistry 6 / E ),高立圖書,台北。
生產管理幹部如何做好日常績效管理
上課時間 2026/06/25 ~ 2026/06/25
職業安全衛生管理員安全衛生教育訓練 - 夜間班 - 實際上課日期時間 - 以上課通知單為準
上課時間 2026/05/06 ~ 2026/07/30
運用AI工具,高效掌握西門子PLC程式設計
上課時間 2026/10/13 ~ 2026/10/29
工廠診斷與改善實務
上課時間 2026/04/30 ~ 2026/04/30
(115年度臺北回訓班)促進民間參與公共建設專業人員訓練回訓(回訓班) - 完成報名請勿繳費待上課通知 - 招生中 - 須持有專業人員證照
上課時間 2026/08/13 ~ 2026/08/14
機件幾何公差之解析與實務班
上課時間 2026/11/03 ~ 2026/11/10
銷售耕耘學:從翻土到收成的五步實戰法
上課時間 2026/08/19 ~ 2026/08/19
企業二代接班財管速成班 - 第二梯
上課時間 2026/10/28 ~ 2026/10/29
LINE@ 導航式行銷實戰課 - 攜帶電腦
上課時間 2026/04/23 ~ 2026/04/24
如何縮短新產品開發時程研習班 - 快!準!穩!打造新產品開發的「加速度競爭力」⚡
上課時間 2026/06/01 ~ 2026/06/01