國內環保政策推動-減少金紙燃燒、燒碳烤肉對空氣污染及溫室氣體的改善
- 撰文者:
- 2013/03/01 瀏覽數:13223
一、認識空氣污染源
電影版明天過後(The day after tomorrow)所描述的冰河時期氣候可能在下一世紀來臨,面對全球暖化危機,大氣臭氧層逐漸擴大破裂,高科技的現代產物如汽車、飛機、重工業機械、冷氣空調等發明,帶給人們優渥舒適的生活享受,但同時人類也付出了慘痛的環境污染代價,並且造成了環境的重大惡化;每一個人都能夠深深認識到全球暖化的問題,並且每個人先從個人生活習慣的改善,將可讓環境惡化減少和環境品質獲得提升。
在台灣生活的每一個人,希望大家藉由生活習慣改善如多加利用大眾捷運運輸、響應騎單車活動、減少汽車暖車的時間、汽車原地停留3分鐘以上熄火不讓車子空轉、定期汽/機車的排氣檢驗、減少冷氣機的開機時間、24H便利商店響應深夜時段關閉招牌燈光減少CO2排放量、民間宗教節日慶典減少爆竹燃放與金紙的燃燒等。
現在國內許多民間廟宇及集合式社區公寓大廈,在國內重要民間信仰節日慶典上,將要燃燒的金紙集中放置後,請當地政府清潔隊運送到焚化爐燃燒,藉由個人生活習慣改變進而推展到全體國人與各機關政府行號,大家共同來注意日益惡化的空氣污染問題,個人生活習慣在改善空氣品質惡化這些問題上扮演著重要的角色。
在學生時代學習自然科學的空氣和大氣圈的單元時,都知道了大氣是二氧化碳CO2的來源,而CO2也是綠色植物在進行光合作用時所需要的物質,當大氣層吸收來自外太空的宇宙射線和來自太陽的大部分電磁輻射,使得地球上的生物免受其傷害。當世界上人類人口數量逐漸增加,同時伴隨著人們對於高生活品質的需求,造成全世界大量環境污染的形成。
環境污染的種類可分為空氣、水、土地等污染,這三部分都互相關連在一起,舉如:有害氣體擴散到大氣中,藉由大氣中的化學過程轉換成強酸,形成我們耳熟能詳的“酸雨”。酸雨降到地表上,污染地表水源使其成為酸性,而人們日常生活中不當地丟棄廢棄物最終會滲入地下水源,最後釋放出有毒的液體(水)滲出污染流至河流中。
二、日常生活習慣造成的環境空氣污染項目
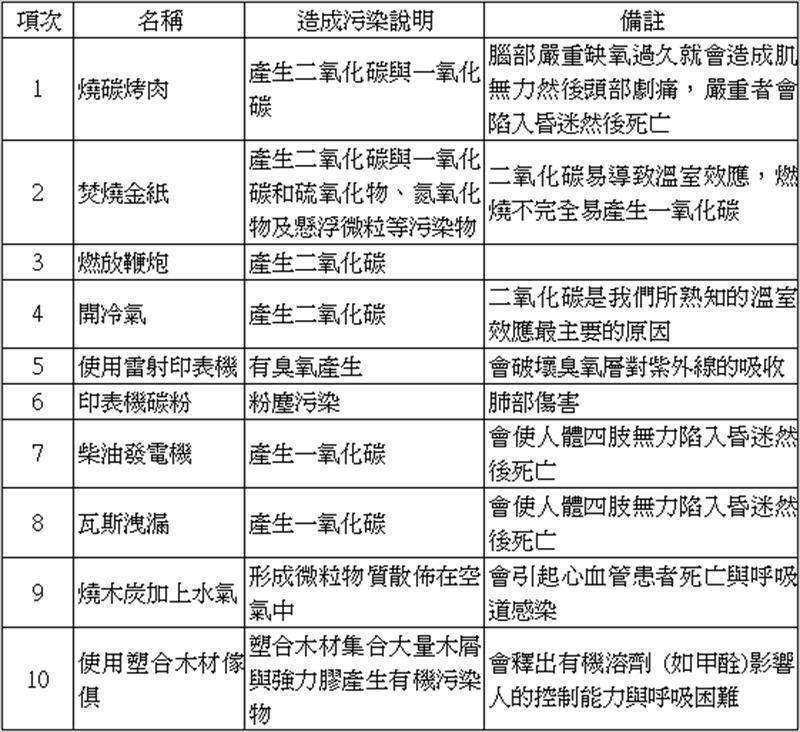
我們每天生活中許多的習慣,在你我不經意的習慣動作中,其實有些已經對我們的生活環境的空氣品質造成了很大傷害和污染,如【表一】:
【表一】

參考資料來源: 環境化學,高立圖書,1996(林松茂 整理)
三、生活習慣改善先從自我心智模式改善開始
要使一個人改變先從他的『心』著手,如何讓這個人的心從茫然無知變成有良知、良心,親人的開導、朋友的規勸、同儕間的相互學習、父母親的鼓勵,這些都可以使一個人的心智得以開啟,從鄉愿變成有心靈與智慧的人,當然我們也可以從一些心理與心靈開導激勵的書中,從中去領悟到一些人生的啟發增加自己的智慧,有一句淨心思語講的好:改革來自決心、創造來自用心、教育來自愛心、服務來自發心、與改善自我心智模式有異曲同工之妙。
近日看到一則新聞報導,有一間廟宇在節慶典禮上,虔誠的信徒雇用一台大型拖板車,將整條大馬路占據,在這大型拖板車上,燃放著數以百計大大小小不同的沖天炮與大型鞭炮,宗教的信仰與力量在我們生長的台灣扮演著舉足輕重的角色,台灣319鄉鎮各大小廟宇不計其數,每年的各大小廟宇的節慶,花費的金紙與鞭炮費用甚是可觀,同時的金紙與鞭炮的燃燒,在國人心中是要愈燒愈多、愈多就愈旺,此時的環保意識往往被先放置一邊暫時不談。
大家都知道,在中國5千多年的歷史中,宗教的信仰與力量扮演著重要的角色,宗教的熱心服務與無我的犧牲奉獻,在人類心中產生了一個崇拜偶像的標的與心靈慰藉。在各宗教廟宇的敬神賽會上,通常都離不開大量燃放鞭炮與焚燒金紙這兩項活動,然而我們通常都忽略了;其實這些大家認為理所當然的事情,已經對我們生活的空氣的品質造成了很大的污染傷害。
每每在宗教活動會上祭拜神明與遊街的活動中,都會焚燒大量的金紙與鞭炮這兩件事,這已經在國人的心中普遍變成了一個習慣。在台灣的大大小小選舉中,現在也變相為一定要燃放鞭炮,才能顯現候選人的人氣與支持者擁護自己候選人的忠誠度表現,而在抗議訴求的活動中,也會撒冥紙或放鞭炮,這也另外變成了我們每一個人的生活習慣,同時也成為了世界奇蹟。
現在有些廟宇,在經費充足與環保意識的觀念下,有能力的廟宇已經建置了環保的金紙焚化爐,一方面可以集中在密閉的焚化爐中燃燒,另一方面也可以收集在焚燒金紙時產出的熱水,把它拿來作為洗澡用熱水或其它的用途,充分達到環保與物盡其用的精神。
四、環保政策的啟動
根據環保署一項數據統計,台灣每年大約燒掉28萬公噸的紙錢,每燒1公斤的紙錢就會產生1.5公斤的二氧化碳,還會釋放出許多一氧化碳和揮發性物質苯、甲苯、乙苯,另外還會產生戴奧辛等有毒致癌物,也有引起火災的風險,加上國人習慣露天燃燒紙錢,對空氣品質和環境衛生都產生不良影響。
現在環保署有結合一些學者,啟動了一個環保政策,就是規勸台灣的各大小宗教寺廟團體,在酬神與祭拜的典禮上,能夠將金紙統一集中,再由各鄉鎮公所的清潔車載運至焚化廠中,集中由焚化爐燃燒。
自從民國94 年推動紙錢集中焚燒處理的服務以來,服務數量從1,695公噸逐年提高至民國99年的11,235公噸,大幅提升約85%之集中處理量,顯示民眾已逐漸接受紙錢集中燒降低空氣污染物排放的概念。
當然也有些廟宇持反對意見不配合這項政策,當這些學者與環保人員,拜會了台灣319鄉鎮市各大小宗教廟宇,宣導集中焚燒金紙的政策,一派為欣然答應全力配合;另一派則持反對的意見,並且大加撻伐這項政策的壞處,如這樣做使得陰間的祖先或者是好兄弟們,如何去收到這樣的冥紙。
再者又想到統籌分配的不均,如這家廟宇香火鼎盛祭拜的金紙多,比那一些小廟宇還來的多;但是集中在焚化爐燃燒時,是不是就會牽涉到統籌分配的不均(如大小廟宇分配的都一樣,香火鼎盛與香火不鼎盛的也是分的一樣多的金紙)。這些冥/仙界的事項,也不是我們所能夠去支配,但是只要你是虔誠的祭拜,懷抱著一顆感恩的心,相信祖先們應該不會去計較這些。
回到現實面來看,反對集中焚燒金紙的人他們說的也有道理,但是人要活在當下去作有益我們環境的事,就如同作者前面所講的只要你是虔誠的祭拜,懷抱著一顆感恩的心,相信祖先和神明們應該不會去計較這些;那要是你因為祭拜而大量焚燒金紙使得環境的空氣造成重大的污染,而使得國人健康受損,相信這也不是祖先所樂意見到的。
集中焚燒金紙有它絕對的好處,如可使環境溫度降低、減少燃燒時廢棄的排放吸入、或是燃燒不完全時產生的一氧化碳等,大家應該是要支持這項環保政策的。環保署為尊重民俗又能兼顧環境保護,推動少燒紙錢納入對地方政府執行空氣品質改善績效之考評項目,積極鼓勵地方縣市政府發揮創意推出多項減少紙錢焚燒的創意宣導。
為了擴大執行成效,環保署特別要求除澎湖及外島之外的18個縣市政府(原為21縣市因五都成立後成為18縣市),持續提供轄區民眾紙錢集中焚燒的便民措施,並要求該些縣市政府各自選定10條主要道路路段和10個社區,針對該路段和社區的民眾加強宣導並請其全力配合,將紙錢交給環保單位集中用污染防治設備完善的焚化廠焚燒,不要再露天燃燒。(參考資料來源:台灣環境資訊協會網路資訊)
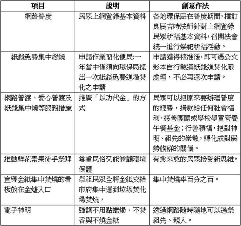
舉例地方縣市政府發揮創意推出多項減少紙錢焚燒的創意宣導如下【表二】說明:
【表二】

參考資料來源:環保署網站資料(林松茂 整理)
要如何使大家都能接受這一環保的美意,重要改善的一點就是我們大家的心智模式先改善,往往大家在接受一新的政策時,都會被自己固有的思想所牽絆。往好的一方面想,如果大家都將金紙集中至焚化爐燃燒,可避免掉瞬間大量焚燒時的高溫傷害和燃燒不完全所產生的煙霧與黑紙屑飛揚的污染。以現在台灣地少人多的現象,台灣各鄉鎮地區廟宇不管大小至少也有1萬家以上,大家同一時間燃燒大量金紙時的空氣污染是可想而知的。
現在國人環保意識高漲,大家都知道焚燒金紙會造成空氣污染,有些置身在公寓住宅區間的私人廟宇,隱身在公寓陽台間焚燒大量金紙,大多缺少良好的排氣裝置;甚至更有人在大樓的樓梯間就燒起金紙來,這些隱藏的空氣污染與居住的生命安全,時時出現在我們日常生活環境中。惟有靠國人大家自己的生活習慣和個人的心智模式改變,有了"心"(新)的改善,那麼環保的推動,會更加的事半功倍。
五、減少燒炭烤肉,創造健康的身體與清新的空氣
現在大家都有的新的環保觀念,知道焚燒金紙對空氣汙染有很大的傷害,另外一項對人體及空氣有害的活動-燒碳烤肉會產生對人體有害的氣體,危害到人體呼吸與肺功能的極大傷害。舉中秋節為例,全台各地的燒炭烤肉活動,這一期間全台空氣品質普遍的不好,近5年來因為政府大力的宣導國人燒碳烤肉對人體健康與環境空氣的傷害,國人已經慢慢接受無煙烤肉的方式,不燒碳改以利用電能紅外線烤肉。
根據行政院環保署的統計,台灣烤肉用的木炭90%以上來自進口,每年進口約4萬公噸左右的木炭,初估完全燒掉這些木炭會產生約9萬公噸的二氧化碳,很難想像,我們快快樂樂的慶祝單一項中秋節日的活動,就能對環境產生如此巨大的衝擊。
然而還是有些人改變不了固有的習慣,認為烤肉不燒碳就失去了烤肉的樂趣,花蓮縣政府有實施一項新措施就蠻值得我們學習的,利用中央廚房由縣政府統一管理,事先把烤肉烤好讓大家能免費取用,享受難得一年一次的中秋節賞月,不再像以前一樣搞得灰頭土臉與烏煙瘴氣的,既傷身又傷肺吸入過多的一氧化碳。
或許還是有些人覺得燒碳烤肉才是有樂趣,但你或許不知道,你在中秋節晚上燒碳烤肉的時間,吸入的有害氣體可是你一年的吸入量,而且是在一個晚上將它全部吸入,這也難怪有時烤肉完時我們都會覺得呼吸困難和頭昏,如非得烤肉選擇無煙烤肉才是好的選擇。我們很難去呼籲大家停止中秋烤肉的習慣,但是實際上這就如同中元節燒金紙一樣,只要有人相信金紙愈燒愈旺生意就愈好的情況下,環保的議題永遠會被擺在一旁。
所以中秋節燒碳烤肉等於是自殺,或許聽起來很危言聳聽,但確實是對我們身體健康有莫大的傷害影響。
推行綠色烤肉活動,舉5項原則參考如下【表三】說明:
【表三】

六、以科技來推動空氣污染解決方案
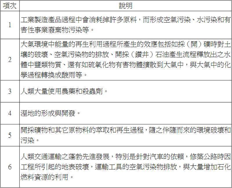
高科技的時代,每天都有不同的科學新知出現,現代高科技已有提供方法給予環境規劃及環境污染。但是;還有許多仍待提供強大的環保意識與解決環境污染和降低污染的方法,舉如下幾項重點摘要如【表四】說明:
【表四】

以工程設計來減少原料的消耗、能源使用與廢棄物再生循環利用,對環境之接受程度作一合理化的評估,尤其是儘量減少原料物質核能源的使用、設計危最佳的有效工程技術方法,將之應用使用來達到減少有害氣體排放與其它水和固體廢棄物等的排放,減少環境衝擊觀點為主的人工技術製造流程如【圖示一】說明:
【圖示一】

以科學方法與應用科技在環境污染問題上的解決方法如下【表五】說明:
【表五】

七、全球溫室效應及大氣暖化危機認識
人類的各種活動已經深深嚴重摧殘和改變全球大氣,特別是大氣中的酸度增加,吸收紅外線的氣體濃度提高了形成溫室效應氣體。在平流層中,防止紫外線的臭氧層受到破壞威脅,從科學家的預測自最後一次的冰河時期至今日全球已經暖化了1.5℃~5℃,而這樣的暖化也極有可能造成海岸線的上升0.5m~1.5m。
CO2是溫室效應氣體中最常見的一種氣體,被微量氣體保留的大氣熱量約有一半是SO2的貢獻,但令人感到有趣的是,科學家發現另一種空氣的污染物,如形成酸雨的二氧化硫SO2,可能會中和溫室效應氣體對大氣的影響,這是因為SO2在大氣中被氧化成硫酸,形成反射光的薄膜;更甚者硫酸及其產生的硫酸鹽可以充當大氣中的水蒸氣凝結的凝結核,因此可以增加反射光照射的雲層範圍密度、明亮度和厚度。科學家研究發現在夏季的歐洲中部及美東地區,硫酸鹽氣溶膠對溫室暖化的緩和特別有效。
2012年2月22日台灣環保團體推出首部以台灣為主題的氣候暖化紀錄片,全名:±2℃-台灣必須面對的真相,宏觀地闡述全球暖化帶給台灣的衝擊,呼籲生活在台灣這片土地上的人民,必須嚴正面對地球暖化所帶來的問題。台灣在科技、工業以及經濟上必需面臨的改變,影片中強調在氣候變遷之下,台灣很可能成為全球的「第一批」暖化難民,聽起來很危言聳聽,台灣嘉義的東石港、屏東的林邊東港、雲林的麥寮等,與馬爾地夫等小島國將會成為第一批沉沒的氣候難民,逃不過被海水淹沒的命運。
八、低碳的創新世紀
近幾年令人感到有環境保護的全球性政策當屬『京都議定書』,在1997年12月於日本東京發表,並於2005年2月正式生效後,就象徵著全球將進入另一個新環保時代-『低碳的創新世紀』。碳交易被區分為兩種型態:
- 配額型交易(Allowance-based transactions)
指總量管制下所產生的排減單位的交易,如歐盟的歐盟排放權交易制的「歐盟排放配額」(European Union Allowances,EUAs)交易,主要是被《京都議定書》排減的國家之間超額排減量的交易,通常是現貨交易。
- 項目型交易(Project-based transactions)
指因進行減排項目所產生的減排單位的交易,如清潔發展機制下的「排放減量權證」、聯合履行機制下的「排放減量單位」,主要是透過國與國合作的排減計畫產生的減排量交易,通常以期貨方式預先買賣。
目前世界上的碳交易所共有五個,如下【表六】說明:
【表六】

參考資料來源: 維基百科全書網路資料(林松茂整理)
根據世界銀行統計全球碳交易的金錢累計,2006年的碳交易已達300億元美金,比2005年的100億元美金交易多出許多,幾乎成長了2倍。經濟學家預估到2013年以後全球碳交易的金額每年以1,300億美元以上的金額成長,全球將進入新的一個『低碳(減碳)的創新世紀』,以下彙整由2005年至2012年全球碳交易金額趨勢,如下【表七】說明:
【表七】

參考資料來源: 行政院環境保護署國家溫室氣體登錄平台網路資料(林松茂整理)
九、 結論
改變世界,先改變你自己;改變了自己,你會發現了全新(心)的自己與世界。如同國人的生活習慣影響了我們居住環境的優劣,好的生活習慣確實可以改善日益惡化的環境污染,現在大家普遍生活水準提升,知識水平也與從前提升了許多,在知識與生活水準提升之際,我們也要同時培養我們良好的生活習慣,國內每天都在發生亂丟垃圾、煙蒂、任意傾倒廢棄物、焚燒垃圾和廢電線電纜等,環境污染帶來的人類災害與傷痛,如多氯聯苯中毒事件、鎘米污染等,相信都深深的在我們每一個人心中。
提醒大家關心認識瀕臨危機的大氣破壞,希望我們全體國人都能自我超越先從自己的習慣改變、再從「心」開始,創造一個安全、幸福的生活環境。
【參考書籍】
- Stanley E . Manahan,1996,環境化學 ( Environment Chemistry 6 / E ),高立圖書,台北。
ESG永續發展學院
企業淨零轉型壓力日增,國內出現綠領人才荒問題,過去70年來,CPC陪伴國內企業走過各階段轉型期,適時導入管理變革與人才培育策略,面對永續議題,CPC已訂定ESG永續發展系列職能培訓藍圖,針對製造業及服務業之不同性質,提供不同的培訓課程!
溫室氣體查驗證服務
本中心為使國內企業營運能與聯合發布ESG企業經營指標相符,111年度成立ESG新事業發展委員會;奠基過去ISO9001品質管理系統與ISO27001資訊安全管理系統驗證之基礎下,率先其他國內管顧機構獲得ISO14001及45001驗證通過,取得ISO環安衛雙認證,正式成立「ESG永續發展學院」,開辦永續經營系列課程,透過北中南各地訓練中心,為企業提供絕佳綠色人才養成修練道場。
施工架組配作業主管安全衛生在職教育訓練 - 【施工架組配回訓】 - 【台南日間班】 - 請上傳原始證書 - 待課程確定後再行繳費
上課時間 2026/06/05 ~ 2026/06/05
丙種職業安全衛生業務主管(日間班) - 課後另外安排電腦測驗 - 報名含考試費用
上課時間 2026/10/28 ~ 2026/10/30
企業主管必備管理心法帶人術 - <團隊力>
上課時間 2026/05/28 ~ 2026/05/28
ISO/IEC 27001:2022 資訊安全管理系統內部稽核員訓練課程
上課時間 2026/08/27 ~ 2026/08/28
高空工作車操作人員 - 課程費用優惠中 - 平日日間班
上課時間 2026/08/18 ~ 2026/08/21
擋土支撐作業主管安全衛生教育訓練班(南科班) - 夜間班 - 兩人以上優惠價,每人3000元
上課時間 2026/03/23 ~ 2026/03/30
GA4 x AI 數據驅動新革命:善用 Gemini/ChatGPT 提升你的行銷數據解讀力 - 遠距教學 - 第二梯
上課時間 2026/10/19 ~ 2026/10/19
急救人員安全衛生-在職教育訓練班 - 【台南下午班】 - 請上傳原始證書 - 待課程確定後再行繳費
上課時間 2026/08/18 ~ 2026/08/18
國際貿易,聰明交易,安全簽約-把風險轉化為跨境交易的自信力
上課時間 2026/04/21 ~ 2026/04/21
新產品開發流程管理實務班
上課時間 2026/10/13 ~ 2026/10/13