精實六標準差的價值贏在5S消除浪費的基礎上
- 撰文者:
- 2013/03/06 瀏覽數:16039
一、流程精簡與提升效率
過去以來,國內中小企業,從人事組織到作業流程上,存在著某種程度的浪費,這些浪費有些人根本不會去注意到它,久而久之就形成了浪費的根源,企業在推動六標準差品質改造計劃,首先需要在效率品質與速度中勝出,才可成為更具實力的競爭者,在流程精簡與作業中進行品質改造。
在作業效率方面,開始進行流程改造,首先從前端的作業開始進行流程分析,再將分析的資料一步步的拆解,檢視流程價值所在,更新流程作業的先後順序(排序)、刪除每一個重複的執行動作與冗長無謂的文件簽核(批示審核)過程,最後精實到重新定義工作職掌,最後訂出關鍵績效指標(KPI)而且是有切身感覺的指標來衡量。
現在許多企業都正在運用六標準差和精實的原則,執行企業流程精實的改善。在體驗到這些流程改善與作業精簡,所帶來的金錢利潤與時間的縮短,顯著的價值體現,有些企業主已經深深感受到,已經著手從週期時間縮短、消除浪費和作業效率提高方面,獲得到許多有關品質提升與財務效益的增加。
二、消除浪費贏在起跑點上
學過6標準差的人,都會有一個認知,公司推行6標準差,竭盡了全力在現有的基礎上要求品質,但頂多只能達到5標準差的水準,突破不了所謂5σ的障礙(一百萬次僅有250個誤差,250ppm)。6標準差在於品質改善,著重在減少誤差、減少工時與增進顧客滿意度3大領域改善。
精實六標準差是一個有效使節約的支出、浪費的消除和簡單的方法,用來精實流程、產品開發週期和降低不必要存貨,以更符合顧客期望的目標前進。實施精實6標準差的企業,都是想在專案的設計原點就想盡辦法將誤差排除,以達到6標準差的誤差水準,精實理念加入到6標準差中採取回歸到源頭的浪費消除,顧客需要什麼,我們就提供什麼給顧客,思考有沒有更好的做法,比以前更快、更有效率來提早滿足顧客的期望,同時也能節省公司支出的成本。
推行6標準差的精神在於全員參與及強化改善意識,現況有多好、標準化有多麼的強化,如果全公司員工改善的意識不夠強烈;改善的速度不夠快速,就會形成一個停滯不前的品質惰性意識,將公司往後倒著走,使得營運績效無法展開一籌莫展。
要讓全公司員工都擁有一股強烈的的改善意識,5S是一個很基礎的活動,可以應用在直接員工(現場基層作業員)身上,一個組織(公司)裡最多的人員當屬基層作業員,倘若基層作業員對於公司推動的改善活動有著強烈的意識,公司就能輕易的帶動整體改善步伐,此時不用多加的鞭策,員工自尊感及自我實現的驅動意識,能夠帶動其堅強的意識,改善的行動速度就會自然地提升。
三、從5S開始消除浪費
每家企業的大老闆大概都很難容忍公司裡員工把用過沒幾次還可以用的東西隨意地丟棄掉,每丟掉一塊錢的成本浪費,至少要賺5塊錢才能彌補回來,員工不珍惜資源過度的浪費意識,這是大多數老闆心中的痛。
豐田式管理是基於此理念,極力鼓吹不浪費的精實生產方法,工廠中或辦公室裡各式各樣的浪費往往是在你我不經意的小動作中流失掉,比如工廠中忘記關掉水、電力等;辦公事裡長時間離開座位時忘記將電腦螢幕關閉讓螢幕開啟著,開完簡報會議忘記將投影機電源關閉,平白讓投影機開啟著耗費電力,這些在平常我們認為司空慣見並且是習以為常的觀念,在現在力求節約能源的時代裡,是會被唾棄與責備。
舉手之勞節約水電不浪費,從小地方開始做起,如中午午休關閉不必要的走道燈、電腦螢幕、樓梯燈、用完會議室立即關掉冷氣、使用完畢廁所關掉電燈等,很少有人會把資源的浪費當作一回事,維持企業的經營得要錙銖必較,無論是營業額上百億的大集團,還是只有2~3人的微小企業,堅守「5S」的整理、整頓、清掃、清潔與教養,是最基本與最重要的工作,只是往往許多企業員工,不會很在意或因為個人的疏忽,對於一些小地方的浪費往往視而不見,這樣對企業的成本控管其實是一個很難以查覺的殺手。
5S最關鍵的一個S「Sustaining教養」,如養成隨手關燈這件事,雖然是小事,但是如果不積極要求注意,製作小標語,隨時提醒大家養成關燈的好習慣,無形中已經形成浪費這就是企業浪費的開端。有人曾問豐田汽車社長-大野耐一對豐田式精實管理,為何會如此的成功,大野社長只是悠悠講道,原因無它,我們只是把大家普遍認為理所當然不過的事,把它落實做好而已,從小地方開始做起,並且要認真起而力行。此語出自豐田模式.精實標竿企業的14大管理原則一書。
在節省公司營運成本所抱持的基本原則,是杜絕浪費與節約成本,不但要為顧客提供物美價廉的商品,還要有生意沒有大小,只有作得好不好的理念,精實的利基不能只有規模和量,而是要專注在本業,找到更好的獲利利基,努力追求最佳化做法而非最低的價值,追求有利潤的成長。
有句話講到:「每花一塊錢不必要的支出,客戶口袋就少一塊錢,每省一塊錢,就領先競爭對手一步」,這句話說明了精實6標準差追求的是最佳的價值,學會珍惜每一塊錢,對企業經營角度來說,是最佳杜絕浪費與節約成本的做法,『經營者,在於共創價值,精實6標準差的價值多贏在5S消除浪費的基礎上。』
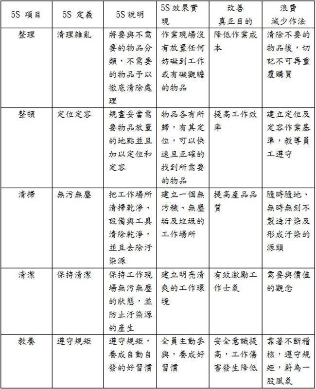
要讓員工能夠擁有與公司一同成長與進步的心態,傾心在工作領域上消除浪費,促成而且強化團隊合作在精實的工作上,最好的一個改善工具即是「5S」,在工作的過程中,有許多的小細節是可以改善與消除浪費的,假設每一個員工都能提出一個5S改善提案,員工所創造出來的價值,早已經遠遠為公司省下許多不必要的浪費成本, 5S 的基礎觀念如下【表一】整理說明:
【表一】
.jpg)
參考資料來源: 游振昌,推動實戰手冊(林松茂 整理)
四、傾聽顧客的聲音,改善流程以品質、價值、速度三原則檢視流程
6標準差的精髓,重要的是傾聽顧客的聲音(VOC)和專案團隊的運作,以企業本身來探討流程的精簡與精實,首先要掌握分析流程上存在多少個不具附加價值的程序,從而以精實(Lean)的好觀念與5S的改善手法,協助精實6標準差的推展,改善流程以品質、價值、速度三原則檢視流程,探討輸入(Input)與輸出(Output)等所需的活動,精實到誤差減少與提供更有效的效果,以減少作業時間與降低錯誤發生的機率。
當現在許多組織在面對強大競爭環境,內部營運流程彈性與速度要求近乎苛求的要求下,利用精實理念,是快速消除不必要的浪費,並且能大幅提升流程運作的效率。
一般推行6標準差,最怕3分鐘熱度,一開始很帶衝勁,但最後卻不了了之,精實6標準差也是一樣,最怕光說不練,沒有行動起而力行,有些節約之道和意義,員工不是不知道,其實關燈、關水、關冷氣這些都是很基本的要求,員工不會不知道,只是員工對這些很基本的事情,都容易有惰性,久而久之就會去忽略掉。
如果在精實導入階段,領導者能夠隨時隨地注意,設法讓員工知道這些精實基本要求的重要性,久了他們就會自然而然會去做,很多企業都在運用精實原則和創新技術,執行企業內部應用精實做法和6標準差的精神,領導者採取適當的領導作為,將精實與精實6標準差的焦點鎖定在領導責任和員工行動之間的關係。
舉一精實6標準差在工作改善上的推行的案例:有一精實6標準差行動領導責任圈長-廠務&維護單位主管,利用廢水處理場將廢酸鹼回收再利用為目的,將精實與精實6標準差的焦點鎖定在計劃保全、個別改善、成果把握與領導責任和員工行動之間的關係,目標在節省鹽酸及液鹼使用量,活動成員與活動日程計劃實績等,以進度追蹤表來顯現精實與消除浪費的成果。
專案的領導者(計畫擁有者)與流程的負責人每日固定一時間檢討精實改善專案進度,在鹽酸與液鹼採購單價上成本的低降,每月鹽酸添加量與每月液鹼添加量,精實的成果是每月節省費用約100,000元,一年就節省了約1,200,000元。
這個精實專案除了在原物料的採購成本與存貨的管理成本上可以大幅降低外,也可以讓專案領導者能空出更多的時間,與專案小組成員有更多的討論與指導時間,採取適當的領導作為,將精實與精實6標準差的焦點鎖定,比較不容易犯錯,除了降低作業成本,提高工作效率之外;也可拉近領導責任和員工行動之間的關係,有效激勵工作士氣形成一股好的改善氛圍。
把精實(Lean)與精實6標準差和5S的責任化為具體行動如下【表一】說明:
【表一】
.jpg)
五、光是品質改善好還不夠,需加入精實理念才有競爭力
我們都知道6標準差是注重於流程的分析,不但可應用於產品的品質控制和改善,也可以應用於電子商務和客戶滿意度的服務改善,除了提供流程創新的方法與DMAIC步驟,從問題根本源頭上防止缺陷和錯誤的發生。而6標準差更可以適用於 ERP企業資源規劃、Lean精實生產、KM知識管理等,以流程為中心的組織結構、專案改善、全球化和及時化生產與零庫存等領域。
精實6標準差它整合Lean的思想、與6標準差工具的管理架構,因為過去只講究品質的改善,光品質好還不夠,在後來發現一些與品質無關的時間或庫存問題,用豐田式的精實(Lean)管理手法,可以讓公司或者是工廠整體流程,更具靈活度與變化,彈性地應對內部/外部環境變動,並且達到流程順暢與消除庫存的停滯和呆滯的目標,達到活人、活機、活物等3大績效指標,存貨週轉率與存貨削減兩項關鍵績效指標(KPI)的達成,這樣就可以在品質要求好的情形下,還可以有速度和效率的進步,才能更具有競爭力。
六、結論
浪費是萬惡的根源,精實理念與5S的推行,是在使6標準差的品質改造專案能夠更有效率,每一家公司不見得一定需要6標準差(Six Sigma)或者是執行精實6標準差(Lean Six Sigma),精實可以修補短期的問題,只要將現有製造流程與不良率控制好,在現有組織架構上努力改善就可以達成。
但是長期的改善就需要落實5S的日常管理,整頓、清潔及修身教養好習慣,有許多企業主極力倡導精實6標準差與5S活動結合,代表著公司要同時講究品質與速度、效率的進步,浪費的減少使成本支出降低,才能更有競爭力。
【參考書籍】
- 卓訓全,2007,六標準差GB課程,美商IEG企管顧問公司,台中。
- 吳嘉晟、鄭大興,2003,製造業六標準差應用手冊,群龍企管顧問公司,台北。
- Thomas Pyzdek著,2002,六標準差應用手冊,科建管理顧問股份有限公司,桃園。
- 游振昌,2003,推動5S: 5S實戰手冊,中國生產力中心,台北。
AI X程式- AI 自動化應用 - 請攜帶電腦
上課時間 2026/07/08 ~ 2026/07/08
目標落地學:用 OGSM 打造高績效的策略執行力 - 讓目標「真的被做到」的管理方法 💥
上課時間 2026/10/20 ~ 2026/10/20
解鎖人資影響力:(4)駕馭組織變革 × 防範人事風險的雙重實戰力 - ★線上視訊課程★ - 郭國平老師
上課時間 2026/05/29 ~ 2026/05/29
iPAS AI應用規劃師(初級)培訓班 - 培養跨領域AI思維與實務能力(iPAS初級認證班) - 請自備筆電上課
上課時間 2026/09/16 ~ 2026/09/17
正向服務力與情緒管理提升
上課時間 2026/04/15 ~ 2026/04/15
倉儲管理實務與案例分析
上課時間 2026/05/08 ~ 2026/05/08
設計行銷利器-快速上手Canva - 南科班 - 第二梯
上課時間 2026/10/30 ~ 2026/10/30
心佔率行銷:從服務互動到顧客忠誠
上課時間 2026/04/10 ~ 2026/04/10
CQT品質技術師培訓班 - 第93期★線上視訊課程★
上課時間 2026/09/12 ~ 2026/12/12
GA4 x AI 數據驅動新革命:善用 Gemini/ChatGPT 提升你的行銷數據解讀力 - 遠距教學 - 第一梯
上課時間 2026/06/09 ~ 2026/06/09