打造工作教導價值提升生產力
- 撰文者:
- 2013/05/08 瀏覽數:11538
現場的作業大都是一些重複性的工作,因此會將這些作業,作成作業指導書或俗稱的SOP。主管會在作業以前拿到這些文件,或自己做這些文件,並據以教導員工。但是現場的管理時還是常常會出現:員工沒有依照規格去生產;產品沒有達到檢查標準,使得廢品或重新加工等工作增多;用具與設備損壞過多;安全設備未能正確使用;工作遲延或中斷;工人疏忽工作,工人對工作失去興趣;達到生產標準耗時太久,效率不彰等情形。造成主管疲於奔命,浪費時間在處理異常的情形。其主要的原因,在於員工沒有學會正確的工作方法,因此身為主管,必須體認到員工沒有做好工作,是我沒有教好的認知。因此運用正確的工作教導方法來訓練員工,才能讓員工學會正確的工作方法,並落實於工作上,方能消除上述的異常現象。
現代的主管必須具備的五個條件:兩個知識三個技巧:產品的知識、職責的知識、教導的技巧、改善的技巧與領導的技巧。現場管理在於維持與改善兩個層面。維持是按照標準作業;改善是在既有的標準作業找出更好的工作方法,新的方法會有新的作業標準,如何讓員工學會正確的工作方法,落實在日常的工作,身為主要必須學會正確的工作教導技巧,並且將員工的工作教導放在職務的重點。
一般常見的教導的方法:僅用口授講給員工聽的方法;僅做給他看做給員工看方法。打造工作教導的價值,不僅是工作教導的方法,也包括訓練的對象、訓練教材、訓練的計畫等等,一一介紹如下:
一、工作教導的時機
1.人員新進、昇遷、異動、職務變更
2.有新產品、新方法、方法改變、標準變更
3.員工效率、品質出現異常
4.工具與設備損壞過多
5.未能正確使用安全設備
6.員工對工作失去興趣、工作遲鈍、經驗不足
7.沒有依照標準作業
8.多能工培訓需要
二、工作教導實施步驟
.jpg)
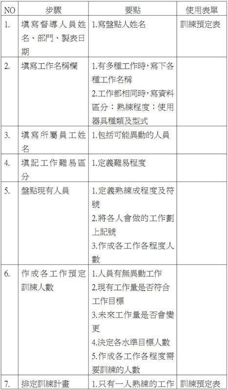
三、製作訓練作業盤點表及訓練預定表的步驟
.jpg)
.jpg)
熟練成程度及符號可以參考以如下表示:
Ú:已熟練 ▲:半熟手 △:不會
熟練程度宜以量化的基礎來衡量如速度、品質等項目
四、制作工作分解表
(一)制作工作分解表的意義與目的
1.目的
(1)使教導者將工作經過有條不穩地整理,能勞記在心。
(2)確認依照這種方法,是否可以讓作業員正確的學會工作。
2.工作分解意義
(1)列舉主要步驟
(2)選取要點 (安全往往是要點)
3.步驟的意義
(1)是做什麼事
(2)將工作順序一一寫下來
(3)以常識觀點寫步驟
(4)簡明扼要
(5)寫主要的部份
4.要點的意義
(1)怎麼做
(2)要點的思考
a.成敗
某些事項或動作與工作成敗密切關係
b.安全
某些事項或動作與工作沒有嚴格遵守會發生危險(優先考慮)
c.易做
某些事項或動作與工作能使工作容易達成
如:感覺/秘訣/巧妙的手法/恰到好處的時間/獨特的知識
(二)確立工作分解步驟的方法
1.做第#主要步驟 (自己唸)
2.考慮主要步驟 (高聲自語)
工作是否進行了一個段落? (自己點頭)
做了什麼事? (自己回答步驟內容)
它是不是主要步驟 (是自己點頭,不是繼續操作到是為止)
3.將其寫於工作分解表上
4.按照1-3順序進行各步驟
(三)確立工作分解要點的方法
在每一步驟操作時,一邊操作一邊輕聲細語,按下列順序進行:
1.要點有三 :成敗、安全、易做
2.這裡有要點嗎?
3.有:(說出要點)
4.如果不做會:(說出理由)
5.它符合:(說出符合的條件)
6.這是要點
7.還有其他要點嗎? 如果還有要點重複1-7順序,一直到該步驟的要點都找出來為止,再進行下一步驟的要點。
8.其他步驟的要點,按照1-7順序進行各步驟
(四)制作工作分解表的注意事項
1.工作教導一定要先做的準備事項
2.不是將細小的步驟要點動作都寫出來
3.不是SOP
4.是自己的備忘錄要簡單明瞭
5.不是寫給別人看的
6.習慣就會迅速做出來
7.能勞記在心
8.依照這個方法能讓作業員正確的學會工作
9.要隨著學習者的程度而調整工作分解的內容
五、工作教導方法
(一)第一階段-學習準備
1.步驟
(1)使他平心靜氣
(2)告訴他將做何種工作
(3)查知他對這工作認識的程度
(4)造成使他樂於學習的氣氛
(5)使他進入正確的位置
2.使員工平心靜氣的開場白
(1)詢問家庭狀況
(2)個人嗜好
(3)對公司的期望建議
(4)公司對他的期望
(5)讚美他很快進入狀況
(6)對公司的感受看法
(7)了解以前的工作經驗
(8)詢問是否需要協助
(9)讓他了解公司或這個行業的前景
3.如何造成使他樂於學習的氣氛
(1)此項工作好壞影響公司形象
(2)工作與獎金、績效、調薪有關
(3)工作影響別人工作
(4)與員工的興趣、嗜好、專長結合
(5)收集成功失敗的案例強調工作的重要
(6)告之學習的好處
(7)別人都會而你還不會
(8)其他
(二)第二階段-傳授工作
1.步驟
(1)說明工作分解表上方內容
要點:
♦工作物﹕直接物料、零件
♦工具與材料:材料指間接物料
(2)講解工作分解表步驟與要點及要點的理由
(3)傳授方式
第一次只做給他看
第二次一邊做一邊講步驟
第三次一邊做一邊講步驟
要點:發現學員在那一次有不清楚重複再教一次教到確實了解為止
2.要點
♦將主要的步驟一步一步
講給他聽、寫給他看、做給他看
♦強調要點
♦清楚地、完整地、耐心地教導
♦不要超過他的理解能力
♦觀察學員是否理解
(三)第三階段-試作
1.步驟
(1)請學員說明工作物工具物料,確認了解
(2)請學員講解工作分解表步驟與要點及要點的理由
(3)試作
第一次只做給你看
第二次一邊做一邊講步驟
第三次一邊做一邊講步驟
要點:發現學員在那一次做不好請他重複做一次做到正確為止
2.要點
♦讓他試作-改正錯誤
♦讓他一面試作,一面說出主要步驟
♦再讓他做一遍,同時說出要點
♦教到確實了解為止
(四)第四階段-考驗成效
1.步驟
♦讓他開始工作
♦指定協助他的人常常檢查
♦鼓勵發問
♦逐漸減少指導
六、特殊情況的工作教導方法
(一)冗長工作的教導
例如教導分厘卡、計算尺的使用方法時,可以將其區分為幾個段落,每一個段落就是一個教導單位。教導分厘卡時,可照下述方法區分教學單位:
.jpg)
(二)冗長工作的教導-重複性多無法中途停頓
1.第一階段與第二階段依照一般教導方式進行
2.第三階段時依照下列例子進行說明如下:
(1)圖形大小代表工作難易度
(2)在試作過程灰底圖形由員工操作其餘由訓練人員操作
(3)陸續增加困難的操作給學員操作
3.學員在過程操作不符要求,應在該作業重新進行
4.在最後一個操作增加第四階段
.jpg)
(三)嘈雜工作場所的教導方法
1.清靜的地方講給他聽
2.到現場仔細做給他看
3.清靜的地方請他口述
4.請他到現場再做一次
(四)感覺與秘訣的教導方法
1.教導者做到正確的情況
2.讓學習者去體會這種感覺
3.讓學習者去以這種感覺做一次
4.教導者接��檢查是否正確
5.如果正確加以贊賞,不正確請他再調整。
七、多能工培訓
(一)多能工的定義
能操作多製程作業能力的作業員,稱為多能工。
(二)多能工培訓目的
1.儲備員工請假異動時的需要
2.滿足工作負荷調整的需要
3.員工工作豐富化
4.建立員工互助合作的文化
(三)實施方法
參照工作教授導實施步驟
(四)實施要點
1.以員工熟練的工作展開前後操作工作的培訓計畫
2.建立客觀、量化的評核機制
量化:品質、效率
質化:學習態度、配合程度、互助合作程度
3.建立適當的獎勵機制
如多能工等級標章、多能工津貼
4.建立輪調機制
5.持續培訓朝向全能工的境界
6.由製程內(部門)多能工,朝向跨製程(部門)多能工。
八、工作教導管理績效評估
1.多能工化比率
定義:(每人習得作業數之總和) / (組內作業數 × 人數)
九、結語
不教而殺謂之虐,現場的主管必須要有部屬沒有作好工作是自己沒有教好的體認,因此學會正確的工作教導運用於工作上,是現場主管必須具備的技巧,技巧的運用沒有別的方法,只有不斷的練習一直到熟練為止;惟現場的主管必須在運用的過程,不斷的檢討改善才能運用自如。
【表例】
.jpg)
.jpg)
AI x 品牌:全渠道整合行銷新思維 - 需自備筆電上課
上課時間 2026/06/18 ~ 2026/06/18
打造金牌現場! 成為最強現場高手:5S 實戰管理課 - 中英文授課
上課時間 2026/04/17 ~ 2026/04/17
成功的教練型領導Coaching Skill培訓 - <領導力> - <達開班人數>
上課時間 2026/05/05 ~ 2026/05/05
掌握流程、提升績效:品質與生產計劃實戰班 - 視訊課程
上課時間 2026/06/02 ~ 2026/06/02
iPAS AI 應用規劃師(初級)培訓班 - 遠距教學 - 第三梯
上課時間 2026/04/15 ~ 2026/04/16
管理者的魅力溝通術 - 第二梯
上課時間 2026/10/20 ~ 2026/10/20
顧客滿意度提升與關係經營 - 打造讓顧客願意再回來的服務體驗💬✨
上課時間 2026/05/22 ~ 2026/05/22
AI升職力:用ChatGPT、NotebookLM、Gamma改造你的職場表現,會議、簡報、輸出搞定 - 第一梯 - 請自備筆電
上課時間 2026/06/10 ~ 2026/06/10
PC與PLC遠端通訊實務班
上課時間 2026/11/08 ~ 2026/12/13
採購成本分析與價格管理實務
上課時間 2026/09/08 ~ 2026/09/08