價值工程系列之2-如何有效應用價值工程?
- 撰文者:
- 2013/05/29 瀏覽數:6747
價值工程已是在產業界證實是可以為產品或服務創造價值的管理工具,但是一個好的管理工具就如同水能載舟亦能覆舟,要如何有效提升價值研析的效率與成效,就必須在每個階段中掌握住各階段所需的目標,如果各階段的產出結果有落差的話,如研析小組不立即提出修正,必然將整個價值方案導向失敗的結果。
一般而言,研析小組因為會害怕解決方案無法實施,或是只要建議方案有成本低減就好,往往會變成『果反推因』,也因為早已事先想好解決方案,造成在後續階段中,只要跟事先的解決方案不符合或是有衝突,一律不列入考慮,導致只要呈現出來的建議方案,只要有部分成本低減能達成目標就好,而非是對其產品或服務之所有成本、可靠度、提供機能作最佳化的價值提升考量,那這樣的價值方案真的會產生價值嗎?
就如價值工程系列之1文章所談,價值工程其標準作業包括:研析前置作業、研析作業與研析後續作業,透過研析流程的系統化分析方法,讓價工研析中不斷進行發散與收斂的過程(如下圖所示),讓研析小組能聚焦於價值方案的目標上,發展出創新的產品或服務的價值。
.jpg)
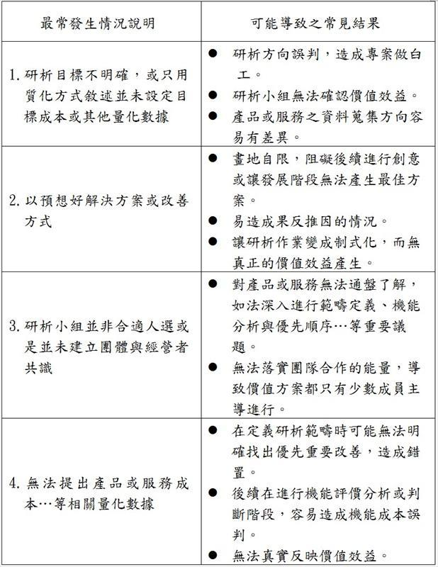
本篇文章就在檢討在企業內部執行價工專案時,容易造成價值方案失敗或成效不彰的原因與可能導致的常見結果,並進行詳細說明。在研析前置作業中最常發生有下列幾種情況:
.jpg)
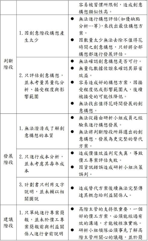
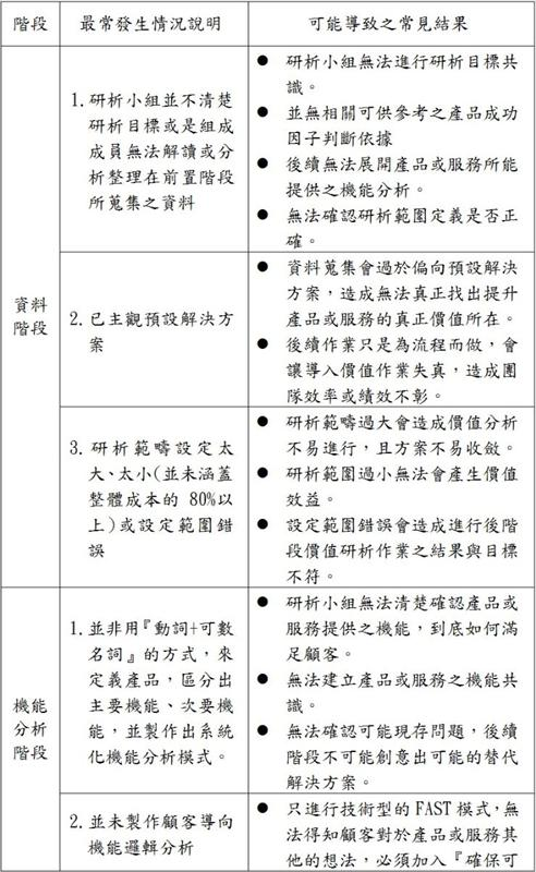
在價值研析作業中共分為六個階段,各階段最常發生的情況與常見結果如下表所列:
.jpg)
.jpg)
.jpg)
.jpg)
以上因素是在企業內部執行價工專案時,為何價值工程績效不彰或是過於制式化的常見因素與導致結果。希望能提供給有意導入或已經正在執行價工研析的團隊參考,期望能有助於企業推動價工方案之價值提升。
猜你喜歡
企業所提供之產品與服務之任何設計方案,都一定有『不必要』的成本產生,因為在不執行價值工程審查的情況下,不可能會考慮到所有設計的細節,研析小組透過運用系統化的分析手法,對其產品或服務之成本、可靠度、性能作最佳化的考量,藉以提升產品或服務的價值。
日本橫河集團案例,可供有意導入價值工程的企業參考。該公司在「導入期」以削減成本為主。「成長期」重心在技術員自願從事的價值工程活動。「成熟期」則聚焦在縮短產品的生命週期成本。
對價值工程而言,客戶需求要能被滿足,端看是否可從我們所提供之產品或服務中所具備機能來獲得,筆者認為這一觀點當然也適用於服務業,並於本文中提出在服務業中,應如何有效應用價值工程的相關重點。
「發展階段」中,其主要目的是將判斷階段已經進行量化評估之創意構想,做進一步替代方案細節發展,以利建立出價值建議方案。以利後續價值研析團隊於『建議階段』向關鍵利益關係人進行價值建議方案之說明與簡報,以取得該方案之認同與同意執行之目的。
您不知道的企業戰略部署工具方針管理 Hoshin Kanri
上課時間 2026/08/28 ~ 2026/08/28
系統思考與決策力提升實務 - <外籍主管> - <採英文授課> - <多國語言企業包班>
上課時間 2026/09/16 ~ 2026/09/16
工作規則與勞動契約規劃訂定
上課時間 2026/05/15 ~ 2026/05/15
策略性薪酬與升遷制度設計與管理
上課時間 2026/07/21 ~ 2026/07/21
TWI-JM基層幹部工作改善與執行力提昇培訓
上課時間 2026/11/19 ~ 2026/11/19
PPAP零組件核准程序 - 南科班 - 第二梯
上課時間 2026/06/09 ~ 2026/06/09
職業安全衛生業務主管暨安全衛生管理人員在職教育訓練班 - 【台南日間班】 - 【具甲.乙.丙種業務主管】 - 待課程確定後再行繳費
上課時間 2026/11/16 ~ 2026/11/16
整合QFD、TRIZ、田口方法提升開發暨設計的效率 - 🚀 整合三大工程工具,從顧客需求到創新設計 - 一次打造高效率產品開發流程!
上課時間 2026/09/10 ~ 2026/09/11
現場問題的反應與處置 - 第二梯
上課時間 2026/09/07 ~ 2026/09/07
APQP先期產品品質規劃
上課時間 2026/08/05 ~ 2026/08/05