VAVE價值工程:將VE應用到平面設計上
- 撰文者:
- 2013/07/05 瀏覽數:8066
1. 前言
平面設計是以廣告單及海報等紙上媒體為主的設計,而平面設計師就是製作這類印刷物、企業標誌及相關公司內部工具的專業人員。在設計的過程中,平面設計師必須遵照客戶提供的方針,針對客戶目前面臨的課題思考解決方案,製作並提出企畫案及視覺設計案。
2. 平面設計上的問題及其原因
2-1問題
然而實際上,設計師接案之後,技術及存在價值往往無從發揮,和客戶之間也未能建立良好關係。這大多是因為設計應該有其「目的」,但客戶往往在尚未掌握目的的狀態之下委託設計師進行設計,而設計到一半時又會出現新問題,所以設計師必須一再提案與重做。這些過程不但浪費時間,還會迷失最終成品的價值。至於設計師本身的問題,則是難以讓客戶了解自己的設計具備了什麼樣的附加價值。以現況舉例,「美觀」、「好讀」這些由感性判斷而生的附加價值,通常很難取得客戶的認同;但數據一目了然、淺顯易懂,往往成為最優先的衡量基準,導致客戶不是依據設計的真正價值,而是依據成本及時間來評估成果。諸如此類,客戶和設計師之間的關係性,就是問題所在。
2-2原因
上述問題的主要原因有二,即是下文中的原因1和原因2。
原因1的背景即是2-1的問題「設計到一半時出現新的問題」,客戶在看過視覺效果之後提出意見的情況;換句話說,只要看過設計,就會有許多意見浮上檯面。而原因2則是客戶和製作者缺乏共識,沒有理解最終目的,依據刻板印象行動的情況。
接下來舉個因上述兩種原因而發生的實例。
筆者有個攝影師朋友委託筆者替他設計名片,一開始詢問目的時,他給的方針是:「交給你決定,只要能夠讓人印象深刻就好。」筆者設計了好幾款名片,卻被迫重做好幾次,而且重做的作業費還不能額外請款。
雖然最後客戶滿意了,但那款名片的設計太過奇特,根本不能用在商場上;對設計師而言,成了難以釋懷的結果。這就是無用的作業變多,但成品價值卻沒有提升的案例。
由上述問題,可以得知兩件事。無用的作業之所以產生,是因為看完視覺效果之後,便會有許多問題浮上檯面,而這就是原因1的情況。客戶自行提出意見固然是好事,但若是在設計作業開始進行之後提意見,便會浪費許多時間,造成時間和預算不足,使得效率更差。所以筆者認為該增添一些視覺及語言元素,促使意見和課題更早浮上檯面。
第二件事則是案例後半提到的「不能用在商場上的名片」問題。這個問題是起因於客戶沒有確切掌握「名片的功能和目的」。
圖表1是實際上設計的相機型名片。這張名片雖然達成了《留下印象》的目的,卻不適合用在商場上,所以最後又另外製作了一張設計簡單的名片。
.jpg)
為了改善上述過程,最好在著手進行設計之前培養客戶和設計師的共識,導出目的和課題,彼此分享,做為判斷基準;這麼一來,製作時應該能夠減少無用的作業,並提升最終成品的價值。
3. 應用至平面設計的事前準備
3-1改善方法
這次筆者試著以常見的錯誤設計為案例,將VE應用到名片設計上。透過下述的VE改善步驟,分析現行名片,並將最終結論反饋到設計上,製作名片。
3-2活動計畫
無論是對剛創業的企業或是個人而言,名片都是推展業務的重要工具之一。
然而,客戶在頭一次製作名片時,往往因為忙於其他準備工作而有所疏忽,或是因為技術能力不足,小看名片的功用,採用錯誤的設計。這次合作的客戶也一樣,在委託名片設計時只開了一個條件,就是「在預算之內做出來」;結果客戶對於設計出來的名片並未感到真正滿意,總覺得還有改善空間,卻不知道該改善哪裡。現在筆者試著運用VE技術改善這張名片的問題。
3-3改善目標
這次的改善目標是「透過降低成本與提升機能來提升名片的價值」。具體細目如下表所示。
.jpg)
圖表2 改善目標
3-4團隊
這次的改善活動成員如下。
成員A(工作經歷9年,設計經驗豐富,設計過多款名片)
成員B(工作經歷15年,常與業界內外人士交流,交換名片的機會多)
成員C(工作經歷25年,常與業界內外人士交流,交換名片的機會多)
成員D(工作經歷8年,一樣有名片方面的問題,所以參與改善活動)
成員E(工作經歷10年,設計經驗豐富,設計過多款名片)
3-5活動日程及時間
選定主題:2月28日
收集改善主題的資訊:4月1日
改善活動:約45小時
改善提案:4月25日
3-6活動步驟
活動步驟共分為①收集改善主題的相關資訊②分析構成元素③定義機能④整理機能(製作FAST圖)⑤按照機能進行分析⑥評估機能⑦選擇改善領域⑧構思創意想法⑨具體化、評估⑩擬定替代方案。
4. 應用VE的平面設計案例
4-1欲改善名片的現行設計
下列名片是筆者實際上收到的名片。以平面設計師的觀點來看,這些都是方針沒有明確表達出來的名片。筆者拿來做這次的案例樣本之前,已經事先徵得當事人的同意。
.jpg)
4-2收集改善主題的相關資訊
筆者透過面談法收集資訊,問題分為四個,分別是客戶要求相關資訊、機能‧制約‧問題相關資訊、構成元素‧成本相關資訊及其他相關資訊,並將這些資訊整理成資訊收集表。
.jpg)
圖表4 改善主題資訊收集表
4-3面談結果
【客戶相關資訊(要求)】
‧別顯得太粗俗,要有專業感、高雅及知性感。
‧不用把著作名稱寫出來,但是希望留下「有出過書,值得信賴」的感覺。
‧太不起眼固然是個問題,但是也別譁眾取寵。要有高級感。
‧要有質感。別做得像傳單一樣,感覺很廉價。
【機能‧制約‧問題相關資訊】
‧太強調著作,給人的印象有點粗俗。不專業。不符合自己的外貌。
‧大概印500張就好了,希望成本能壓得比上次的1萬圓更低。
‧標的是可能成為新客戶的人、講座學員以及懇親會上認識的人,個人簡歷也很重要。
‧有時在派對會場上,也會發名片給編輯或其他作者。
由以上的面談結果可知,「標的範圍很廣,希望有高雅感,但又希望能傳遞部分資訊和成績」。
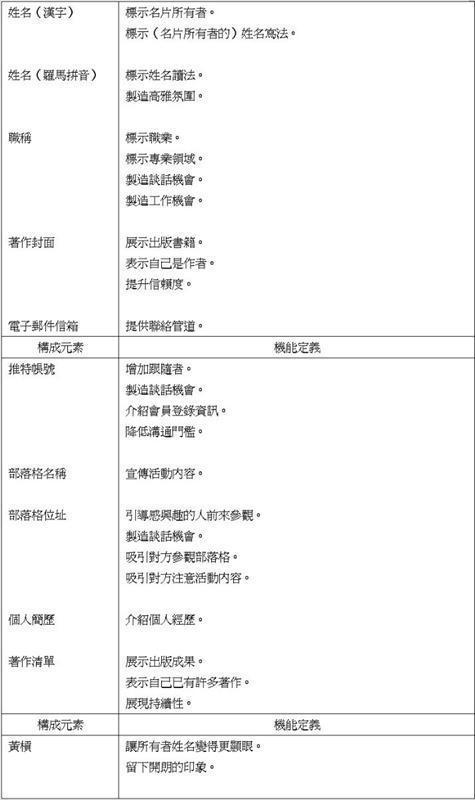
4-4分析構成元素
分析現行名片的構成元素。構成元素共有16項,如下所示。
.jpg)
姓名(漢字)、姓名(羅馬拼音)、職稱、著作封面、電子信箱、推特帳號、部落格名稱、部落格位址、個人簡歷、著作清單、黃槓、字型(書體)、尺寸(91㎜×55㎜)、顏色(正面全彩、背面單一墨色)、紙板(質感)、紙板(厚度)。
4-5定義機能
接著定義每個構成元素的機能。定義時,須注意以下幾點。
使用名詞及及物動詞來表達,盡量將構成元素的名稱排除於定義之外。如遇上定義相似的構成元素,則須考量該構成元素的獨有功能之後再加以定義。
在注意以上幾點的前提之下所定義的機能如圖表6所示。
.jpg)
.jpg)
圖表6 定義機能
一樣是構成元素,切入點卻不盡相同。例如《展示出版成果》、《增加跟隨者》等項是從表面切入;《可便宜大量印刷》等項則是從印刷觀點切入,具備專業知識的製作者才能注意到這部分。換句話說,目的不明確(不知是基於「經濟理由」還是「功能理由」)時,可透過定義來將目的明確化,減輕客戶的不安,增進雙方的共識。
而《介紹會員登錄資訊》、《降低溝通門檻》等項,則是使用者才會注意到的定義。換句話說,將這些機會納入作業流程之中,便有很高的機率能夠重新發現過去需要卻遺漏的功能。
一般的設計流程中當然也會定義機能,但並沒有統一的方法;這次確立固定的方法論之後,可以感覺出某些課題變得更容易明確化了。這是因為構成元素成了共通主軸,擷取機能,使得視覺上也能產生共識,提升了作業效率之故。
4-6整理機能
筆者依據目的和手段之間的關係,將定義過後的機能繪成了FAST圖(機能系統圖),結果如下。
從FAST圖可以發現許多事。觀看第2階機能,可以知道客戶真正追求的是「建立接觸點」、「留下接觸點」及「提升信賴度」;這代表設計師所應該達成的機能被明確地表達出來了。而更下一階的第3階機能則是實際上的內容,用來分析現況。如下圖所示,筆者將機能領域分成了F1至F8。
F1是提供接觸的機會,F2是留下印象,F3是引導感興趣的人,F4是防止名片被丟棄,F5是傳遞資訊,F6是防止名片用完,F7是展現已有實績,F8是加深印象。
.jpg)
圖表7 FAST圖(機能系統圖)
4-7按照機能進行分析(按照機能分析成本)
將現行名片的花費成本,依據貢獻度加以評估,來計算在各個機能領域之上達到了多少效果。
另外,整體費用大略可分為設計費、送印費及印刷工本費。客戶上次的名片委託費用是10,000日圓,扣掉現行名片規格所需的印刷工本費5,500日圓,剩下的金額4,500日圓就當作設計費及送印費(換句話說,這是從預算逆推回來的金額,並不是設計師實際上製作名片時花費的費用及正確的報酬金額)。而這回的預算已經事先談好,所以在預算範圍之內製作名片即可。
.jpg)
.jpg)
.jpg)
圖表8 各機能分析(各機能成本分析)
4-8評估機能
接下來設定各個機能領域的應有成本(機能評估值)。設定時採用重要度比較法;站在使用者的立場,亦即收取名片者的立場來將機能領域的重要度數值化,追求整體的重要度。
.jpg)
圖表9 評估機能(DARE系統)
4-9選擇改善領域
依據機能領域的現行成本及應有成本選擇改善領域,結果如圖表10所示。
由於筆者是用DARE系統計算機能評估值,所以得出的數值比現行成本高。這是因為使用者重視的機能浮上檯面,使用現行方法無法充分達成效果,因此改善領域值設定得較高。
.jpg)
圖表10 選擇改善領域
評估過後,可知欲改善的名片在《傳遞資訊》上沒有問題,但在《提供接觸機會》及《引導感興趣的人》方面卻有問題。筆者根據上述的改善領域選擇表,針對優先順序較高的《提供接觸機會》、《引導感興趣的人》、《展現成績》進行改善,希望能夠更加提升名片的價值。
4-10構思創意想法、評估概略
接下來要談的是針對《F3 引導感興趣的人》所構思的創意。筆者運用腦力激盪法來激發創意。
最後得到的創意想法如圖表11所示。
.jpg)
圖表11 激發創意
4-11具體化、評估細節
將創意想法具體化,擬定替代方案,應用至改善活動上。其中較具代表性的項目如下所示。
創意想法1「附上有助益的清單」
以現況而言,客戶的職業做的是什麼樣的工作,一般社會大眾並不清楚;所以光是印在名片上,還是難以讓人理解。因此,筆者決定採用這個創意,試著將客戶的服務項目更將具體化、淺白化,藉此向懇親會等場合上產生興趣的人進行宣傳。
.jpg)
圖表12 創意想法1
創意想法2「附上臉書帳號」
關於活用社群網站一節,筆者認為不光是目前已有刊登的推特,臉書上應該也有許多需要借助客戶之力的潛在標的層,一方面又可利用臉書的「介紹朋友」功能拓展人脈,因此採用了這個創意。

圖表13 創意想法2
創意想法3「附上搜尋欄位」
雖說要活用社群網站,但相似的帳號並列於面積狹小的名片上並不好讀;同時,為了達成客戶「製造高級感」的希望,筆者採用了這個創意,以助提升視覺效果及整理版面。

圖表14 創意想法3
4-12擬定替代方案
將各種創意想法具體化之後,最後提出了下記名片做為替代方案。
【替代方案:實際上為正反兩面全彩】

圖表15 替代方案(上圖)與上次的方案(下圖)
【解說】
首先針對腦力激盪法得出的創意進行解說。

圖表16 下文用補充說明圖
【上圖中A部分採用創意想法1】
一般名片的上方只有職稱,但是筆者在下方追加了職稱的補充說明。客戶必須刊載的資訊之中並沒有一般名片常有的住址和電話號碼,所以筆者有效利用了空出來的版面。另外,筆者在A部分的上方和下方的主要區塊使用了同樣的深藍色系,藉此強調兩者間的關聯性。
【上圖中B部分採用創意想法2】
上次的設計中,臉書和推特帳號只是用黑色文字記載,既難讀又難以辨認;而且由於帳號即是姓名的羅馬拼音,看起來就是類似的文字排成一列,所以筆者使用象徵性圖示來加快使用者的辨識速度。
【上圖中C部分採用創意想法3】
與其印上網址,還不如提供簡單的關鍵字讓使用者搜尋比較容易,同時又能提升搜尋率,因此筆者放了一個填有客戶姓名的搜尋欄位。為免看起來太粗俗,搜尋欄位採用正面使用的深藍色,配合上方的資訊,看起來就像個精美的盒子。而和創意想法2並排,更能讓使用者了解「推特和臉書都一樣,只要搜尋客戶的名字就能找到」,達到加乘效果。
【上圖中D部分:其他】
其他還有許多功能,比如D,筆者將從前的冗長複製文重新編排,並將印象較為深刻的部分印在正面。除非真的很感興趣,否則使用者面對冗長的文章時,往往是連看也不看一眼;然而調整文章、強調具有特徵的字眼過後,便產生了「激發興趣」的誘因,提高了使用者閱讀內容的機率。
另外,改善後的印刷規格及工本費如下。
【改善後】
印刷張數:500張
成本價格:6,250日圓(僅印刷工本費)(1000張也才7,620日圓)
交期:7個工作天
印刷方法:平版印刷
尺寸:91×55㎜
顏色:正面全彩/背面全彩
用紙:最高級道林紙:220㎏
雖然改善後的名片背面採用較高價的全彩印刷,但由於交期多了兩天,又在維持客戶要求品質的前提之下買到了便宜用紙,所以整體費用和上次相比,約減少了25%左右。
上次的印刷條件是只印一次,如果再次委託製作不知道得花多少錢,並未考慮到營運成本。不過,這次透過分析,將成本細目與客戶希望等資訊明確化並共享,以長遠的眼光來看,可說是成功地提升了價值。
5. 結語
這次由設計業的專家,親自把VE這個新方法,活用到名片這個過去從未使用於VE改善的主題之上,得到了許多新發現。
透過明確定義及與客戶共享,筆者明白了什麼是必要的,而且不再遇到過去常見的問題(參照2-1)。此外,構思設計時,不單時間變多,也較能夠集中精神,讓筆者深深感受到嘗試VE是正確的抉擇。筆者向客戶介紹名片成品時,也獲得「不但保有正面的高級感,還利用背面達成了宣傳效果」的好評。多虧了VE,筆者確信我們彼此都獲得了價值上的提升。
而這次的成果讓筆者個人覺得最棒的地方,就是「VE也可以應用在設計之上」。
在嘗試這回的案例之前,筆者一直感到懷疑:「這門技術真的能用在設計上嗎?」這是因為高質感的設計除了專業技術以外,還需要平時的學習及累積經驗;VE技術的目的是製造業重視的「降低製程數目,提升作業效率」及「降低單價」,但設計卻是一門無法量產的技術,使用VE不會降低設計的價值嗎?即使能夠省去無謂的溝通時間,恐怕還是無法讓客戶感受到設計的真正價值吧?為此,筆者和同屬設計業的團隊成員E氏討論過好幾次。
事實上,這次改善的印刷成本6,250日圓中,並沒有包含設計費;而且依據成本分析,上次的推估印刷工本費是5,500日圓,實際上卻漲到了6,250日圓,最初的討論時間也比上次長。
然而,看完案例之後就會明白,名片不但在機能面‧裝飾面上變得相當充實,就長期而言,也成功地降低了經濟成本。這麼一來,「委託設計師」的價值也能用言語傳達給非本行的人了。
這正是將VE應用在設計上得來的結果;而就「長遠價值」而言,筆者也希望能夠更加深入地學習VE,研究設計與VE的關係性。
今後,其他行業對設計的需求應該會越來越強;但願客戶與設計師間發生的問題能夠透過VE解決,並孕育新的信賴及價值。當然,理論和數值不見得能夠成就良好的設計,即使是在同業之間,應該也會出現許多疑問和課題吧!不過,這次筆者深深地體會到:只要以VE為基礎發展設計,設計師進行創新設計時就能更加得心應手。今後筆者會更加深入研究案例,並多多學習,累積經驗,推廣VE技術,創造更美好的未來。
譯者:王靜怡
Functional Approach Institute Co., Ltd. http://www.fa-ken.jp/
本文章轉載自日本Value Engineering雜誌No.273(2012.12)
已獲得公益社團法人日本Value Engineering協會與作者 嶋兒未來 授權轉載本文
環安衛 AI 應用全攻略 :看見風險、掌握機會、學會操作 - (南科班)實體上課 - 建議攜帶筆電實作
上課時間 2026/04/15 ~ 2026/04/15
供應鏈人權盡職調查實務與客戶稽核應對 - 實體上課與視訊同步 - (含強迫勞動風險)
上課時間 2026/10/28 ~ 2026/10/28
營造業職業安全衛生業務主管在職教育訓練 - 日間班,請提供初訓結業證書(電子檔) - 請勿繳費待上課通知
上課時間 2026/05/15 ~ 2026/05/15
ISO14064-1:2018組織溫室氣體內部查證人員訓練 - 主導查證第一階段 - 學會碳排計算、報告書撰寫並取得合格之內稽人員證書 - 請學員攜帶筆電(NB
上課時間 2026/07/09 ~ 2026/07/10
高空工作車操作人員安全衛生在職教育訓練 - 回訓 - 夜間班
上課時間 2026/05/19 ~ 2026/05/19
ISO9001&ISO14001&ISO45001三合一整合型內部稽核員訓練 - 第一梯
上課時間 2026/06/01 ~ 2026/06/02
iPAS AI應用規劃師(中級)考證衝刺班- 科目一:人工智慧技術應用與規劃【平日實體班】-W1 - 🚀 掌握AI核心,一次通過iPAS中級 - 請自備筆電上
上課時間 2026/10/02 ~ 2026/10/02
歐盟CBAM標準申報計算實務【視訊班】 - 請自備筆電與視訊鏡頭上課
上課時間 2026/11/17 ~ 2026/11/18
研發專案計畫與管控實務研習班 - 讓專案有節奏!掌握研發專案成功的關鍵心法⚙️
上課時間 2026/08/06 ~ 2026/08/06
產品可靠度/壽命計算與驗收抽樣規劃 - 請學員攜帶筆電(NB)
上課時間 2026/08/06 ~ 2026/08/06