從職能發展談就業力提升
- 撰文者:
- 2013/07/05 瀏覽數:7836
台灣近年來產業面臨嚴重人才流失與缺乏的危機,不僅政府已施行留才機制、也多方面協助企業界在國際間爭取人才,整合全球人才資源是國家競爭力,關鍵人才不轉型,就不必談全球競爭。
大國崛起靠企業,企業的躍升看人才。自1990 年代以來,就業力(employability)已成為先進國家高度重視的青年政策議題。近期新聞報導也可看出高學歷與多證照已非高就業率與高收入的保證,博士畢業賣雞排、種菜當農夫已非少數個案。每年畢業季驪歌高唱之際,也是莘莘學子面臨繼續升學或進入就業市場的重要抉擇之時。提升大學畢業生就業力已為歐美高等教育改革的主要驅動力之一;近年來政府單位教育部、勞委會等及各行業企業主,在學生就業力、職能的發展與培育訓練上,也都投注相當人力資本與心力。
為了提升高等教育職場競爭力,教育部已規劃並實施「大專院校就業診斷UCAN平台」,來培養學子具備貼近產業需求的職能。藉由推動學校導入系統整合,應用UCAN勾勒課程地圖、找出課程與職場能力的定位關係,以及在教學應用上,藉由學習歷程檔案幫助學生及早訂定職涯目標、培養專業能力能夠學以致用,展翅遨翔。
如何強化畢業生的核心能力
隨著歐債危機、美國經濟成長牛步化,以及中國經濟急速降溫,全球景氣低迷,造成年輕世代畢業即失業,薪情差,衍生畢業生延畢情況日益嚴重。由此顯示出,越是在景氣不佳時,企業更是求才若渴。鴻海董事長郭台銘與百名台大學生對談時說:「誰能夠吸引人才,給人才機會,這樣的企業在下一波景氣循環後,就是下一個贏家。」 郭台銘也點出,想成為企業主賞識的新世代人才必需要知道三項新學習觀念:
1.一技之長時代out;多元學習時代來臨。
2.硬技能過時,軟實力正當紅。
3.把全世界,當作你的教室。
不設限的跨領域學習
不僅是學生或上班族在學習時,也不應再固守熟悉的領域,21世紀網路科技應用發達,拜資訊科技之賜,無時無刻都能掌握學習機會,學習管道是無限制的。「最好讓自我博物館化(增加知識、智慧的廣度)」清大通識教育及社會學研究所教授王俊秀點出趨勢。最近筆者發現一個名信片交友網站,使用者可以利用此交流平台與世界各地的人做朋友,透過自己國家的特色明信片加上心情故事分享,一方面可以學習語言、還可認識國家地理位置,進而了解人文、地理、產業、景觀等風俗民情。每個人都可以依照自己的興趣跨界學習,如:古董/珠寶鑑定、品嚐紅酒、自助旅行等,都是不錯的嘗試與人生經驗。
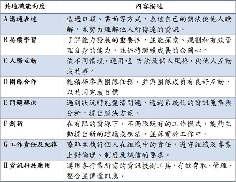
找出職場人才必備的軟實力
企業主管強調要能在職場上具有競爭力,儲備軟實力(八項共通職能,如下)已是必然。這八項軟實力非僅社會菁英所應具備、而是任何求職者與就業者都需具備。如果你不懂如何思考分析、解決問題、不懂如何有效地溝通、和他人合作,就算具備多張證書、擁有高學歷,在現今職場上也難有發展長才的機會。
UCAN共通職能
.jpg)
從企業主的角度看職場新鮮人,這些共通職能(如學校核心能力)是不論在各行各業擔任何種角色/職位都需具備的能力,而學校老(導)師需以教練的身分提供導引與教導。現在老師從學校教學方法上就很注重學生的就業力,學校除強化學生專業職能評估,大學也努力調整系所、重新設計課程,利用學程來打破老師原本配置在系所的限制,可視社會/職場人才需求趨勢,重新組成新學程,學程可以不斷推陳出新,讓學程變成培養職場所需人才的單位。(評鑑雙月刊,28,p.3) 年輕人可依興趣發展並培養能力,進而在職能發展上認識工作世界!
利用學生學習歷程檔案,強化老(導)師輔導效能,提升學生就業力與學習成效
學生學習歷程檔案能幫助學生及早訂定職涯目標,學校老師可利用UCAN平台內的共通與專業職能診斷結果、找出學生能力缺口,進而輔導學生規劃能力養成計畫。透過學習記錄,讓學生審視自我、了解自我、設定學習目標,進而到自我行銷。老師也可透過UCAN平台後端統計資料,分析學生在班級、科系表現上的常模比較,瞭解學生個別差異或與群體的差異,老(導)師可從旁進行輔導,協助學生強化專業與共通職能、掌握就業趨勢,與同學討論職涯規劃等問題。
強化產業緊密連結 縮短學用落差
以教育提供者(老師)的角度來看,教學設計與教學目標設定,都戮力於強化學生就業力、職(生)涯輔導及銜接產業需求的學習活動規劃上。未來的經濟力量在於發展所需的專業技能,以支持經濟繁榮。大學教育必須正視新經濟產業需求,利用UCAN在專業與共通職能的內容,透過教學內容鍛鍊硬實力,以改變教學方法涵養軟實力。在校內、外資源(正式與非正式課程)全面啟動下,方能培養與職場接軌的人才。
另外,就學習者(學生)的觀點,應及早對未來工作世界進行探索,瞭解職場基本所需的知識與技能,建構個人對於工作的可塑性和創造性、進而規劃發展個人職涯與生涯。
教育部UCAN平台提供的是一個以學生為本位的參考架構,希望能協助學生提早體認未來工作環境、協助學生了解自我能力,並引導學生進行個人規劃。讓老師有一個參考工具,可藉此了解學生的個別狀態和整體狀況,然後提供相關能力養成引導。UCAN平台提供職業興趣探索、職能診斷以及訂定能力養成計畫三個層次之建置推動,透過職能基準,在學校(人才供給端)與產業/企業(需求端),從課程與教學中改變,以朝向縮短學用落差的目標。
在環境的劇烈變動下,人才培育需要產業和學校有更多合作,學校以更差異化且更多元方式讓學生學習,讓莘莘學子們有追求和探索興趣的機會。 我們希望能透過UCAN平台和產業做密切的聯繫,將產業所需的人才資料庫提供給學校做參考,讓學校可以與產業無縫接軌,發展出正確的人才培訓方向,讓學生可以順利的面對未來的職場挑戰。
7S管理實務(5S+安全+節約)
上課時間 2026/06/26 ~ 2026/06/26
營運計畫書撰寫實務及要訣 - <規劃力>
上課時間 2026/06/12 ~ 2026/06/12
企業主管與經理人分析損益表轉虧為盈經管術
上課時間 2026/06/11 ~ 2026/06/11
VDA 6.3:2023製程稽核人員訓練 - 即將開班
上課時間 2026/07/01 ~ 2026/07/02
公差設計與分析實務
上課時間 2026/06/25 ~ 2026/06/25
防錯法(Fool Proof)在實務上之應用
上課時間 2026/10/20 ~ 2026/10/20
創意激發魔法實戰
上課時間 2026/06/10 ~ 2026/06/10
急救人員安全衛生教育訓練班 - (日間班) 第二天課後結訓測驗
上課時間 2026/06/22 ~ 2026/06/23
持續改善(Kaizen)手法與技巧
上課時間 2026/10/29 ~ 2026/10/29
AI 年度規劃與節慶行銷 - 遠距教學
上課時間 2026/07/09 ~ 2026/07/09