好品儘在眼前-身體保養品製造業服務化
- 撰文者:
- 2013/07/19 瀏覽數:6077
台灣製造業產大都集中於原物料或加工的上中游體系,較缺乏下游產業與市場的掌握能力,產業發展自主性越來越微弱,顯而易見即是受國際品牌、通路的箝制,壓縮製造業的利潤空間,如根據柏克萊學者研究,台灣僅有iPhone利潤的0.5%、iPad也僅有2%,58%的利潤仍留在品牌業者Apple!
基於此,行政院於2012年9月推動『台灣產業結構優化–三業四化(製造業服務化、服務業科技化及國際化、傳統產業特色化)行動計畫』,在製造業升級轉型方面,加入服務元素,協助製造業實現企業創新營運模式,從主流價值活動逐漸由代工製造(OEM)、設計製造(ODM)、移轉至品牌製造(OBM)的製造服務化趨勢,製造業將朝向掌握消費者需求,包含對商品設計、研發、生產、品質管理等要素、強化通路經營管理,充分了解商品與銷售推廣服務,乃至於能即時調整產品設計、生產等方向發展。
就以化妝保養品的銷售就是個非常重視品牌與通路形象的產業,由品牌與通路形象給予消費者對其商品品質的安全與有效,而目前台灣的化妝品產業主要仍為中小產業為主,絕大部分OEM產品的原料來自於國外,然而,隨著台灣生物技術發達,已有相當當條件可開發具本土特色的植物性萃取液化妝品,從最重要的本土原料提供,到擁有自己品牌製造(OBM),傳達產品的品質安全與功效給予消費者,形成口碑傳播與擴散,乃為重要課題,也就是化妝品的原料來源、學術上成分驗證、生產履歷、使用說明等等豐富資訊,圖文並茂、乃至於多媒體訊息,能隨時呈現給消費者,不管是消費者選購時,消費者使用時,消費者使用成效與同事、朋友分享時,簡單說,當商品上有QR CODE,經由智慧型行動載具,如手機或平板電腦掃描,即能連結到此商品的所有相關資訊的平台,展現商品品質嚴選,讓好品盡在眼前。
從製造業的服務化,而服務化由科技展現,QR CODE、網路、智慧型手機已是非常普及,簡單的運作,讓消費者享用完整商品訊息,其實也是把品牌製造者內部完整管理流程進行資訊系統化作業,才能分享,其相關資訊功能說明如下表所示。
.jpg)
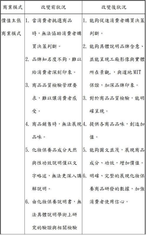
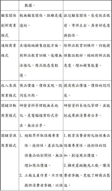
建構好品在眼前網站平台,讓商品、品牌、品質、品味,由商品上QR CODE連結,呈現在消費者的智慧型手機、平板電腦,一覽無遺,也讓業者的商業模式,有了明顯改變,如下表所示。
.jpg)
.jpg)
.jpg)
誠如SOHO品牌邦創辦人張庭庭所提到的:「A到B最近的距離是經過C」,這幾乎是一個屢試不爽的鐵律。A是想要拓展市場、品牌的企業,B指的是企業型客戶或大型通路,C指的是一般直接消費者。尤其新創品牌要經過與消費者直接「搏糯」的一番寒徹骨,獲得支持與肯定,才有機會進入大通路、接到大訂單,嗅到梅花撲鼻香。
生成式 AI × Excel:職場資料分析即戰力班 - Gino老師
上課時間 2026/07/02 ~ 2026/07/02
OFFICE基礎力強化班 - 自備筆電
上課時間 2026/05/27 ~ 2026/05/27
AI超能主管班:從溝通到帶人決策全方位
上課時間 2026/06/30 ~ 2026/06/30
臺中市道路挖掘施工安全管理人員認證教育訓練回訓班 - 平日班 - (僅受理郵寄報名,請下載報名表)
上課時間 2026/04/14 ~ 2026/04/14
AI與大數據分析在智慧製造與品質改善中的應用 - R軟體 - 請學員攜帶筆電(NB)
上課時間 2026/10/27 ~ 2026/10/27
製造業碳管理與減量實務養成班
上課時間 2026/09/16 ~ 2026/09/17
外籍幹部-知識與工作傳承研習 - 中英文授課實體+遠距同步 - Line@ID:@274aywrg - 收到通知後再繳款
上課時間 2026/04/21 ~ 2026/04/21
屋頂作業主管安全衛生教育訓練 - 夜間班 - 考試 : 5/22 - 台中
上課時間 2026/04/20 ~ 2026/04/27
有效做好生產與物料管控(PMC)
上課時間 2026/10/22 ~ 2026/10/22
貿易租稅申報實務解析班
上課時間 2026/06/26 ~ 2026/06/26