製造業呆滯物料管理
- 撰文者:
- 2013/08/28 瀏覽數:27687
壹、前言
企業物料存放於倉庫內,因故不符合使用需求,而呆滯於倉庫,造成儲位浪費、人員管理的增加,致使成本增加,資金積壓凍結,對營運造成負面影響。
呆滯的定義:在規定的期間內沒有任何的異動或異動在規定的百分比內均屬之,但規定的期間一定要比物料本身會變質的期限短。
貳、呆滯物料的管理步驟
- 倉庫部門每月定期對物料追蹤,最好由電腦自動將符合呆滯定義的所有物料列表產出;否則,也必須以人工將符合呆滯定義的物料挑選列表。倉庫視需要蒐集呆滯物料樣品,以容易明辨提供處理的物料。
- 品管部門判定呆滯物料的品質狀況。若無法得知物料的品質狀況,容易造成處理方式有所偏差。因不同的品質狀況,最終會有不同的處理方式。
- 針對呆滯物料決定處理方式。
處理流程:倉庫列出呆滯物料明細表,經品管判定品質狀況,會相關部門提供處理方式意見;亦或由最高主管召集相關部門開會決定處理方式。
處理方式有以下類別:
- 利用:拆零利用、併修、交換煉製材料或發展副產品、設法利用。
- 出售:議價出售、標售。
- 報廢銷毀。
- 贈送。
- 呆滯物料的原因分析:由生管負責判斷造成呆滯物料的原因後,再按核決權限核准,完成所有作業程序。
以上1~4作業程序使用表單如下「呆滯物料清單」:
呆滯物料清單(範例)
.jpg)
- 整理統計:按呆滯物料發生原因與金額予以分類統計,繪製柏拉圖。
- 依柏拉圖中找出占80%金額的重要少數主因,再從主因直到尋找出真因為止,並針對真因提出改善對策。
- 追蹤:貫徹執行處理效果及再發防止的對策。
- 確認效果(改善前後效果比較)。
若呆滯物料月報表統計的當月總出庫金額大於總入庫金額,表示呆滯物料的處理及再發防止的對策有正面效果;反之,當月的總出庫金額小於總入庫金額,表示呆滯物料的管理尚待加強,必須加速處理時效,並重新思考在過程中找到真因?下對對策?落實再發防止的對策?
使用表單如下「呆滯物料月報表」:
呆滯物料月報表(範例)
.jpg)
- 標準化:將各項有效益的改善方法予以文件化,以作為內部知識的蓄積,以後公司員工能夠依照標準文件來執行工作,就能夠達到智慧管理的境界。
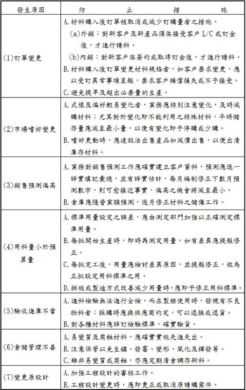
呆滯料發生原因與防止措施如下(範例)
.jpg)
.jpg)
參、結論
材料庫存週轉率是衡量材料管理的重要績效指標,而呆滯料金額是其基本的重要成份,往往公司歷史愈悠久,而呆滯物料的庫存金額一般是愈高;想提高物料的庫存週轉率,必須先落實呆滯物料管理,作好呆滯物料迅速的處理及發生原因的再發防止,以達到物盡其用及貨暢其流的目的。
Excel樞紐分析實務全攻略:資料洞察與分析 × AI 智能應用 - 王仲麒老師
上課時間 2026/10/12 ~ 2026/10/19
ChatGPT & AI 在數據分析的應用
上課時間 2026/05/20 ~ 2026/05/20
PowerPoint簡報製作技巧實務班 - 自行攜帶NB
上課時間 2026/06/16 ~ 2026/06/16
KPI與財務績效整合之流程作業 - 本課程為會計主管每年12小時持續專業進修認證課程
上課時間 2026/09/22 ~ 2026/09/22
AI賦能:Gemini x NotebookLM 全方位效能實戰班 - 視訊課
上課時間 2026/10/03 ~ 2026/10/03
SMART主管~領導溝通與激勵技巧研習班
上課時間 2026/04/14 ~ 2026/04/14
AI x 數位行銷:綠色品牌新時代,用AI推動永續轉型與行銷創新 - 請自備筆電/LINE@ID:@274aywrg - 陳佩君老師
上課時間 2026/07/16 ~ 2026/07/16
採購與供應鏈管理數位轉型技巧
上課時間 2026/05/12 ~ 2026/05/12
主管必修的溝通與激勵技巧 - 企業主管人才培訓系列-3 - 請收到上課通知後再進行繳費
上課時間 2026/10/30 ~ 2026/10/30
品質保證制度 - 掌握品質管理全流程,打造可靠產品與服務💎✅
上課時間 2026/05/07 ~ 2026/05/07