中小企業「隱形冠軍」應具備的特質
- 撰文者:
- 2013/08/29 瀏覽數:8692
「隱形冠軍」(Hidden Champions)這個名詞似乎是近期探討支撐國家經濟成長要素的重要名詞,主要是德國管理大師赫曼.西蒙持續不斷地(Hermann Simon)花了30年時間蒐集、鑽研、整理及分析世界各國2,700家以上之中小企業,發現影響國家經濟發展關鍵不是國際知名的大型企業,而是默默在各產業領域中建立標準,有效大幅領先競爭同業且致力於開發全球市場(全球市佔率可能高達70%)之中小企業,此類型之中小企業則稱之為隱形冠軍。
依據西蒙博士多年的研究「隱形冠軍」稱王的秘笈除有明確的目標、願景及領導力外,專注、全球化、高效員工、貼近顧客、創新、深度、高效員工、分權管理等亦是「隱形冠軍」特質,其架構及相關說明如下。
.jpg)
資料來源:赫曼.西蒙著;張冰冰譯《隱形冠軍:21世紀最被低估的競爭優勢》天下雜誌 2013/01/03
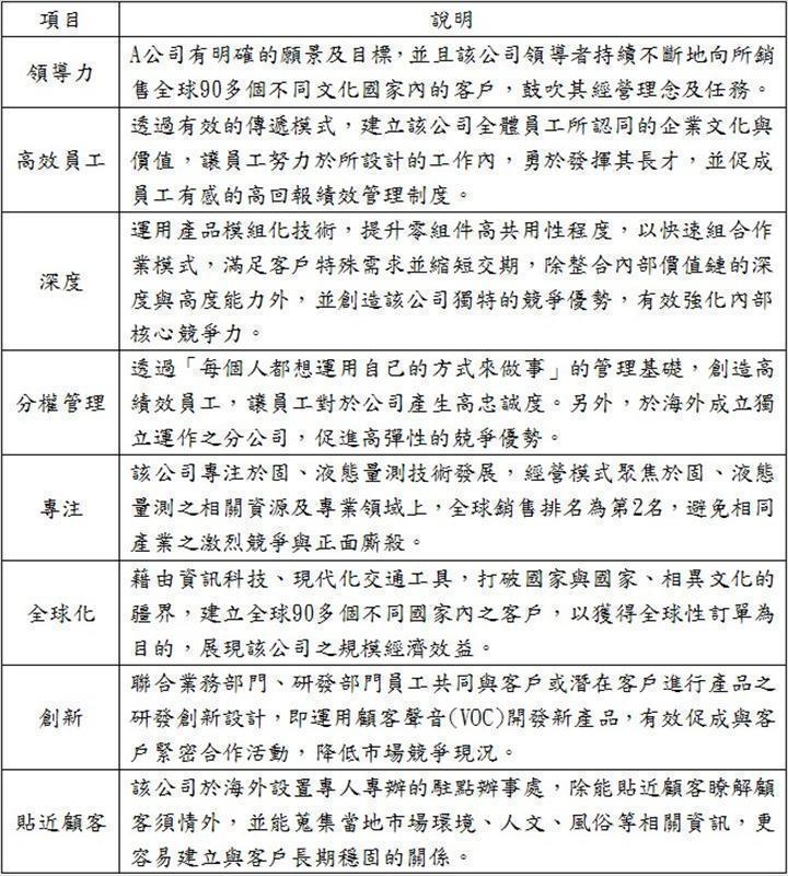
- 領導力、目標、願景
成功的企業領導者真正追求一個目標、一項任務,並能將心中「一定成功」的意念傳遞到企業內部,以及不同國家、不同文化背景合作夥伴身上。
- 高效員工
透過工作設計,讓工作略多於高績效的員工人數,並設計優良工作環境,讓企業內專業人才有效發揮長才,促進員工認同企業文化與價值,以工作承諾與高效率回報企業。
- 深度
隱形冠軍通常具有整合內部價值鏈的深度與高度能力,以創造企業之獨特性及競爭優勢,強化創造內部核心競爭力之作法。
- 分權管理
無論是員工或市場皆有分權概念。第一,員工透過分權管理具有高自由度,更願意效忠於企業;第二,市場藉由分權導致運用法律建立獨立公司,促成組織結構變大、變複雜狀況下,仍具彈性保持競爭優勢。
- 專注
再思考外部商機與內部競爭條件之選擇後,將精力集中於有限資源、專業領域上,在某項零組件上或技術上拔得頭籌、取得領先,並盡量避免激烈競爭與正面廝殺。
- 全球化
妥善運用資訊科技、現代化交通工具,打破國家與國家、相異文化的疆界,以有效促成所經營之商品獲得全球性的訂單為目的,充分實現企業經營之規模經濟效益。
- 創新
藉由結合市場需求與科技,促進組織內外相關人員的創意及持續不斷地小規模改善,並讓客戶與這些活動緊密連結在一起,使創新、改善成為企業於兢爭市場上的有效手段。
- 貼近顧客
全心全力地為顧客著想,所產生的兢爭優勢,遠遠地比行銷專業更為重要,特別是隱形冠軍組織結構規模小,更容易貼近顧客、更容易建立與客戶長期穩固的關係。
接著以國內某中小企業(以下稱為A公司)為案例,該公司已成立12年,實際營運已有二、三十年,公司規模未達200人,主要產品是固、液態量測感應器,應用領域涵蓋各種產業自動化製程,由於產品技術模組化、零組件共用性高,可快速組合以滿足客戶特殊需求並縮短交期,目前銷售全球90多個國家,全球銷售排名為第2名,除於德國設有分公司,中國上海設置生產工廠外,並於海外設置多處專人專辦的駐點辦公室,有效協助顧客維護保養工程。
A公司專注於固、液態量測技術發展,為求產品、經營管理持續創新與改進,自1990年起每年引入顧問輔導機制,自營運管理合理化、標準化開始,再依管理功能之生產製造、銷售行銷、資訊人力、研發創意、會計財務等進行企業內部經營管理改善為目的,並以供應鏈管理議題運用資訊科技系統連結外部供應商及客戶,創造更貼近顧客的作為。
同時,A公司彙整過往相關的經營管理資料,透過不斷地榮獲各類獎項激勵員工,促進員工對公司的向心力及榮譽感,於2008年運用卓越評量制度(BEPASS)檢視其運作上之缺失並導入全面品質管理(TQM),逐步進行領導、策略管理、研發與創新、顧客與市場發展、人力資源與知識管理、資訊運用策略與管理、流程(過程)管理及經營績效8個項目的改善,在2009年榮獲國內最高品質管理榮譽—「國家品質獎」,獲獎後仍持續追求營運績效最佳化,相信不久的幾年內,A公司肯定將成為該產業內的全球冠軍。
針對以上描述,將運用赫曼.西蒙博士提出隱形冠軍架構,說明A公司比照隱形冠軍特質的內容。
.jpg)
而隱形冠軍真的是默默無聞嗎?透過北京郵電大學出版的「隱形冠軍為什麼?專注、務實與執著的終極商道」內容作說明。
該書中提及西蒙博士與一位中國的隱形冠軍企業主(中山聖雅倫日用品公司梁總經理伯強)在中國的一次記者會中被詢問,「您不是說隱形冠軍都是低調的、默默無聞的公司嗎?梁總這樣到處拋頭露面,是不是就不合格了呢?」
西蒙博士嚴肅地回應「低調和沉默只是表象,不是目的,要看您所在的市場是否需要你這樣做。也就是說,隱形冠軍對於他們的客戶都是顯像的,也可以是出風頭的,不然如何讓客戶認識您的企業呢?另外,常聽人說:「在不景氣環境下,仍有賺錢的行業!」相信兼具品質第一及「隱形冠軍」特質之企業,就是在不景氣下仍然賺錢的最佳寫照!
最後,請您慎思,您的企業是否具備成為「隱形冠軍」的特質了!
猜你喜歡
1. 詹姆士‧戴森爵士想要顛覆傳統,發明不使用集塵袋的吸塵器,歷經15年的失敗,開發了5千多個吸塵器原型,他說:「雖然我失敗了5,126次,但是我每次都有收獲。」
2. 從錯誤中檢討、改進,是加速學習的方法,創造新的機會,邁向創新之路。
3. 當錯誤發生時,最重要的是用正確心態面對複雜的問題,做出判斷,汲取錯誤所隱藏的教訓。
4. 一個絕佳的錯誤,在事後產生出一個新的見解。藍瓶咖啡的成功,給予品嚐咖啡一個全新的樣貌、新的定義,甚至被趨勢觀察者聲稱為「第三波咖啡革命」。
當一個組織站在頂峰,自豪感加上危機意識不足是最危險的時刻,領導人以身作則的謙卑,是最佳的滅火器,因為謙卑,所以小心謹慎,所以努力學習,所以致力變革,上行下效形成謙卑的企業文化。
市場趨勢流動不已,消費者需求變動不羈,經營者唯有用未來的視野來超越顧客的想像力,順隨價値的波流,動態調整服務體驗,才能創造獨一無二的解決方案。
IATF16949:2016汽車業品質管理系統內部稽核員訓練
上課時間 2026/09/23 ~ 2026/09/24
固定式起重機操作人員安全衛生在職教育訓練 - 回訓 - 日間班
上課時間 2026/03/27 ~ 2026/03/27
組織數位推動的知識管理進化 - <領導力>
上課時間 2026/06/26 ~ 2026/06/26
營造業職業安全衛生業務主管在職教育訓練班 - 【台南日間班】 - 請上傳原始證書 - 待課程確定後再行繳費
上課時間 2026/12/19 ~ 2026/12/19
使用ChatGPT 提升Excel 資料處理與分析能力 - AIGC 賦能職場工作術 - 請攜帶NB上課 - 達開班標準
上課時間 2026/04/17 ~ 2026/04/17
荷重在一公噸以上之堆高機操作人員安全衛生在職教育訓練 - 下午班PM14:00-17:00 - 講師:張清華
上課時間 2026/03/30 ~ 2026/03/30
零程式基礎的AI數據分析入門:從資料準備到視覺化一次學會
上課時間 2026/10/26 ~ 2026/11/02
研發管理策略:建構高效新產品開發體系
上課時間 2026/04/22 ~ 2026/04/22
物料管理實務
上課時間 2026/11/27 ~ 2026/11/27
餐飲業5S+提升企業經營績效
上課時間 2026/08/03 ~ 2026/08/10