中國十二五規劃探討
- 撰文者:
- 2013/10/25 瀏覽數:6821
壹、由「五年計畫」到「五年規劃」
中國從1953年開始制定五年計畫,它先後經歷五個不同階段和轉型:大推動計劃期(1953-1957年);半統制計畫期(1958-1980年);混合型計畫期(1981-1995年);指導規劃期(1996-2005年);戰略規劃期(2006-2010年)。從經濟指令計劃轉型為發展戰略規劃,由經濟計畫轉向全面發展規劃,由微觀干預轉向宏觀調控,由經濟指標為主轉向公共服務指標為主。五年計畫決策機制的制度建設經歷一個曲折的歷史過程:從「一五」的制度化集體決策到「二五」至「五五」的非制度化少數人決策,不斷的民主化、科學化、制度化。
五年規劃的編制過程本身就是「制度化、規範化、程式化」和決策「科學性、民主性」的過程。從制度形式上看,是一個「民主、集中;再民主、再集中」的過程。從各方達意見上看,是一個「發散、收斂;再發散、再收斂」的過程。從各方參與角度看,是一個「參與、共識;再參與、再共識」。從形成綱要文本來看,是一個「討論、修改;再討論、再修改」的過程。通過多次反覆的民主集中過程,使得五年規劃既反應了國家戰略意圖,又充分表達人民群眾的利益訴求,既反映中央的戰略決策,也充分體現地方的個性發展需求。
貳、有關「十二五規劃」
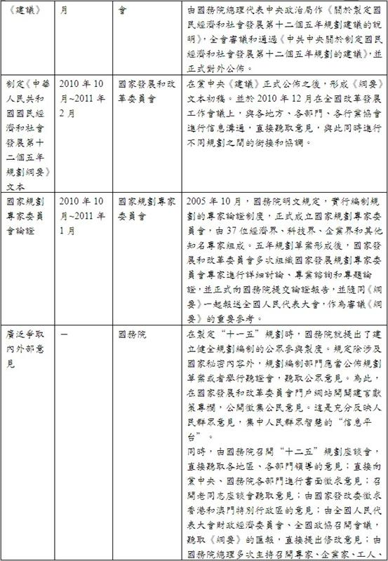
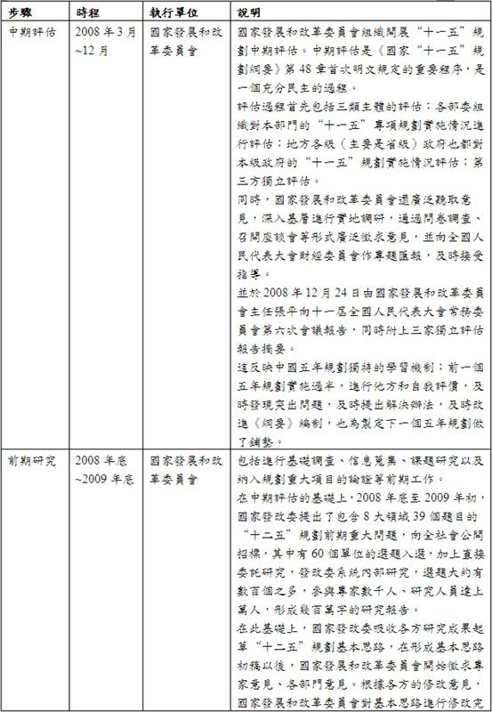
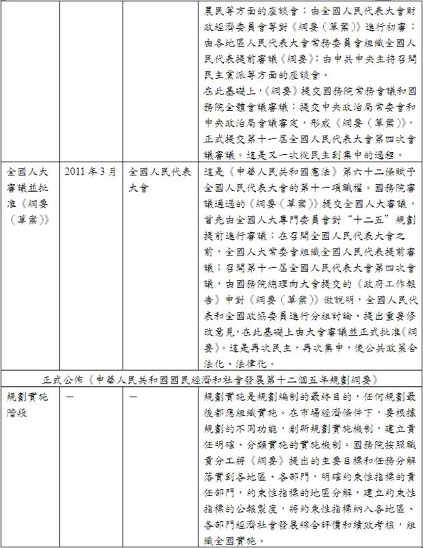
一、 「十二五規劃」制定流程
中國每隔五年會提出一個五年國民經濟和社會發展計劃,十二五規劃,是中國自1953年開始,第十二個五年計劃,成為2011-2015年中國發展的指導原則。
中國十二五規劃編制過程是一個公共政策決策過程,它反映在中國特有政治體系內所發生的一系列政治行為或過程,不同的機構和參與者間的相互作用過程,也是一個逐步形成政治共識、政策共識以及社會共識,最後成為一個經過法律程式的正式的五年規劃綱要。制定五年規劃是中國政府最重要的公共政策過程,也是實行民主集中制實踐的最好案例。
.jpg)
.jpg)
.jpg)
.jpg)
二、「十二五規劃」預期目標
早在2006年啟動的十一五規劃中,大陸已採行所謂的「以內需取代外需、以消費取代投資」拉動經濟成長的政策,但因降低對國際貿易的依賴不易、內需市場的消費力又未形成,使投資與進出口占大陸經濟成長的比重仍然居高不下。為此,大陸當局在十二五規劃中,提出穩增長、調結構、促消費的三大主軸,清楚宣示未來五年經濟發展的轉型特色及施政方向。
在「穩增長」方面,十二五規劃把經濟成長率的目標訂在7%,低於多數學者預期;這有一個很重要的意義,即大陸希望把經濟成長略為調降,以換取較低的通貨膨脹率。此一作法若能長期化,有利於所得分配的改善,因為較高的通貨膨脹率對企業主較有利,對受薪階級則較不利。
至於「調結構」,一方面要協助企業進行產業升級,包括發展七大戰略性產業等,另一方面則要把服務業占GDP的比重由42%提高到46%。由於大陸製造業的成長仍然相當快,想要提高服務業占GDP比重,代表未來五年大陸服務業的成長速度必須超過製造業很多,而這是一個相當不容易達成的目標。
第三主軸的「促消費」,十二五規劃先是把城鎮與鄉村人民的平均所得成長率訂為7%,與經濟成長率一致,表示在經濟成長的同時,人民也獲得相對的經濟利益,其不僅是改善收入,對「促消費」亦有積極意義;因為,當經濟成長利益大部分由企業主享有、一般民眾所得成長較慢時,社會的消費力自然不容易顯現出來。
十二五規劃還有一項重要目標,對提高大陸人民消費成長有很大作用,那就是「健全基本公共服務體系」,也就是台灣所謂的「健全社會安全體系」。這包括把城鎮參加基本養老保險人數提高到3.57億人、讓城鄉基本醫療保險參保率提高3%,以及提供3,600萬套保障性住房等。大陸現今的儲蓄率會超過GDP四成,主因之一即是目前的社會安全體系不健全,人們因擔心未來的保險、醫療與住房等支出不確定而積極儲蓄。因此,大陸當局在十二五規劃中,要大幅改善這些能提供民眾更多保障的社會安全支出,從根本降低民眾儲蓄的誘因,進而增加消費。
中國大陸於2010年10月召開第17屆五中全會,討論並審議「十二五」規劃編製,而「十二五」規劃意即「第十二個五年規劃」,從2011年到2015年實行,期間以大力培育及發展戰性新興產業為重點之一,加快經濟結構調整與促進產業轉型,「十二五」期間,科研投入規模超過4兆元人民幣,預期10年後,新興產業產值佔GDP比重,由1%增加為15%,產值達10兆元人民幣。其中,於3年新能源業產值可達4,000億元人民幣,2015年環保產業產值可達2兆元人民幣,未來6年數位電視及服務累計可帶動近2兆元人民幣。
此外,「十二五規劃」為中國的首部綠色發展規劃,成為21世紀上半葉中國綠色現代化的歷史起點,也是中國參與世界綠色革命的行動方案規劃。綠色指標的比重大幅度上升,資源環境指標「十一五」為7個,占27.2%;「十二五」為8個,占33.3%。如果以實際指標數來看,「十二五」資源環境指標達12個,占了42.9%。另外,還有1個提高服務比重,以及4個教育科技指標,這些指標都間接促進了綠色發展,綠色發展的直接指標和間接指標達到了17個,占60.7%。並明確綠色發展的激勵約束機制,首次將深化資源型產品價格和環保收費改革(第四十九章)作為五年規劃改革攻堅的方向。要求強化節能減排目標責任考核,合理控制能源消費總量,把綠色發展貫穿經濟活動的各個環節。
三、「十二五規劃」現況
2011年為中國進入「十二五規劃」的開局年,正是承襲先局、開啟新局的關鍵時刻。截至2011年12月顯示,2011年中國的總體經濟表現也反映出承先啟後的態勢-由2010年的較快速成長,延續至2011年上半年的穩定成長,並在2011年下半年逐步轉入中速成長;此即意味著中國大陸的經濟成長階段進入轉換期。其次,「十二五規劃」指導方針使中國大陸重點外貿政策「穩出口、擴進口、減順差」逐步落實。2012年為「十二五規劃」第2年,中國大陸公佈《服務貿易發展「十二五」規劃綱要》在「保增長、擴內需、調結構」政策推波助瀾下,ECFA服務貿易將大幅吸引更多台資企業前往中國大陸淘金。
參、借鏡「十二五規劃」
由於台灣小型開放經濟體的特性,產業缺乏內需市場的支應,以前結合大陸廉價生產要素,使得兩岸體系的一環,並以外需帶動兩岸經濟成長。如今中國在經濟結構調整之際,運用「十二五規劃」,積極擴展內需市場,進行產業轉型升級機會。若兩岸皆能積極運用雙方現提之產業推動政策,再輔以兩岸經濟協議(ECFA)建立之兩岸制度化協商方式積極合作,如此應對於雙方而言,為一互利雙贏局面。
再者,檢視我國政府近年之「產業結構優化」政策,與中國大陸於本階段之「十二五規劃」之優化投資結構調整產業結構近似。期以工業結構的優化,作為轉型升級提高產業核心競爭力之不二法則,並在「十二五規劃」中以培育發展戰略性新興產業為發展重點,並於發展戰略性新興產業同時,考量該產業對於GDP之貢獻程度,帶動國家發展與產業發展之一致性。即推動產業發展的同時,亦必須確認符合現行產業發展趨勢,亦可地方政府並進而深入企業皆能於共同方向著力,如此才可使政策及產業提升同步,且更具方向性。
肆、資料來源
1. 胡鞍鋼、鄢一龍(2010),紅色中國綠色錢潮:十二五規劃的大翻轉,天下雜誌。
2. 台灣黃金十年與中國十二五規劃,www.npf.org.tw/post/2/9276
3. 大陸「十二五規劃」與兩岸經貿合作契機,http://www.npf.org.tw/post/2/9931
4. 2012中國大陸經濟評析(2011/12/7),http://www.tami.org.tw/sp1/market/market_1001220-1.pdf
5. 十二五規劃譜寫新「中國故事」【經濟日報╱社論】 2011.03.24http://edushare.sclub.com.tw/viewthread.php?tid=4200
強化個人溝通力,提升工作效能
上課時間 2026/04/16 ~ 2026/04/16
色彩行銷學-色彩行銷故事力
上課時間 2026/11/09 ~ 2026/11/09
AI撰寫ISO文件教學方案講師班 - 第二梯
上課時間 2026/07/06 ~ 2026/07/06
ISO 14064-2:2019 溫室氣體減量抵換專案主導審查員訓練 - 南科班 - (實體+遠距同步)
上課時間 2026/07/15 ~ 2026/07/17
從繁瑣到自動化-生成式AI在行政自動化的應用
上課時間 2026/10/14 ~ 2026/10/14
VDA 6.3:2023製程稽核人員訓練 - 即將開班
上課時間 2026/07/01 ~ 2026/07/02
生管.採購與倉管作業整合技巧研習班
上課時間 2026/06/09 ~ 2026/06/09
職業安全衛生管理員安全衛生教育訓練班(夜間班) - 週一至週五夜間班週三停課 - 114年及格率26.67%高於全國平均13% - 報考115年技術士 - 5/
上課時間 2026/04/07 ~ 2026/06/08
工廠精實管理實務
上課時間 2026/09/04 ~ 2026/09/04
採購履約管理與爭議解決實務
上課時間 2026/12/04 ~ 2026/12/04