ISO 14001與OHSAS 18001之系統整合稽核規劃
- 撰文者:
- 2013/12/03 瀏覽數:17258
未來企業在國際貿易中,除必須配合ISO 9001品質管理系統之要求外,對於1996年公佈之ISO 14001環境管理系統,以及1999年公布之OHSAS 18001職安衛管理系統的建制與認證的取得,勢將成為二十一世紀業界爭取國際市場與永續發展的新競爭力。
然而,對於許多的企業而言,接踵而來的國際認證標準,勢必對企業內部增加管理上的困擾,因此若能加以整合,建立適合的架構模式,不但可以簡化作業流程、節省人力資源,同時對於企業效率與企業形象都能獲得顯著的績效。
因此環境管理系統(ISO 14001)之管理對象是因生產活動造成之環境衝擊與其污染預防措施;而職業安全衛生,管理系統(OHSAS 18001)之管理對象,則是從危害因子所鑑別、評估及控制的風險,強調的是風險管理。
二者之管理對象雖然不同,但對企業界而言,組織的「環保」與「安全衛生」往往是一體兩面,若能將兩者分開討論或單獨評估,往往易失偏頗,亦會有見樹不見林之迷思。
首先從二者之整合稽核需求、差異與困難面,說明環安衛之整合稽核之考量要項。企業內因環保或安全衛生問題所造成的衝擊,往往是互相伴隨。例如,濃硫酸槽車的卸料作業,若發生洩漏,不但將立即危害現場同仁之安全與健康,亦可能造成土壤或水污染。
因此,企業在導入ISO 14001後,經常會考量如何有效整合安全衛生管理面向之議題。而無論其是否已建制OHSAS 18001等安衛管理制度,在進行ISO 14001環境管理稽核時,都可以ISO 14001稽核為基礎,發展環安衛管理系統整合稽核。
ISO 14001與OHSAS 18001之環安衛管理系統整合稽核規劃之可行性,在系統整合學理上,答案是非常肯定的。但對高度風險且製程複雜的產業,如半導體業、光電業等而言,若要進行環安衛管理系統整合之內部稽核,其實際之執行成效,則可能需要仔細評估。
因為環安衛整合稽核執行績效良好與否,其重要關鍵點乃在於內部稽核人員,在研擬組織內部稽核計畫時,如遭遇下列問題,即需要完整的稽核團隊來解決。
- 組織及權責
就半導體高科技公司而言,其環境與安衛部門的分工相當仔細,其專責人員與相關標準程序也不相同,故在稽核時即不易通盤了解兩部門之所有相關程序。
- 法規領域
由於環境與安衛管理工作之執行須受法令規範,而其相關法規又極為繁多,故稽核員很難面面俱到。
- 系統面差異
ISO 14001與OHSAS 18001之管理邏輯雖一致,但在稽核作業所面對的挑戰卻大不相同。若討論各系統之稽核差異,則可發現,稽核員面對的將是兩個完全不同領域的專業挑戰。(如下表1內容說明)
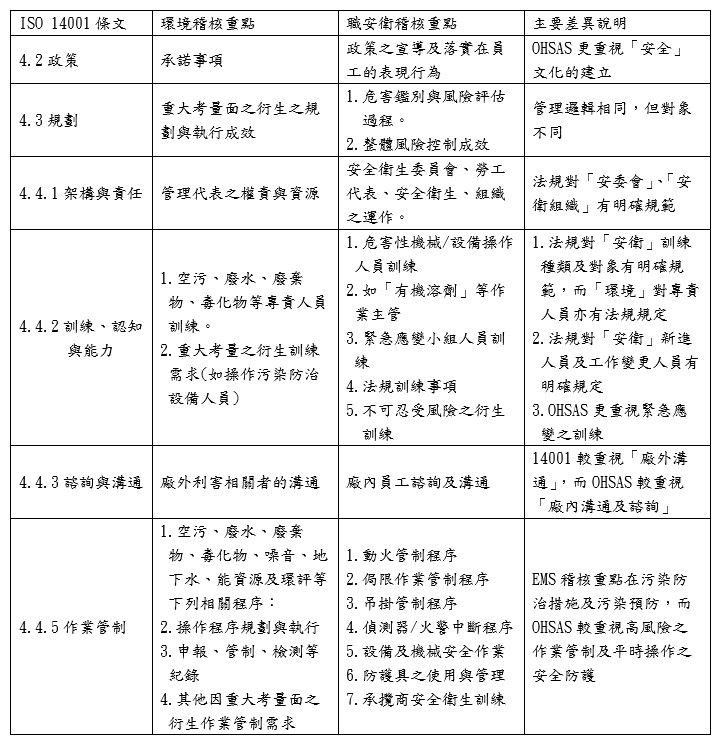
【表1】「環境」與「安衛」管理系統之稽核重點與主要差異對照表


備註: 本表所謂環境稽核重點/職安衛稽核重點乃針對二者系統差異做比較說明,並不包含條文要求各項重點,而實際稽核要項則需視各組織特性而定。
- 管制對象
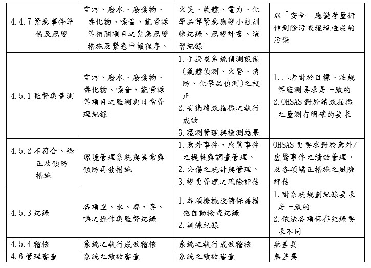
稽核計畫通常會以部門為基礎,依其負責的作業領域為稽核標的。因為在稽核各設施/設備時,其安衛與環境問題都是並存(如下表2內容說明)。稽核員在稽核時,要完整考量環安衛的衝擊及風險的確不易。
【表2 】「環境」與「安衛」管理系統之設施面稽核重點與主要差異對照表

- 系統運作熟悉度
因兩者建制時間之落差,或因內稽人員未全程參與建制過程,故內稽人員在有限的時間內,實在很難快速且有效地掌控其環安衛系統。
ISO 14001與OHSAS 18001整合稽核規劃原則,如何在系統整合完成後,仍能持續運作提升績效,則需保持有效能的內部稽核機制。
茲針對環安衛系統整合之稽核計畫,建議規劃原則如下:
- 依組織規模展開2~3年的稽核計畫,並依系統發展需求,訂定每年的稽核重點。
- 在整體系統架構稽核時,可充分利用第三者稽核專長,並在每次稽核計畫擬定前,充分溝通上述之稽核重點。
- 內部稽核員之遴選,應有一定程序,並嚴格要求。在稽核員未能有效掌控整體環安衛風險前,稽核計畫可由環境及職安衛背景之人員共同組成稽核小組。
- 應善用現場人員擔任稽核員。若係考量法規及系統之熟悉度,則可配合稽核標的屬性,搭配適合之環安衛人員。例如稽核廢水場,可搭配環保人員。
- 依據稽核標的來研擬查核表、稽核指引等詳細且完整的稽核依據,是掌握稽核品質最重要的利器,亦可強化並提醒稽核員稽核重點。
總而言之在ISO 14001基礎上發展環安衛系統整合稽核,不一定需要建制OHSAS 18001或其他安衛系統,僅需要在ISO 14001稽核計畫中增加安衛範圍,並進行環安衛系統整合稽核。此種整合稽核之發展,不僅可減低各系統維護之人力、物力,達到資源共享與經驗分享之目的,並可縮短學習時間。
生產力再造卓越經營服務團
以總和生產力為核心理念,輔以精實生產手法,協助企業從自我診斷、規劃發展藍圖到實踐智慧生產,運用IOT、MES+等技術與系統,建構科技化智慧經營與生產管理體系,使生產營運最適化、價值最大化,提升企業競爭力。
品管及營造業工地主任聯合網站
想了解更多品管及營造業工地主任課程資訊嗎?財團法人中國生產力中心於台北、桃園、台中、雲林、台南、高雄均有開辦,
歡迎點擊下方按鈕或來電0800-022-088洽詢,立即掌握第一手職業安全衛生證照資訊!!!
猜你喜歡
品質稽核係公司針對品質制度的落實性做檢查,檢視工地施工人員落實品質管理作業程序及執行程度,以圖判定工地是否確實依品質制度及計畫進行自主品管。藉由內部稽核之實施,判定其品質管理系統是否與組織所規劃一致?是否依照書面程序之規定進行有效的實施及維持,並將稽核結果提報管理審查會議,做為各有關部門改善及矯正預防之依據。
台灣的服務業已成為經濟成長的主流之一,競爭已經白熱化。想要在此競爭環境中展露頭角,吸引顧客並能安心的購物,經營者一定要不斷的提醒自己,並重複的檢視每一細節,才能保有一致的管理與服務品質,也才能保有讓企業持續發展的動能,隨時維繫賣場所要提供予顧客的那一份細膩的服務。就讓我們從重視每一個管理細節開始,讓顧客能在賣場中安心地購物沒有顧慮,進而營造出具有特色品牌的魅力門市。
數位學習是學習的新趨勢,尤其是在疫情不定性之下,可因應廠商及學員的需求學習以利工作運用;視訊課程對於處於較偏遠地區的工作者,其實是一個便利的學習方式,可節省交通往返時間,更可以參加當地無法開辦成功的課程。
工廠物流管理技巧實務研習班 - 南科班 - 第一梯
上課時間 2026/06/10 ~ 2026/06/10
ESG人力資源之整合與應用實務 - 遠距教學 - 第二梯
上課時間 2026/09/11 ~ 2026/09/11
高空工作車操作人員 - 課程費用優惠中 - 平日日間班
上課時間 2026/06/02 ~ 2026/06/05
【Ai競爭力系列一】掌握AI提問技巧-打造你的職場影響力 - {本課程需要準備筆電} - <達開課門檻>
上課時間 2026/03/27 ~ 2026/03/27
營業稅申報實務及常見錯誤解析
上課時間 2026/09/16 ~ 2026/09/16
荷重在一公噸以上之堆高機操作人員安全衛生教育訓練班 - (不含檢定費1820元日間班 - 課程費用優惠中 - 上課學員送檢定報名表 - 勿先繳款請等候通知
上課時間 2026/12/14 ~ 2026/12/17
政府採購法應用實務班 - 第二梯
上課時間 2026/11/11 ~ 2026/11/12
企業年度採購計畫製作與執行
上課時間 2026/09/17 ~ 2026/09/17
現場管理效能提升與改善實務研習班
上課時間 2026/04/02 ~ 2026/04/02
製造現場幹部技能培訓 - 南科班 - 第三梯
上課時間 2026/12/22 ~ 2026/12/22