事業單位如何設置勞工安全衛生人員
- 撰文者:
- 2013/12/23 瀏覽數:49122
保障勞工工作安全向來是國家政策及政府重大之施政目標,何明信、劉玉明(2002)分析高雄市81至90年重大職業災害案件,高齡工作罹災者佔重大職災發生案件總傷亡人數之22%,新進人員則佔了57%,而其中未接受職業安全衛生教育訓練是肇災因素之一。
勞委會(2012)指出100年度工作場所發生職業災害,死亡率以營造業居各行業之冠,罹災者中未曾接受安全衛生教育訓練比例高達71%,呼籲事業單位重視職業災害預防,並應從落實安全衛生管理及做好職業安全衛生教育訓練工作著手。由上可知落實職業安全衛生教育訓練是重大職災發生關鍵因素之ㄧ,不因科技進步的今日而有所改變。
臺灣企業大都為中小型經營的型態,在從事勞安衛教育訓練經驗發現事業單位日趨重視勞工安全的保障,但常不明瞭如何設置勞工安全衛生組織及人員。而勞工安全衛生人員在事業單位中扮演主管、督導、擬訂、規劃及推動安全衛生管理事項的角色,同時也是落實職業安全衛生教育訓練之關鍵人物。因此事業單位為保障勞工安全,降低職災發生率,明瞭勞工安全衛生人員的設置就顯得相當重要。
一、勞工安全衛生人員設置規定
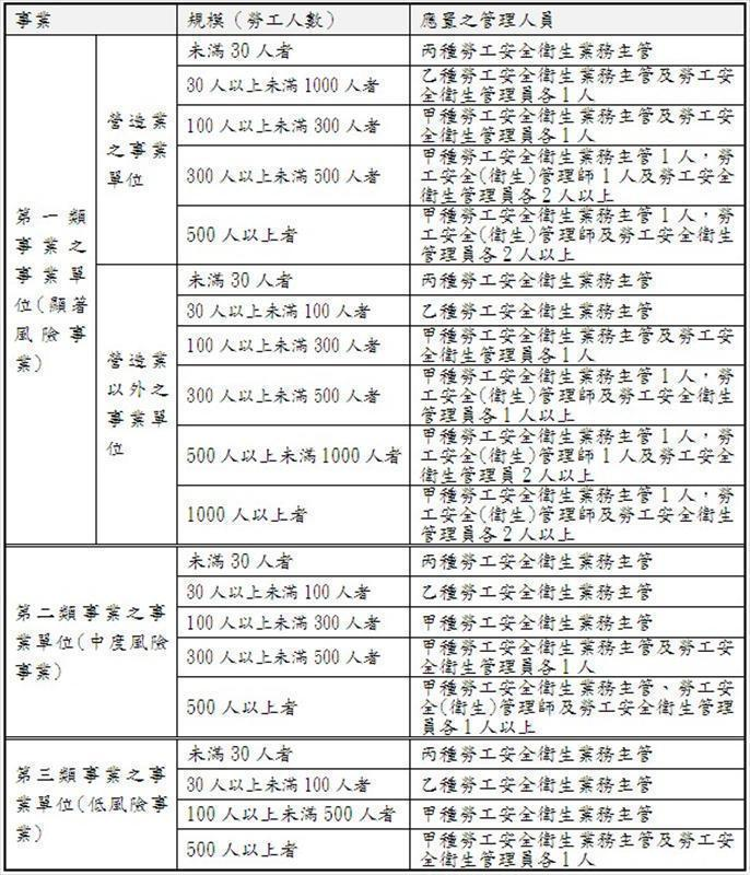
事業單位是僱用勞工從事工作之機構,依勞工安全衛生法第4條規定適用的行業計有15類,其雇主應依其事業之規模、性質,設置安全衛生組織、人員。所謂事業之規模及性質,係依危害風險之不同區分為:第一類事業,具顯著風險者;第二類事業,具中度風險者;第三類事業,具低度風險者,此在勞工安全衛生組織管理及自動檢查辦法第2條定有明文(詳見表一)。因此事業單位設置安全衛生人員時,應先確認所屬事業性質,再依其規模來設置。
另營造業重大職災發生率為各行業之冠,除依上述規定外,又特別規定營造業之事業單位對於橋樑、道路、隧道或輸配電等距離較長之工程,應每10公里內增置丙種勞工安全衛生業務主管1人。
【表一】 各類事業之事業單位設置勞工安全衛生人員表
.jpg)
二、事業單位規模之計算
事業單位應依其規模、性質設置勞工安全衛生人員,而事業規模是如何計算?所謂規模指勞工人數規模之計算,係包含原事業單位、承攬人、再承攬人分別所僱用之勞工於同一期間、同一工作場所作業時之總人數。若事業分散於不同地區者,勞工人數之計算,以各該地區事業單位作業勞工之總人數為準。再者事業設有總機構者,其勞工人數之計算,包含所屬各地區事業單位作業勞工之人數。
所以事業單位依規定設置勞工安全衛生人員時,除了各該地區事業單位須設管理單位及管理人員外,另總機構或其地區事業單位也須設置綜理全事業之勞工安全衛生事務之管理單位及置管理人員,其相關規定可參考勞工安全衛生組織管理及自動檢查辦法第6條規定辦理。
三、勞工安全衛生人員之資格
事業單位依其規模、性質不同設置勞工安全衛生人員,所謂勞工安全衛生人員係指:勞工安全/衛生管理師、勞工安全衛生管理員、甲種/乙種/丙種勞工安全衛生業務主管。但營造業之事業單位,其勞工安全衛生業務主管應改由受營造業勞工安全衛生業務主管(甲種、乙種、丙種)教育訓練者選任之。關於勞工安全衛生人員之資格如下,可供事業單位作為聘用時之參考:
1.勞工安全/衛生管理師資格
- 高等考試工業安全/工業衛生類科錄取或具有工業安全/工礦衛生技師資格者。
- 領有勞工安全/衛生管理甲級技術士證照者。
- 曾任勞動檢查員,具有勞工安全/衛生檢查工作經驗滿三年以上者。
- 修畢工業安全/工業衛生相關科目18學分以上,並具有國內外大專以上校院工業安全/衛生相關類科碩士以上學位者(中華民國101年7月1日起不再適用)。
2.勞工安全衛生管理員資格
- 具有勞工安全管理師或勞工衛生管理師資格者。
- 領有勞工安全衛生管理乙級技術士證照者。
- 曾任勞動檢查員,具有勞動檢查工作經驗滿二年以上者。
- 修畢工業安全衛生相關科目18 學分以上,並具有國內外大專以上校院工業安全衛生相關科系畢業者(103年7月1日起不再適用)。
- 普通考試工業安全類科錄取者。
3.勞工安全衛生業務主管資格
- 具有勞工安全/衛生管理師、勞工安全衛生管理員資格者。
- 經勞工安全/衛生管理師、勞工安全衛生管理員訓練,領有結業證書者。
- 勞工安全衛生業務主管依行業別區分為營造業、一般業(非營造業),應完成法定安全衛生教育訓練時數,並通過測驗取得結業證書。
四、勞工安全衛生人員資格取得
由前述可知勞工安全衛生人員資格管道是多元性的,然實務上事業單位招募勞工安全衛生人員時,優先考慮錄用安全衛生相關科系畢業,且具有相關勞工安全衛生甲、乙級證照之人員(蘇德勝、簡逞瑩,2004)。因此職業安全衛生教育訓練機制仍是事業單位所重視,同時也是非安全衛生科系畢業之從業人員取得資格之主要管道。關於經由勞安訓練機制取得勞工安全衛生人員資格方式如下說明:
1.勞工安全/衛生管理師資格取得
勞工安全/衛生管理師須參加勞委會甲級技術士技能檢定合格者方具資格,關於參加甲級技術士技能檢定的資格如下:
- 國內外大專校院工業安全/衛生專門類科系所畢業或同等學力者(限工業安全與衛生、職業安全與衛生) 。
- 國內外大專校院畢業或同等學力,修畢工業安全/衛生相關科目18學分以上者。
- 具有勞工安全衛生管理乙級技術士資格,完成勞工安全/衛生管理師安全衛生教育訓練取得結業證書,並具有現場經驗5年以上者。
- 具高等考試或相當高等考試之特種考試考試及格,完成勞工安全/衛生管理師安全衛生教育訓練取得結業證書並具現場經驗1年以上者。
- 民國81年6月29日前經中央主管機關指定之訓練結業(勞工安全衛生管理員) 後,具有現場經驗15 年以上。
2.勞工安全衛生管理員資格取得
勞工安全衛生管理員須參加勞委會乙級技術士技能檢定合格者方具資格,關於參加乙級技術士技能檢定的資格如下:
- 國內外大專校院工業安全衛生專門類科畢業或同等學力者(限工業安全與衛生、職業安全與衛生) 。
- 國內外大專校院肄業修畢工業安全、工業衛生相關科目9學分以上者。
- 具高級中學、高級職業學校以上畢業或同等學力,完成勞工安全衛生管理員訓練結業,並具現場經驗1年以上者。
3.勞工安全衛生業務主管資格取得
勞工安全衛生業務主管因區分為營造業及一般業(非營造業),須完成指定安全衛生教育訓練時數後並取得結業證書方具資格。有關勞工安全衛生業務主管資格取如下:
- 具有勞工安全/衛生管理師、勞工安全衛生管理員資格者。
- 經勞工安全/衛生管理師、勞工安全衛生管理員訓練合格領有結業證書者。
勞工安全衛生業務主管區分為營造業、一般業(非營造業),有關這兩類業務主管受訓時數如下:營造業之甲種(42小時)、乙種(35小時)、丙種(26小時)勞工安全衛生業務主管及一般業(非營造業)之甲種(42小時)、乙種(35小時)、丙種(21小時)勞工安全衛生業務主管。在上述受訓期間請假時數未超過3小時且通過結業測驗取得結業證書即具資格,但須注意其測驗方式。
勞委會為提升勞工安全衛生相關訓練品質,正逐步推動職業安全衛生教育訓練的「訓、考分離」制度,自102年1月1日「甲種勞工安全衛生業務主管」及「營造業甲種勞工安全衛生業務主管」於完成規定訓練時數後,需再報名參加結訓電腦化測驗方式辦理,此制度特色為「統一命題」、「電腦測驗」及「即時取得證書」(勞委會,2013)。至於乙種、丙種勞工安全衛生業務主管於完成規定受訓時數後,其結業測驗由訓練單位以紙筆測驗方式自行辦。
五、結論
事業單位規模不同須設不同類別之勞工安全衛生業務主管,然事業規模可能擴展,因此建議欲設置安全衛生業務主管者可直接派訓甲種安衛業務主管並取得結業證書後,亦可直接擔任乙種、丙種安衛業務主管。若取得丙種安衛業務主管資格後,欲再取得乙種或甲種業務主管,則須另行參加該類訓練。
具有勞工安全/衛生管理師、勞工安全衛生管理員資格或經勞工安全/衛生管理師、勞 工安全衛生管理員訓練合格領有結業證書者,得免接勞工安全衛生業務主管安全衛生教育訓練。故建議有意投入勞工安全衛生管理工作者,可規劃直接參加勞工安全衛生管理員訓練取得結業證書,此結業證書不僅是勞工安全衛生管理員技能檢定應考資格之一,同時亦可視為勞工安全衛生業務主管,一舉兩得。然自民國98年1月8日起,擔任營造業甲種、乙種及丙種勞工安全衛生業務主管,應另受營造業勞工安全衛生業務主管之安全衛生教育訓練。故有意投入營造業勞工安全衛生工作者須特別留意,不適用前述規定。
【參考文獻】
- 何明信、劉玉明(2002),歷年高雄市重大職業災害資料分析與探討,工業安全衛生月刊,161期:54-68。
- 勞委會(2012),職業災害預防應從落實安全衛生管理及做好教育訓練工作著手。
- 勞委會(2013),職業安全衛生教育訓練管理類結訓電腦化測驗上路,首批應試者合格 率高達80%。
- 勞工安全衛生相關法規查詢。
- 蘇德勝、簡逞瑩(2004),我國勞工安全衛生人員對推動安全衛生管理成效之調查研究,勞工安全衛生研究季刊,11卷4期:258-299。
職業安全衛生訓練網
想了解更多職業安全衛生課程資訊嗎?財團法人中國生產力中心於台北、桃園、台中、雲林、台南、高雄均有開辦,
歡迎點擊下方按鈕或來電0800-022-088洽詢,立即掌握第一手職業安全衛生證照資訊!!!
鋼構組配作業主管安全衛生教育訓練班 - 【台南日間班】 - 雙人以上優惠價~ - 考試:9/2起~
上課時間 2026/07/20 ~ 2026/07/22
MicroPython在物聯網的基礎應用
上課時間 2026/09/08 ~ 2026/10/08
SPC統計製程管制 - 📊用數據看見異常!提前預警、降低不良 - 📌 提醒:課程需自備筆電
上課時間 2026/11/09 ~ 2026/11/09
工作流程優化與創新方法
上課時間 2026/05/13 ~ 2026/05/13
問題分析與解決A3工具
上課時間 2026/05/12 ~ 2026/05/12
特定化學物質作業主管在職教育訓練 - 請上傳初訓證書 - 回訓6小時
上課時間 2026/03/27 ~ 2026/03/27
荷重在一公噸以上之堆高機操作人員安全衛生教育訓練 - 台南班(日間) - 課程時間及費用請看下方介紹 - 請收到上課通知再繳費 - 報第二梯即測考試
上課時間 2026/03/31 ~ 2026/04/02
iPAS AI 應用規劃師衝刺班 - 遠距教學 - CCChen 授課
上課時間 2026/10/21 ~ 2026/10/21
用 AI 打造你的內容產能:文案、報告、企劃一站式 - 請自備筆電
上課時間 2026/06/30 ~ 2026/06/30
新產品開發的日程控管方法與實務 - 南科班 - 第一梯
上課時間 2026/04/24 ~ 2026/04/24