善用時間管理 成為職場佼佼者
- 撰文者:
- 2014/07/17 瀏覽數:10828
上帝給每個人都是有24小時的時間,如何妥善運用一天的時間,以兼顧工作、個人及家庭生活,是目前職場上相當重視的顯學。許多職場上的佼佼者,對於自己時間管理皆有一套方法或是準則,這些成功者多半是有明確的目標,並透過紀錄、分析、分類及整合後,找出最適合自己的時間管理模式,並確實執行所擬定的時間管理模式,這些成功者多半認同管理學大師彼德‧杜拉克對於「時間管理」的看法—「時間是世界上最短缺的資源,除非善加管理,否則一事無成。」。
更與彼德‧杜拉克一樣地堅持地認為「時間是超越金錢的」,有別於眾人所云之「時間就是金錢」的看法,更突顯出「時間」與「獲利」的相對關係。通常,成功者的生活絕對不會出現下列情況,他們會將瑣碎時間拼湊起來以完成他們想要達成的事情,所抱持的態度絕對是認真、勤奮、堅持、整潔、和善、愉悅等正面的想法,並有絕對的喧染力量來改變周遭相關人員,讓身邊的每個人都能感受到他的熱情活力。
.png)
除非對於工作的態度就是喜愛偷懶拖延、態度消極、優柔寡斷、貪求過多、扮演角色不清等的浪費時間外,在生活上若真的有前述情形時,表示您邁向成功的時間管理模式,仍有相當大的改進空間,該如何做呢?或許可以透過接下來的五個步驟,讓您與職場上的佼佼者有相同的管理時間思維。
一、您的工作目標是什麼!?
請先找一個安靜能思考的環境,靜下心來思考工作目標到底是什麼?是公司給予的呢?還是自己所設定的?所謂「工作目標」是在工作領域上必須要達成的標的,職場上的佼佼者多是為了達成自己所設定的目標,而非由公司所分派,這個目標或許是金錢、職位等方面,而為了要達到所設定的目標,必須要有明確之短、中、長期的期限,譬如某公司某位員工設定的目標如下:
短期目標-2~3年內要成為公司內的基層管理幹部。
中期目標-5年內要在同產業之相同/不同公司成為中高階管理幹部。
長期目標-15年內要成為是產業內重要專家或顧問。
接下來,就是要掌握住能夠達成目標的關鍵工作項目,並且每天不斷地把它重複顯像於腦海中,強化成功時的印象。再來,要擬定為達成工作目標的年度計畫、月計畫、週計畫,甚至是日計畫工作內容。
二、紀錄工作內容
運用行事曆詳細確實地紀錄實際的工作內容。部分專家建議以「時」為單位來記錄「日」的工作內容,因為「魔鬼存在於細節之中」,所以愈細膩、愈詳實的記錄,愈容易找出可強化之處;另有專家認為應該用「日」為單位,進行「週」的工作紀錄,主要是透過「週」期間較寬放的工作紀錄,讓工作者能夠從大處著手來完成一週內應完成的工作內容,即能達成工作目標。
日本時間管理達人松本幸夫先生,在「星期三搞定一週88%工作:以最少的工作時間獲取更多的個人享樂!」書中,特別建議讀者可採用以「日」為單位的「週」紀錄方式。他的工作概念是一定要先處理最重要、最棘手的工作,處理後即完成了絕大部分的工作,並強調認真、勤奮的上班族按部就班地工作,每周僅需於周三加班即能完成一週的工作內容,並可擬定下週的工作內容。
三、分析工作內容
藉由工作紀錄內容及平日情況內容確認是否有時間浪費的事實,可運用以下檢視表,確認是否有浪費之情事。若該表出現「是」的項目過多時,建議調整職務或進行工作轉換,並於轉換後再進行一次查檢確認,以確認工作時間管理是否有所改進空間。
時間管理查檢表

再來,以工作目標的年度計畫、月計畫、週計畫,甚至是日計畫的工作內容,確認實際的工作紀錄內容是否能夠達成當初所設定的目標。若可以,可繼續精準地執行工作;若不能,則思考如何讓實際的工作能夠順利地達成所設定目標,主要的原因在哪裏?如何改進?改進的關鍵重點?可將要改善要點,運用週末下班前的一點點時間擬定下週工作內容,並於下周實施並持續進行與目標的比對,一點一滴地持續改善,以更精準地達成目標。
四、工作內容分類
接著,依所紀錄的工作內容,考慮是否能將類似工作歸納在一起,或是把能夠於一天/週內完成的類似工作集結於一起,如同分析生產線操作流程,在量測工時後進行工作站區隔,讓每個工作站的操作者,很單純地執行該工作站簡單的工作內容,主要目的就是要讓工作簡單化。
以會計工作為例,其工作內容分類可為收集憑證、進行分錄帳作業、製作傳票、編列報表等工作項目,因此公司可規定需要報支核銷同仁的時間須於每週二前,將所有花費的支出憑證(單據)繳納到會計規定的固定位置,週三到週五則由會計人員進行分錄帳作業,下週一、二進行製作傳票、編列報表等工作內容,下週三前即可讓申請支出費用的同仁領取到支出款項,如此做法可建立公司運作標準規範,另將固定住會計分類的工作時間,讓會計人員於每個時段進行單純的工作,更容易進行管理與稽核,更可讓執行者的思維專注於單一的專業領域,促進工作更具效率化。
五、時間的整合
時間的整合的目的有二,第一是檢視工作細節,以減少多餘工作的浪費,讓工作更具效率化;所謂「多餘工作」是指明明只需要3個動作即能完成的工作,卻做了6~7個動作才完成該項工作,請仔細思考看看是不是能減少一些不必要的動作,以促成有更多的時間來達成更多的工作項目,提升工作效率。
第二是調整工作習慣,挪移並彙整瑣碎時間,增加更多時間來提升工作功效;每個人工作態度、方式皆不相同,有些人喜歡一邊工作一邊聊天;有些人總是在上班時間處理一些無關工作的私事;有些人上班時間不斷地講電話、回覆e-mail,正式工作反而留在下班後進行,前述的現象似乎都是習慣所造成的時間浪費。若能把習慣調整一下,在一時段內專注於單一事項上,應能有效且快速地完成工作項目,妥善達到工作要求之效果。
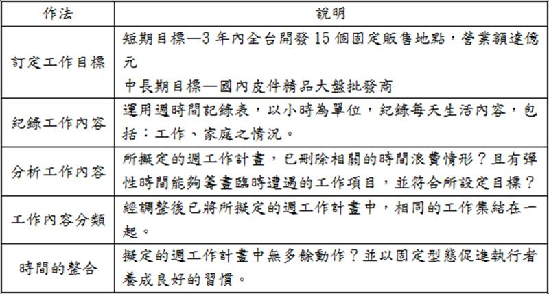
國內有許多職場上佼佼者的時間管理,即是透過明確的目標,並透過紀錄、分析、分類及整合等步驟,有效節省工作時間,兼顧工作與家庭生活。以國內某中小進口國際精品皮件之零售業經營者為案例,依序說明該員如何運用前述原則,有效進行時間管理。

經過分析、分類後,該經營者週一到週五的標準時間分配表如下表,若有特殊事項發生時,則視情況進行調整,但是絕對期望能夠於晚上20:00前回到家裡,享受家人共處時間,最遲也要在晚上10:00前回家,以備次日充足的上班精神。


最後,根據主計總處與勞委會統計資料,2012年全台勞工平均工時達2140.8小時,僅次新加坡2402.4小時、香港2392.0小時,排名全球第3,所代表的意義是台灣人特別勤奮嗎?還是我們國人的工作時間管理的思維需要調整!
跨界思維力 × 領導教練術:打破部門牆,創造跨域績效 - LINE@ID:@274aywrg - 夏承樟老師
上課時間 2026/05/15 ~ 2026/05/15
公共工程品質管理訓練班 - 土建日間班(斗六實體班) - 假日班 - 📣僅接受紙本報名 - 招生中❗❗
上課時間 2026/10/03 ~ 2026/11/29
AI 創新世代導讀實戰營:從看懂趨勢到駕馭商機的轉型指南 - 遠距教學
上課時間 2026/05/12 ~ 2026/05/12
吊升荷重在三公噸以上之固定式起重機(架空型─地面操作)操作人員安全衛生教育訓練 - 課程費用優惠中 - 免費提供術科考前複習乙次 - 夜間班
上課時間 2026/05/14 ~ 2026/05/26
企業高效採購議價策略與談判實務技巧 - 掌握採購議價心法,降低成本💰、提升企業競爭力
上課時間 2026/04/17 ~ 2026/04/17
職業安全衛生管理人員安全衛生在職教育訓練班(公益免費講座)(完訓會發回訓證明) - 日間班 - 具職安員.安全師.衛生師結業證書或甲.乙技術士證照 - 名額有限
上課時間 2026/08/18 ~ 2026/08/19
餐飲數據儀表板-從指標管理到決策優化 - 攜帶電腦
上課時間 2026/04/20 ~ 2026/04/20
ISO9001&IATF16949量測儀器校正管理實務 - 請學員攜帶筆電(NB)
上課時間 2026/09/21 ~ 2026/09/21
行銷社群圖文自動化:從企劃、製圖到影像 - 攜帶電腦
上課時間 2026/09/17 ~ 2026/09/18
第47屆中英文專業逐步口譯師養成班
上課時間 2026/07/04 ~ 2026/08/29