以委外加工為例 從策略到流程與作業方式之展開
- 撰文者:
- 2014/08/22 瀏覽數:42858
前言
在80-90年代是強調全球化的時代,委外管理是很重要的議題,當時策略管理大師幾乎皆強調企業應該要找出自己的核心能力,而且專注在核心能力即可,其餘事務皆應委外給該領域的專家去處理,並且善用國際資源進行全球分工,創造競爭優勢。
現今流程管理已經超越企業內部的流程,而是開始討論跨企業甚至跨產業價值鏈的流程管理,衍生出專門的業務流程委外(BusinessProcessOutsourcing,BPO),目前公司常見的委外作業從較為普遍的保安、環境清潔、伙食。
擴展到一般認知公司內的業務也開始委外例如:市場調查、應收應付帳款、通路、資訊、製造、人力資源和客服中心等,再往外擴展到商業模式和產業價值鏈合作模式與委外所延伸的議題,越來越廣泛,例如:供應鏈管理、協同商務、多角貿易。
甚至還有資訊群眾委外,開始將其服務對象拉進商業模式中如:維基百科、GOOGLE等商業模式出現,已非過去單純工作委託給廠商的模式,客戶與使用者也有可能是我們的委外對象。委外策略若發展細化到了極致,還會延伸內部創業的議題,像是許多跳蚤型個人工作室、專業公司成立。
另外講求「製造業服務化」製造業與服務業界線越來越模糊,製造業未必有工廠,商業模式也有全部製程通通委外的方式例如IC設計產業與IC代工的合作和電子專業代工服務模式(ElectronicManufacturingServices,EMS)的興起。還有像貿易商掌握品牌或通路例如香港利豐為所謂的無煙囪工廠,其核心能力是掌握全球運籌的能力資源有效配置資源,接單後發包給全球供應商。
委外管理從策略到制度形成之各個階段
因委外管理的商業模式繁多,本文就從經營管理層的委外策略決策,到之後承接處理的中階管理層有關流程設計以及內控內稽人員如何進行細部流程設計規劃。
通常決策業務是否委外執行一直到委外相關模式的形成會經過以下幾個階段:
- 工作是否委外的決策
- 價值分析:從客戶價值出發檢討現行的企業價值鏈,找出企業核心競爭力為何,並討論非核心業務委外的可能。
- 評量方式:選擇價值鏈下各個項目的內容進行評估。
- 其他考慮:是否有法令限制或是法令、客戶合約等約束條件存在。
決定那些作業進行委外後,接著討論委外業務流程,因為流程管理是策略實踐的必要手段。
- 委外流程之建立
該階段重點為內部與外部流程串接及其所需資訊的傳遞與回饋系統建立,以便釐清各部門的權責,進一步再往下討論各職務的工作內容。
常見的流程表達方式為
- 工作流程圖:以作業流程為主體的表現方式。
- 泳道式流程圖:依照部門切分區塊,清楚顯示各流程作業在不同部門間串接情況。
下圖為泳道式的一般流程圖表式方法:
.png)
- 委外作業價值鏈各段的工作內容
當完成作業流程後,接著就是更深入去探討各段作業實際工作內容,並討論出相對應的控制點,還有表單、操作規範等資訊。
- 內外流程銜接點:
當組織規模越來越大,則部門分工越來越細密,則跨部門如何溝通就是流程是否有效率的重點。其中表單和作業實施細則之內容應包含作業的控制重點。
- 其中需特別註明例外管理與其他注意事項,特別標註的內容舉例說明如下:
- 景氣不好時與委外廠商的合作關係,是否以滿足自己的產能需求為優先,還是共同分擔。
- 維持良好合作關係,例如是否培養第二供應來源。Costdown不是唯一的評選標準,應要求符合一定的品質水準之上,以及有良好的配合態度(例如:交期、VMI與服務水準等)。
- 或是有相關的法令規範等像是深圳來料加工的委外加工的項目應不包括該廠商的核心工作。
- 其他應注意事項......
- 專案團隊建立與內部人員輔導
流程再造需要成立一專案團隊進行處理,團隊成員主要為採購、品保、財務和資材部門人員,團隊成員的遴選建議找有實際影響力的關鍵人物,且內部人員遭遇變革轉型一定會惶恐、抗拒,若給予適當的溝通並給予教育訓練方式,可舒緩此一狀況,教育訓練會針對供應商管理與評核,廠商委外加工能力的認定、體系規範等。
- 模擬測試、反覆修正
模擬的狀況需確認發生的頻率和嚴重度,如果是一年發生一兩次的偶發,且又不嚴重的情況,不會設成標準作業,會另外走特別專案的方式處理。
案例說明:製造業委外加工作業
以下就以製造業常見的委外加工為例進行說明,當企業的商業模式與策略初成形之後,如何從組織設計、工作流程到作業方式逐步去落實製程委外作業。
案例:某一貿易商長期供應某手機品牌大廠的零組件,但該手機大廠改變合作政策,只與製造商進行業務合作,故該貿易商後續若想爭取繼續合作的機會則必須考慮轉型為製造業,所以提出新的商業模式-製造委外作業。
一、首先決定價值鏈各環節是否委外
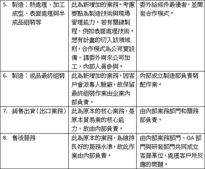
將新增的製造作業流程展開價值鏈,共可拆分為八項作業,決定價值鏈下各項作業是否委外處理。
- 價值鏈分析表:如下內容所示
.png)
.png)
- 評量製程是否委外
除了策略與技術能力的考量外,有關成本效益也常透過自製外購分析比較某產品製程的人工+製費和委外加工費何者最有例。
- 其他考慮
像是外部大環境因素與法規的限制。例如:早些年深圳的海關規定來料加工企業對製程委外處理是有一定規範,除要符合保稅料相關法令規定外,還限制只允許非核心製造業務才能委外處理。
二、委外流程之建立:考量的重點為內外流程的串接點是否順暢。
首先會有一整體流程架構圖內涵如下幾個子流程:1.新產品開發流程、2.委外廠商評選管理、3.詢比議價、4.採購流程、5.現場領料流程、6.採購變更流程、7.完工入庫流程、8.不良品處理、9.委外倉庫盤點。
以下將各流程中須特別注意的細節列示如下:
- 新產品開發流程
此流程為客戶提供新產品設計後內部研發部門,將產品設計圖轉化為各零組件的的加工圖、裝配圖等,此流程可能與供應商協同設計開發。
- 領料流程通知
委外廠商原材料的取得方式有下列三種:
- 按照委外加工數量,請倉庫備貨並請委外廠商來拿取,依照委外加工之工單用量,用多少發多少,通常會超發數量,作為不良備品。
- 規劃一委外倉由委外廠商管理,預先調撥一定數量的原料給廠商,委外廠商接單後評估用料是否足夠,若是不足則會再申請調撥,後續該張委外工單原料須從該委外倉中進行扣帳,管理方式多用安全存量撥補。
- 連工帶料模式:請廠商代採買原料,付給的費用,加工費和材料費要區分清楚,未來才能精準的進行成本分析。
- 採購變更流程
此作業要跟委外廠商確認狀況後,再跟客戶討論處理方式:
- 採購變更須確認廠商的工作進度,已完成的成品需確認是否進行重工作業,還是可以先交貨給客戶,退料後續未加工的數量再進行變更。
- 正在進行中的工單如果要結單,則要確認已經退料完成,否則會有在製金額掛在帳上。
- 不良品處理
入庫立帳後才發現不良的處理流程(以下三-2-Ⅳ.進行說明)。
- 委外倉庫盤點
年中與年終盤點與期間不定期抽盤(循環盤點)的辦法,平時如不方便親自前往可能採用函證方式。
三、委外作業價值鏈各段內容
- 內外流程銜接點
銜接點就是各部門間資訊串接,可由流程圖討論得到,需要進行資訊傳遞並對內容進行確認。
- 設計需求確認:客戶、合作廠商與產品開發和品保人員。
- 樣品規格、合格產品確認:廠商提供樣品,請我方RD和品保人員以及客戶進行確認。
- 採購單、領料單發出:廠商確認金額、數量、交期與相關注意事項。
- 完工入庫:倉管確認數量、品保確認品質、如是半成品物控通知現場領料、委外單位會同財會單位進行帳務處理。
- 不良品處理:提出問題單位(如業務或製造單位)、品保、委外單位聯繫廠商討論後續處理方式。
- 控管方式
以下將本案例所使用的委外控制方式與面臨的問題提出討論
- 廠商管理:定期評核,一般評核內容分為兩種
- 量化指標:價格、品質、交期等。
- 質化指標:設計能力、配合度(服務態度)、檢驗相關文件、供應鏈資訊回饋、參與節慶活動等。
- 合約簽訂、價格費用、獎金議定:例如實際成本加廠商利潤、固定收費、績效獎金、節省成本部分進行分享、重大成果一次給付等,重點在於報酬與風險要公平承擔。
- 庫存:同上二-v.管理方式,管理的重點為盡量做到料帳合一(委外倉可能有時間差因素造成的庫存量不精準)。
- 不良品與委外重工
若檢驗採用抽樣方式處理,依抽樣政策處理,進行允收與拒收處理,通常檢驗到的不良品數量,還在允收數量內,會整批通過檢驗,但該不良品在入庫時則要另外紀錄在不良品倉庫。
常見的問題是收貨後未確實檢驗就直接辦入庫作業並立應付,結果後續使用時才發現不良,故就直接叫廠商拿回去全檢,但取走時沒有任何紀錄,導致當廠商後續補送回時以為是新的貨品,造成重複付款的情況發生,就會採用退貨時就直接做折讓處理,後續入庫採新採購單入庫或是某些ERP軟體提供原採購單入庫之功能。
當委外驗收不通過時會進行驗退作業,發供應商進行委外重工作業,該作業如要使用超出標準發料量的數量則採用銷售賣出原材料處理。
若遇到多站委外給多供應商處理,原則上後段製程供應商應負責前段供應商的品質稽核,但若遇到跨製程才能確認品質的問題,則要另外討論處理方式。
例如三段製程「第一段:金屬切削加工→第二段:金屬表面處理→第三段:裝配作業」,可能要等到裝配作業才能知道切削加工的尺寸是否符合標準。
遇到這樣的情況可能就會跟供應商詢問能否涵蓋兩個製程例如「切削加工+表面處理」或「表面處理+裝配作業」通通委託一家廠商負責,或是跟切削加工廠商表示若裝配時才發現不良品則需要承擔第二道表面處理製程相關費用等。
.png)
- 成本與帳務處理
將委外加工成本獨立出來,以便後續自製的人工+製費與委外的加工費進行分析比較。
索賠帳務處理須可對應付帳款進行有金額無數量的折讓作業。
- 產品結構表(BillofMaterial, BOM)的規劃,決定是否斷階?
BOM的斷階與否與是否有半成品存貨與是否需要有其成本資訊有關,斷階會造成單據數量增加,如多段加工製程需要討論是否每段製程都列示。
- 例外管理與其他注意事項
特採的處理方式:當IQC判驗退時,一般情況都是要全部退還廠商,但是如有急需則需要用全檢的方式挑出所需的良品數量,而發生的相關費用需要與供應廠商討論由誰承擔。
若是當供應商超發的數量都沒有使用到,累積到一定數量可以回賣給委託企業。
注意懲罰條款的訂定,與供應商秉持著公平互惠關係,如果有收入與賠償責任差距過大的情況,則可能很難找到合作對象,例如每件賺0.01元的加工費但做壞要賠10元的材料費,則代表作壞一個需要做好1000件才能彌補,若是公差精度要求過高、製造良率低或是訂單數量不夠多,則可能會難以維持良好的合作關係。
四、專案團隊建立與內部人員輔導
- 轉型訓練
由於前面價值鏈討論中提及未來將由生管單位兼任外包相關工作,故需針對生管單位另外培訓有關採購相關的專業知識,例如尋廠、外包合約簽訂等,待有相關知識基礎後,以利後續流程再造工作推展。
- 知識管理
委外的缺點之一就是企業文化難以在委外商落實,所以是否內部的知識管理擴展到委外商,可能透過技術論壇交流等方式進行。
五、流程模擬測試、反覆修正
通常會設計幾種情境進行模擬,驗證流程是否有地方遺漏,另外通常會先確認該情境發生的頻率有多高,頻率高者才需進行模擬。
舉例:
我們知道收貨時經IQC抽樣檢驗,既然是抽樣難免有誤判情況,像是取樣未隨機或是某不良狀況未列入檢驗標準中,造成抽樣檢驗後判定為合格允收的壞批判好之「型二誤差」情況出現。
因幾乎每張工單都需須經過多站委外加工作業處理,且因為委外廠商不會認真對前一委外作業進行抽樣檢驗,所以通常都是等全部製程走完後回到公司才發現問題,所以會有模擬檢討在立應付帳後要退貨的情況。
但之前討論標準委外加工收貨流程總認為IQC抽驗時依照抽樣政策執行不會有誤差,所以只有討論設立「委外加工的驗退作業」,但在上述情境下須要考慮再增設「委外加工的倉退流程與作業」。
另外關於「委外加工的倉退流程與作業」模擬假設條件整理如下:
- 原採購單經倉退後可原單再送貨,若有原單結案的狀況就需要開立新委外工單單。
- 送驗批母體數量10000 PCS,經全檢後發現有200 PCS不良。
- 該批已立應付帳款,又經跨期無法變更應付資料。
- 可以採用重工的方式進行處理(若無法重工就只能報廢)。
- 考慮製損的材料賠償問題。
- 每次發料會超發3‰,故委外廠商手上可能有累積一定數量的材料放在委外倉中(帳上扣除但實務可能還有原材料)。
- 成本結構有區分為材料成本、人工成本,製造費用與加工費用相關資訊。
- 委外加工倉退可針對加工費進行折讓作業,且不退回商品,僅作價金折讓,不退商品的理由是因為委外商品是由委託公司所提供材料,材料物權應該是屬於委託公司所有,故不退商品。
再來倉退所模擬的情境以考慮能不能重工處理?是否扣加工費?要不要補發材料?此三個考量點規劃如下四種情境:
.png)
另外須特別注意的狀況整理如下:
.png)
結語
透過以上委外加工的範例,我們可以學習到:
一是如何從策略面的評估到作業面的流程、標單與制度的建立整個脈絡。
二是許多流程與作業的建立並非一次到位,大都是採用設想情境邊試行邊修正的方式進行,所以流程改變的過程是需要經過反覆的模擬然後修正,慢慢才能精進到至善的境界。
三是作業流程不會是一成不變,面對環境變化需要快速靈敏、彈性的因應變化調整策略、流程與作業,就算後續流程趨於穩定,按照PDCA循環的模式,還是要有一套方法可依內外部環境的變化,繼續進行優化調整。
四是盡量透過模擬,所有成員集思廣益將新模式的須注意狀況都整理出來。
最後,我們討論委外的模式是為了讓企業可以快速獲取所需的能力,提升企業競爭力,來滿足客戶需求,也是此案例要跟大家分享的重點。
生產力再造卓越經營服務團
以總和生產力為核心理念,輔以精實生產手法,協助企業從自我診斷、規劃發展藍圖到實踐智慧生產,運用IOT、MES+等技術與系統,建構科技化智慧經營與生產管理體系,使生產營運最適化、價值最大化,提升企業競爭力。
猜你喜歡
本文將探討零組件加工生產管理資訊系統架構:
1. 前言零組件加工業資訊化的要點
2. 探討零組件加工業應該具備的架構及生產管理的功能
3. 要成功導入零組件加工業生產管理系統的導入要點
生產力再造目的在於提升競爭力,必須從生產力計算要素著手規劃落實有效管理,隨著資通訊科技普及,應用傳感器、IoT及儀表板,讓管理資訊即時反應,進而監控異常要因參數,在未發生異常就採取預防措施,以追求所有作業達到零缺點的理想。
金屬製品製造業在供應鏈數位串流、智慧機械導入與人工智慧應用的需求上,圍繞著以品質為主軸展開的數位轉型,然而許多業者卻自認缺乏轉型的急迫性,需要標竿案例來增加信心。
隨著服務業轉型科技化和全球化,服務業應用的技術不斷進步更新,服務的範疇涵蓋各種產業,服務的對象擴及全球,也就是服務業涉及的領域越來越廣。如何有效運用最新科技、增進服務效益、提升客戶滿意、提供全方位服務、創造更大利潤。
職業安全衛生業務主管暨安全衛生管理人員在職教育訓練班(南科班) - 日間班 - 請上傳原始證書 - 請勿繳費待上課通知
上課時間 2026/03/25 ~ 2026/03/25
契約生命週期管理與風險控管-從條文理解到爭議處理的全方位契約實務課程 - 第二梯
上課時間 2026/10/23 ~ 2026/10/23
採購供應鏈風險管理與永續採購
上課時間 2026/10/19 ~ 2026/10/19
永續報告書編制工作坊
上課時間 2026/10/02 ~ 2026/10/12
營造業職業安全衛生業務主管在職教育訓練班 - 【台南日間班】 - 請上傳原始證書 - 待課程確定後再行繳費
上課時間 2026/07/18 ~ 2026/07/18
高效益總務行政管理實務 - 第二梯
上課時間 2026/09/09 ~ 2026/09/09
營造作業主管在職教育訓練 - (擋土/模板/露天開挖/施工架/鋼構/屋頂) - 5/27日間班
上課時間 2026/05/27 ~ 2026/05/27
GA4 x AI 數據驅動新革命:善用 Gemini/ChatGPT 提升你的行銷數據解讀力
上課時間 2026/10/19 ~ 2026/10/19
採購與供應鏈管理數位轉型技巧 - 即將達開班門檻!歡迎報名!🫡 - AI時代的採購新價值 - 從成本中心到價值驅動
上課時間 2026/04/16 ~ 2026/04/16
ChatGPT & AI 在採購工作的應用 - 需自行攜帶設備演練
上課時間 2026/11/05 ~ 2026/11/05