餐飲業廚務管理的三本手冊
- 撰文者:
- 2014/10/01 瀏覽數:17747
一、緣起
台灣本身一個多元且自由的社會體,不論是在創意、產品、服務等商業經營上都不斷地推陳出新,而近年來的國際觀光政策的推波助瀾下,來台遊客劇增,台灣的餐飲美食也順勢嶄露頭角,許多外國遊客、陸客皆嚐過台灣的美食後,不停地在腦海流連忘返其美味,並對台灣的服務品質讚譽有加,這是台灣餐飲業目前的優勢。
二、餐飲競爭激烈且管理學問大
台灣的創業者,大多以進入餐飲業為主,餐飲業是進入障礙小,但競爭強烈的行業,主要的競爭對手有便利商店、連鎖餐飲業、飯店、百貨公司美食街、特色老店、外送餐飲業、網路訂購餐飲業…等,競爭型態不論是實體或虛擬,都在搶奪2300萬人們的早餐、中餐、下午茶、晚餐、宵夜時段的飲食容量,以及不同密集度的地點、不同強度的競爭。
上述這些因素都是在此業態經營者皆須考量的,其實餐廳管理的是一門複合式管理,其包含了製造業、服務業、科技業等組合型態,因此學問非常大且也很有趣,然而餐飲業的核心關鍵仍在菜色的美味度,要維持一間餐廳的美味穩定度,就必須導入良好的管理制度與教育訓練制度。
三、廚務管理的三本手冊
在探討廚務管理之前,我們先了解廚房的組織架構,再針對各職位與任務分配作一個簡單的介紹,有助於後續的探討:
.png)
由廚房組織圖我們可以看出核心關鍵人物為主廚,須負品管、研發、溝通之責,並掌握關鍵配方,甚至有時候需要到外場去做口感調查,因此要訓練一位主廚,通常要花至少10年以上,才能培養出全方位的主廚,但是以台灣中小型餐廳而言,大多為老闆兼任主廚之責,甚至一人擔當2~3職務之工作內容,這都是台灣常見的經營型態。
但隨著知名度提高,營業額提升、管理格局也不斷放大時,必定會出現技術移轉之斷層、教育訓練紮實度不足、菜色品質不穩定等問題,這些都是小餐廳演變成賺錢餐廳的過程中,常出現的內場管理不完善之情況,而且台灣廚師教育訓練上,亦多維持師徒制方式,且時常會有「多留一手」的防衛心態,因此許多好手藝也失傳不少。
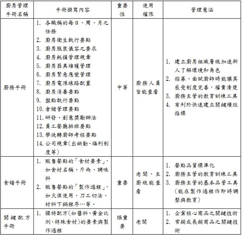
若以良性經營的角度來審視此技術斷層的問題,我們可以在經營的過程中,建立廚房管理專用的「廚務手冊」、「食譜手冊」、「關鍵配方手冊」,我再用表格敘述此三本手冊之使用權限和內容:
.jpg)
- 廚務手冊
該手冊編撰時間是最長且內容最多的手冊,但確是所有餐廳經營的最根本的一環,也就是從食材至成品所有必須注意的食安問題與衛生製程管理,也包含了許多廚務人員每日例行性的作業內容與規範,此外,廚務主管須善用手冊內容並激發廚務人員的研發創意,將餐廳菜色延展性擴大,公開技術分享,讓整個廚房氛圍處於一種良性發展情況。
- 食譜手冊
該手冊撰寫時機早在於創意研發階段開始,而編入手冊中的菜色,皆為完成測試並標準化且能開始販售的商品,廚務主管可依照食譜手冊關鍵要點去查核每道菜的品質、去教育訓練有足夠能力烹飪的廚師、作為考核的題目等,對於餐廳而言,此手冊是菜色品質穩定的好工具。
- 關鍵配方手冊
該手冊的存在,常出現在傳統老店或是某餐廳非常知名的某道菜,也就是大家所認知的「獨特配方」,因此這手冊通常都是老闆親信才能得知。
四、結論
好的廚務管理在於是否能落實規範制度才是關鍵,餐飲界普遍而言,廚師的學識程度大多為國中至技職階段,但近年亦許多高學歷分子投入餐飲業趨勢,餐飲業畢竟還是以技術為核心的產業,如果沒有美麗的裝潢與良善服務,那要靠什麼才能讓顧客不停光顧,道理亦在於此。
若以長遠的餐廳經營規畫來看,從創業初期,以穩健的腳步建立三種手冊,待經營規模日漸擴大時,才不會淪落到組織營運、組織調整、溝通、教育多頭焦慮的窘境,若手冊的資料庫非常豐富,亦能結合新型態、新口味、新風格的餐廳型態所結合的菜色與服務模式。
猜你喜歡
打開APP點選,等待美食送上門成為全球風行的懶人經濟學,但讓人意想不到的是,即使你想要來到實體店面吃飯,也有可能撲空。新世代餐廳服務的對象不再是路上的饕客,「幽靈廚房」透過外送平台深入每個在家嗷嗷待哺的「宅」客們。
廚房設備用具以建構智能生活為趨勢,由於全球朝向智能居家發展,帶動智能廚具與廚房,為達成處處是智能的目標,讓廚具能自動偵測、遠端遙控、人性化感知控制,於產品與製程中加入智慧機械元素,如感測器(sensor)元件、物聯網(IoT)技術等等,為必要的發展條件。
杰立餐飮以地表最強的燒肉丼奠定品牌底氣,但一道餐廳禁止內用的防疫令,讓9成開在百貨美食街的實體店面,業績雪崩式下滑。創辦人楊哲瑋另創開動電商平台,集合樂子(The Dinner)、渣男滷味等排隊名店,定位為質感生活料理管家。但,沒有門店氛圍加持,電商平台如何再掀敲碗潮?
【ESG永續發展系列課程三】解讀產業龍頭的永續報告書:學習永續採購最佳實務 - 適用採購/物流管理/永續發展主管及人員 - 完成報名請勿繳費待上課通知
上課時間 2026/10/21 ~ 2026/10/21
時間管理與執行力提昇技巧研習班
上課時間 2026/05/20 ~ 2026/05/20
政府採購標前準備與競標力
上課時間 2026/10/05 ~ 2026/10/05
組織數位推動的知識管理進化 - <領導力>
上課時間 2026/04/24 ~ 2026/04/24
實用 AI 工作術 -讓生產力全面升級 - ★線上視訊課程
上課時間 2026/05/09 ~ 2026/05/16
從目標到成果:主管績效與行動策略 - 企業主管人才培訓系列-4 - 請收到上課通知後再進行繳費
上課時間 2026/08/25 ~ 2026/08/25
人力資源部門(人資)應掌握的稅務知識
上課時間 2026/11/10 ~ 2026/11/10
QC七大手法結合EXCEL精修班 - 林嵩麟老師
上課時間 2026/12/16 ~ 2026/12/16
急救人員安全衛生教育訓練班 - (日間班) 第二天課後結訓測驗
上課時間 2026/12/23 ~ 2026/12/24
數位世界行銷大師班:打造網路品牌,實戰養成 - 請自備筆電
上課時間 2026/06/24 ~ 2026/06/24