小型企業如何善用政府資源提升訓練能量
- 撰文者:
- 2014/10/15 瀏覽數:9855
一、前言
小型企業相較於中大型企業而言,無論在資源的運用與整合,或是在各項管理功能的齊備性,都是比較不足與匱乏的,誠如人手與人力的配置,常常都是一個人兼顧多項業務功能,對於教育訓練的規劃與安排相對也是欠缺的,部分事業單位更是不重視人員的教育訓練,以至於人員總是來來去去,相同的錯誤容易一再的發生。
俗話說:觀念不對,品質也難以維持一貫的穩定,所以很多事情在心態上與能力上都需要不斷地努力與學習,也因為如此本文針對小型企業之教育訓練、以及運用政府資源來提升訓練能量進行探討與說明。
二、小型企業對於申請政府專案之心態
對於小型企業而言,在人力、物力、財力、技術等資源較為受限的前提下,提升資源能量最好的方法就是能善用外部資源,在外部資源裡最普遍的方式就是申請政府部門的專案計畫,但對於公部門專案計畫之推動與成效,許多企業的認知與感受普遍上都是有所折扣的,關於小型企業在申請政府專案所抱持的心態大致歸納如下:
- 程序繁瑣申請不易
所謂的看得到吃不到,申請程序繁瑣這是企業對政府計畫普遍的認知,當然為了符合申請程序的公平性與正當性,主辦單位當然須要求相關規範與程序,也導致企業在申請政府計畫需要過五關斬六將,層層的程序與作業,企業也因為如此在投入的意願上往往是比較消極的。
- 需投入人力應對專案報告撰寫與進度管控
專案計畫之規劃與撰寫本身就是需要有相關的專業性,加上需了解及熟悉計畫之規範與程序,並須自我主動提出申請、規劃、設計、執行、查核、成效評量等作業,許多小型企業並非都具備有相當的能力與人力,這部分也造成小型企業相當的負擔。
- 只為了獲得補助未落實辦訓
只為補助不為辦訓,只在乎補助金額的多寡,對於訓練的成效不慎在意,這是心態與想法上的偏差,也將問題本末倒置,企業要獲取更多的資金以及更多的收益,最重要的就是提升人力素質,讓更多的人都可以貢獻,如此不是能獲取更多收益。
三、統整相關提供教育訓練補助之政府計畫訊息!
有鑑於小型企業如能充分應用政府資源,不但可以減少成本上的壓力,若能透過訓練發揮效用,可謂一兼二顧,但針對上述內容的研討與歸納,小型企業與政府專案似乎不太容易有太多交集,筆者整理政府部門(勞動力發展署前身為職業訓練局)對於教育訓練補助相關計畫如下【圖一】,並進一步分類如下【圖二】,後續並針對各計畫進行說明,以提供企業能進一步了解,並縮短資訊上的落差。
【圖一】
.png)
【圖二】
.png)
- 企業人力資源提升計畫
.png)
- 小型企業人力提升計畫
.png)
- 青年就業旗艦計畫
.png)
- 充電起飛計畫
.png)
- 產業人才投資計畫
.png)
四、解析相關政府計畫之意涵!
針對上述計畫以企業的角度進行扼要說明:
.png)
呼應本文所提,若貴單位屬50人以下事業單位,在自身的訓練能量與訓練資源上都較為不充足的情況下,誠如上述所提成本上、人力上、或是辦訓的規畫能力上都有所缺口的前提,有兩個計畫資源可以可簡易地優先來進行申請以彌補公司在這部分的落差:
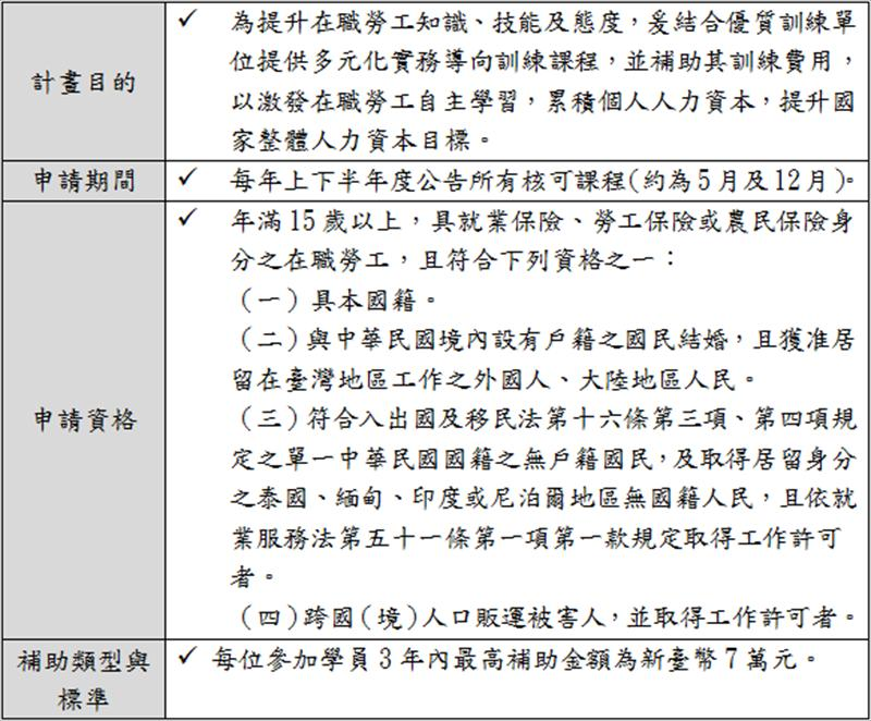
- 產業人才投資計畫
若公司立場而言,該計畫是最省力的,猶如參加外訓課程一般,公司可針對訓練缺口與欲安排訓練課程,於計畫網站搜尋並報名參加,只要是公告的課程皆為補助課程,公司可針對所需的訓練課程,誠如職能落差、技術課程、核心專長或第二專長等進行安排。
唯相關課程如果報名踴躍,可能會造成候補,或無法進入補助名單內,另外受限於相關課程所開立的訓練單位分布於勞動署所屬的相關轄區內,也可能造成上課地點距離公司遠導致上課不易或意願不高。
- 小型企業人力提升計畫
計畫主要是協助小型企業辦理員工教育訓練,提升員工職能,進而強化企業的競爭力,申請方式只要填寫一張申請表,並檢附相關資格審查資料,向勞動署各分署提出申請,即可透過彙管專案辦公室協助來進行輔導服務及訓練課程。
企業不需要負擔計畫所提供各項服務費用,除了減輕訓練成本外,更減少了行政作業,大致上須配合的事項僅為配合輔導診斷與指派員工參加教育訓練。
計畫當中提供了兩大服務,一是輔導服務,輔導服務是輔導委員到企業端進行診斷,就像家教一般,有人教您如何進行訓練需求分析以及職能落差掌握;一是訓練服務,訓練服務是訓練單位到企業端進行辦訓,就像人資訓練外包一樣,有人教您如何辦理訓練以及後續核銷作業。
小型企業因人數少,相對自行辦理訓練的能量較為不足,透過本計畫的運用大大的減低了企業行政作業外,更是使得小型企業在教育訓練所面臨的問題中,誠如無專責人資人員、對教育訓練的規劃能量不足、訓練經費預算少等問題也獲得解套,後續更藉由落實辦訓進而能提升員工工作之成效與企業自辦訓練之養成,所以事業單位只要提出申請即可接受該計畫辦理訓練課程的一套完整服務。
對於教育訓練之成效,特別舉一家以專業製造自動化衛浴產品之公司為例,該公司人數約40位左右,產品服務項目為自動水龍頭與自動沖水器,於102年初申請了小型企業人力提升計畫,藉由該計畫的輔導服務規劃了一系列相關精實生產制度與運用、QCC活動推展與看板管理等課程,並經過訓練單位的協助進行訓練課程之安排與執行。
該計畫於年底進行成效追蹤發現,該公司於課後也繼續推動相關延伸的改善項目,包含小集團活動之活化、看板管理展開、作業效率再提升、受訓後之種子教師建立等,而在具體的成效當中提及於QCC會議所列案之改善項目均達成改善目標,如此具體之效益讓企業的荷包不但不因安排訓練活動而減少,反而因為訓練的效益而讓荷包滿滿。
五、利用政府資源之敲門磚,啟動企業教育訓練
在政府計畫當中針對教育訓練之補助,目前以勞動力發展署所規劃之計畫屬常態性與長年性,基本上每一年度須重新進行一次申請,申請期間依各個計劃公告為主,而且每個計劃於計劃網站上都有提供相關資訊與表單可供下載,只要將上述計畫名稱於搜尋網站送出即可找到相關網站,每年度若計畫有所調整或改變,也可於勞動力發展署官方網站來進行索引,針對教育訓練之補助都會有相關對應的計畫與資源可供企業單位來申請使用;所以若公司覺得政府計畫總是繁瑣不易申請或者公司沒有相關教育訓練預算,上述計畫也許會是個不錯的敲門磚。
針對本文所介紹之計畫,特別整理出相關網站之網址,提供有意申請相關計畫補助之廠商,可近一步了解相關計畫之詳細內容:
- 勞動部勞動力發展署網站
- 小型企業人力提升計畫網站
- 青年就業旗艦計畫網站
- 產業人才投資計畫網站
註:行政院勞動委員會職業訓練局因應政府部門組織異動,於103年2月17日正式更名為行政院勞動部勞動力發展署。
學習成長卓越經營服務團
以引領前瞻學習,落實知識創價為核心理念,傳播前瞻經管知識,引領企業超前學習,深植組織學習文化。透過豐富學習資源,配合政府機關資源導入,為企業蓄積人才資本,挹注永續成長之動能。
教育訓練網
CPC整合內外部顧問、講師、學者及專家,透過公開班及廠訓,為企業界培育無數傑出人才。培訓內容包含:經營領導、策略規劃、ESG永續發展、智慧製造與數位應用、生產/品質管理、行銷管理、人力資源管理、研發管理、設計創新、財會與內控管理、專案管理、勞工與消防安全、公共工程品質管理、語言進修等。
猜你喜歡
中小企業的人才培養,常常面臨資源不足、工作變化快、學習管道缺乏、學習後難以學以致用…等問題。本篇文章將從企業該如何將資源花在關鍵點切入,分享ㄧ些評估培育課程與簡式培育績效之方法。
政府為了提升企業競爭力,協助企業辦理在職員工進修訓練,提供企業人力資源提升計畫,申請資格都提到要通過TTQS評核,本文分享訓練導入TTQS之19指標說明及注意事項,協助企業想要申請補助者及TTQS或想提升訓練品質者參考。
點石成金:業務團隊AI管理煉金術
上課時間 2026/06/09 ~ 2026/06/09
營造業職業安全衛生業務主管在職教育訓練班(南科班) - 日間班 - 請上傳原始證書
上課時間 2026/07/23 ~ 2026/07/23
勞保條例、勞退金及職災補償專業法規研習課程 - LINE@ID:@274aywrg - 實體+遠距同步 - 郭國平老師
上課時間 2026/09/17 ~ 2026/09/17
荷重在一公噸以上之堆高機操作人員安全衛生教育訓練班(夜間班) - (不含檢定費1820元夜間班 - 課程費用優惠中 - 上課學員送檢定報名表
上課時間 2026/04/21 ~ 2026/04/26
建築工程估價班 - 第二梯
上課時間 2026/10/17 ~ 2026/10/19
庫存與倉儲管理實務研習班 - 南科班 - 第三梯
上課時間 2026/09/16 ~ 2026/09/16
固定式起重機操作暨吊掛作業人員在職教育訓練 - 【台南下午班】 - 請上傳原始證書
上課時間 2026/04/14 ~ 2026/04/14
放得下才管得動:工作授權、分派與任務追蹤技巧
上課時間 2026/06/03 ~ 2026/06/03
Excel Power Query 資料整理術 x M語言實戰 × AI 輔助實務
上課時間 2026/04/21 ~ 2026/04/22
高壓氣體容器操作人員安全衛生在職教育訓練班 - 下午班 - 招生中
上課時間 2026/07/10 ~ 2026/07/10