從績效引導進行 ERP導入上線並達管理效益之規劃-以某面板廠為例
- 撰文者:
- 2015/01/26 瀏覽數:6801
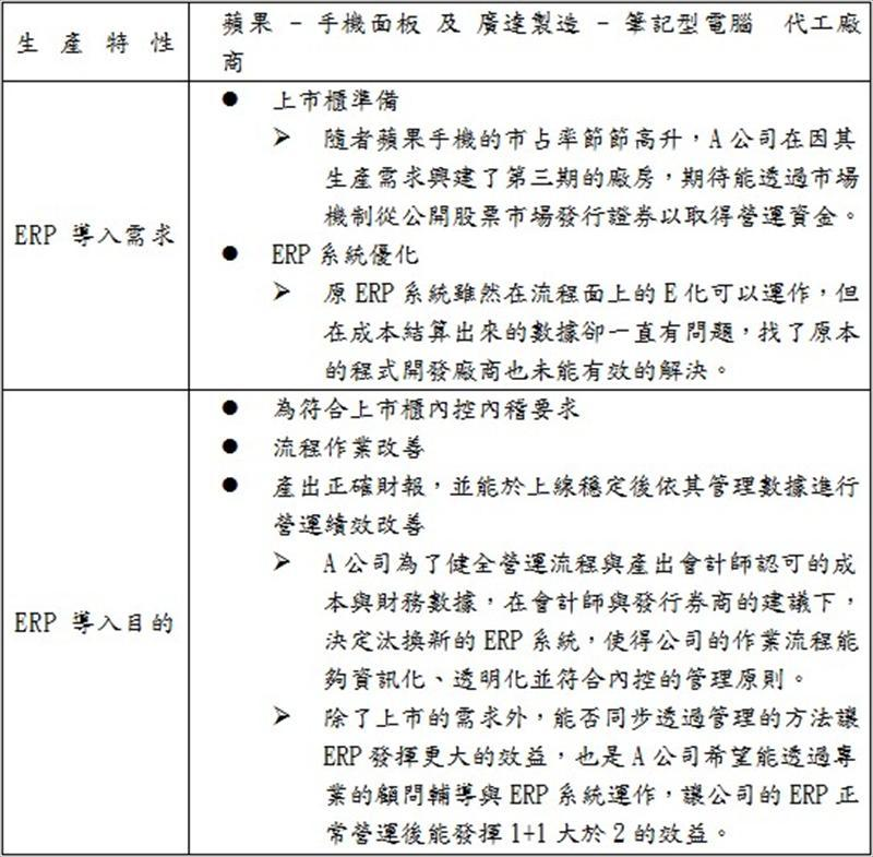
一、 案例背景:(國內某面板代工廠: 以下即以A公司代稱)
.jpg)
二、 規劃做法:
ERP系統是一套流程管理工具,透過表單的即時輸入,蒐集公司內部產銷人發財各個營運流程的即時資料,因此ERP系統就像是一個巨大的資料集,必須要透過梳理,才能把ERP裡的『資料』轉換為有意義的管理『資訊』,並依公司設定的績效管理指標,確認作業流程缺失及可改善方向。當然,管理方式亦可分為『戰略性』與『戰術性』的管理規劃。
所謂戰略性管理規劃,意指公司高階營運策略,而營運策略連接著公司的經營願景與3至5年內的營運目標。其次戰術性管理規劃則是承接公司的營運策略,為達公司營運策略,各部門必須思考要如何進行戰術展開,並制定戰術型績效指標以達成營運策略所必須要管理。
基於上述需求目的,A公司對於花費千萬投資於大型系統轉換的專案進行了以下的作法:
- 專案上線目標規劃,做為績效管理之根基
轉換系統的短期目標是為了解決舊系統功能上的缺陷以及成本資料不合理的問題點,而同時為了確保符合會計師與承銷商的上市時程規劃,因此針對轉換系統的專案執行層面也定義以下目標,以期讓系統在規劃的時間內成功轉換:
- 系統必須在8個月內完成轉換,並且正式切換上線
- SOP流程必須各部門重新討論並由各部門一級主管確認過流程內容
- 上線後必須能在每月5日前產出成本資料
- 財務結算天數要縮短2個工作天
- 企業營運流程指標規劃
A公司由於已經規劃在3年要達成上市以利在資本市場取的公開資金的挹注,因此在本案的輔導規劃時也同步先就A公司的狀況進行以下的基本分析:
- A公司營運模式 :
- 以觸控面板代工生產為主
- 營收占比為外銷為主。外銷與內銷佔比,分別為70%、30%
- A公司的競爭優勢
- 為蘋果的供應鏈廠商,現況的訂單來源穩固
- 產線可供應的觸控面板尺寸完整,同時兼備手機與筆記型電腦需求
- 製程加工能力強
- A公司的隱藏性可能問題:
- 訂單主要集中在單一客戶(蘋果),希望能分散訂單過於集中的狀況
- 因應3C產品的變化快速,以及集中短期出貨,必須擴廠增加投資,產能、人力都必須持續增加,但若單量一但下降,閒置成本將會大幅攀升
- 現在研發中的新技術,對於現有產品的製程設定與物料的管控,而且研發的經費必須要能有效的掌握支出狀況
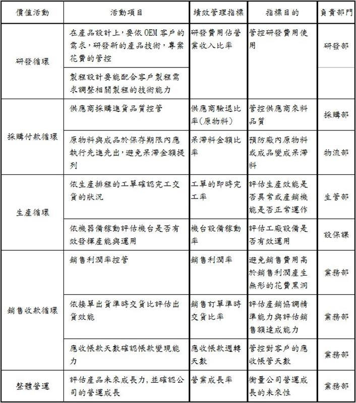
- A公司的價值溪流分析與產生績效管理指標
所謂的價值溪流指的是在公司內部從事與客戶有關係的活動,這類的活有關於產品或技術,並最終能反映在替企業創造出有價值的產品或服務,並進行銷售行為販賣給客戶,替公司帶來收益,此類型的一系列附加價值的活動傳連起來就是公司內部的價值溪流。
A公司是一家代工的OEM製造廠商,也具備製程設備改善與研發的能力,因此透過輔導的價值溪流分析過程,整理出A公司內部的價值活動與企業營運流程的績效管理指標(參見:圖表一)。
當然在系統優化過程,除了可協助A公司流程優化,大量資料蒐集,並使其成本及財務報表結算加速資料正趨正確,但亦因系統資料導入,更可查出在各內控循環的管理手法可以更加優化,精進公司內部營運管理。
由於相關績效指標的資料取得均可以由ERP系統中的龐大資料中蒐集產生,因此透過ERP系統的報表設計,讓相關的指標資料可以由立即在報表中呈現,同時改善以往公司的營運指標只能在定期的每月經營會議中才能經由人工統計出指標的數據資料,即時性的資訊,協助A公司能有更快速的應變時間。
【圖表一】
.jpg)
三、 結語:
E化的目的是為了提高管理的即時性,而績效指標的設定則能鎖定管理的重點並提高管理的效率,個人認為本中心的TPIM(全面績效管理)的導入手法,透過ERP中蒐集的『Big Data』搭配顧問的體質診斷,進行資料面的分析與製造現場的實際狀況,能把數據與實際問題點聚焦,能更有效的引領企業在績效管理上切入重點,協助企業把資源花在關鍵的管理項目當中,搭配資訊化的工具,輔助企業在競爭的環境中掌握領先指標,並能即時應對狀況的發生。
生產力再造卓越經營服務團
以總和生產力為核心理念,輔以精實生產手法,協助企業從自我診斷、規劃發展藍圖到實踐智慧生產,運用IOT、MES+等技術與系統,建構科技化智慧經營與生產管理體系,使生產營運最適化、價值最大化,提升企業競爭力。
數位精實管理(Digital LEAN)
因應數位轉型與工業4.0的浪潮,數位精實生產即為因應及時生產、小量多樣生產等未來生產需求態樣,在原有精實生產的概念下,配合企業經營現狀與發展的需求,引導企業結合應用ICT及IoT等相關技術與系統,在合宜的成本下,進行升級轉型之收法,將於每個發展階段產出具體的成果,真正強化企業的總合競爭力。
猜你喜歡
A公司為一家傳統針織生產公司,因ERP系統逐漸不符現況使用,尋求新的ERP系統;B公司以自有ERP系統之優點獲得A公司採用,雙方成立專案小組執行ERP建置,雙方在執行過程中觀念差異越來越大,終而宣告專案終止。本篇就以專案執行過程中的問題來探討系統導入失敗的原因。
ERP企業資源規劃系統的美麗與哀愁續篇,主要以ERP導入前非常重要的準備工作作為敘述重點,往往也是導入時被忽略的重點。
ERP權限的設定、工作流程重新釐清、編碼原則的設定
Neil經由面試資材經理的過程中體認到公司系統的不足進而想要購置一套ERP系統。然而,在市場上眾多的ERP軟體,Neil究竟要如何評選一套軟體以解決公司面臨的問題。
本篇文章適合對AHP有初淺認識,但又不想深入數學理論,著重應用時須注意的事項,掌握這些原則,輔以軟體運算分析,即使不清楚理論背景,一樣可以得到問題解決的方案建議。
如何構思與編製公司營運單位的管理報告(週報/月報/日報/專案管理/ERP管理報表) - 第一梯 - 可自備筆電
上課時間 2026/05/06 ~ 2026/05/06
國內外碳稅碳權實務: 從法規申報到資產管理的致勝策略 - 遠距教學/請自備筆電 - LINE@ID:@274aywrg
上課時間 2026/07/02 ~ 2026/07/02
GEO生成式搜尋優化實戰班【視訊班】 - 請自備筆電與視訊鏡頭上課
上課時間 2026/05/28 ~ 2026/05/28
標準工時測定與有效應用
上課時間 2026/04/14 ~ 2026/04/15
中日專業筆譯精修班
上課時間 2026/05/09 ~ 2026/06/06
政府採購-風險預防、常見錯誤與綁標拆解
上課時間 2026/10/28 ~ 2026/10/28
【橘世代職場管理系列二】橘世代再就業-中高齡者及高齡者就業促進法與職場工作再設計
上課時間 2026/10/15 ~ 2026/10/15
使用者體驗創新設計工作坊
上課時間 2026/11/18 ~ 2026/11/19
高空工作車操作人員安全衛生在職教育訓練班 - 下午班 - 高空工作車
上課時間 2026/05/15 ~ 2026/05/15
衝突管理及跨部門合作
上課時間 2026/09/09 ~ 2026/09/09