壓力管理
- 撰文者:
- 2015/07/16 瀏覽數:7146
「已過下班時間,卻在離開辦公室後接到主管來電要求返回繼續工作」、「面對公司規定、客戶要求…在辦公室內忍不住情緒爆發」…,職場是大多數人在生活中耗費時間最久的地方也是多數人生活的重心,長時間壓力無法排除,日積月累可能導致身心失衡。
壓力來源
面對壓力,應先分析原因為何?才能對症下藥,學習如何處理與解決,運用適當的方式減壓、改善。
步入社會職場首先面臨角色轉換,劉紹興醫師認為職場中的壓力來源包括工作環境、工作本身、公司組織以及人際關係。工作環境的壓力源包含不安全工作狀況、噪音、特殊味道或過度擁擠。工作本身的壓力源來自負荷過重、工作時間過長、夜勤工作,另外角色模糊或角色衝突亦是壓力源。缺乏參與感、未獲尊重、溝通不良以及缺乏安全感則是公司組織的壓力源。與上司、同事、部屬或其他單位之互動不良,或工作與家庭生活無法兼顧則是人際關係之壓力源。
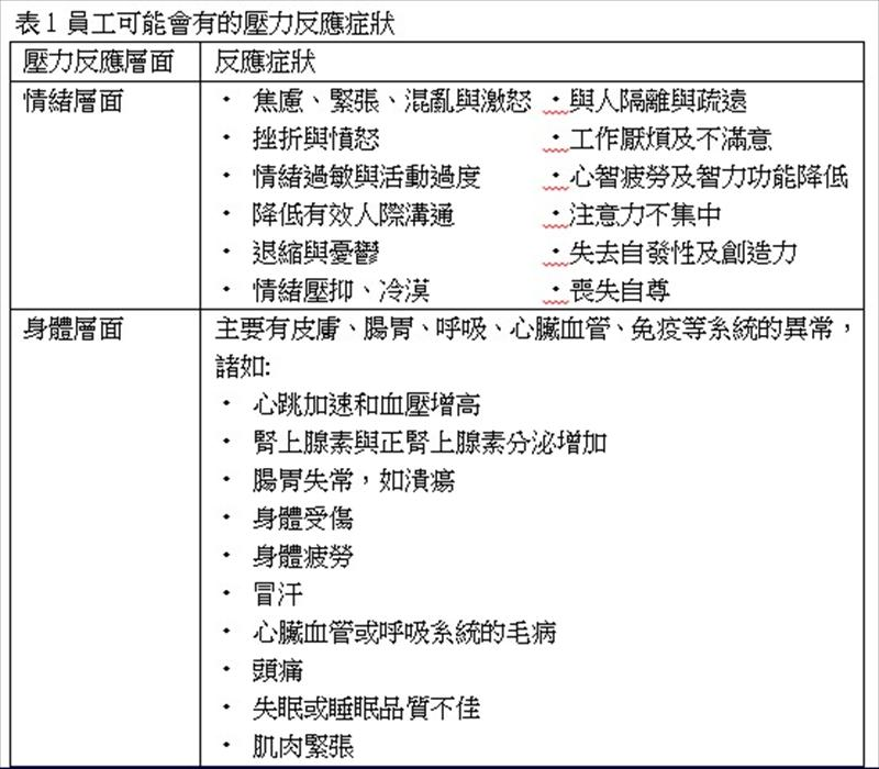
壓力反應
職場壓力不僅影響個人進而影響公司組織,針對壓力反應症狀可分為員工、組織來分析(表1、表2)。


壓力管理
適度的壓力可以促使績效目標達成、公司組織及團隊氣氛更為積極,但是過度的壓力或是長期處在壓力環境下,可能造成反效果甚至影響企業形象增加支出成本。
員工個人可透由正常飲食、充足睡眠、休閒活動、運動、正向人際溝通…方式紓解壓力,在公司組織方面應提供員工協助管道進行壓力管理,被動式的管理如提供自殺、壓力管理相關講座或諮商窗口,會造成工作壓力大且繁忙的員工無法主動參加,能參加者卻總是為了充場面人數或是真正需要壓力諮商的不認為自己需要拒絕參加,而使成效有限。
壓力管理方案需要高階主管認同,促進職場健康需要靠員工及公司組織共同努力,才能真正落實執行,以員工協助方案專業人員看待職場壓力管理方案,建議作法如下,
- 提供系統性的問題解決策略。
- 設法建立組織高階主管對於壓力管理議題重視。
- 有系統的呈現服務成效。
- 壓力評測的方式應使用多元的評測工具,包含陳列式問卷、生理回饋儀器,甚至是生理健康檢查資料,才能藉由不同工具真正篩檢出高壓力的群體。
工作的意義,原本是為了使生活充實、家庭安康、人際拓展,過度操勞及職場壓力使得原本初衷反倒成了遙不可及的夢想,甚至連健康都賠進去,當然並不是要放棄工作,畢竟工作有金錢的報償,又有人際關係連結與歸屬感,只是要在工作壓力及生活中取得平衡能健康工作、快樂生活,面對壓力永遠記得保持樂觀態度,從失敗挫折中學習並增加自己的能力、工作技巧,需要時請向外求援,千萬不要讓壓力喪失工作動力壓垮競爭力。
【參考文獻】
- [職場壓力調適]臺北市政府衛生局社區心理衛生中心
- [壓力與心身疾病 -職場壓力引起的職業病] 2005/5/13/臺北市政府衛生局社區心理衛生中心/國防醫學院公共衛生學系系主任 劉紹興醫師
- [壓力太大自律神經失調 學習紓壓方法最重要]2012/06/07/uho新聞部
- [職場社會工作以員工協助方案(EAPs)為導向的實務-第7章職場壓力管理方案]2011/04/華都文化事業有限公司/范淑婷
- [職場社會工作以員工協助方案(EAPs)為導向的實務-第9章工作生活平衡方案]2011/04/華都文化事業有限公司/鄭杰榆
- [運用時間及行動管理打造高效執行力]2012/03/臺北市終身學習網通訊第56期時間管理/上官飛鳳
iPAS AI應用規劃師(中級)考證衝刺班- 科目1+科目2套裝【假日實體班】-P4 - 🚀 掌握AI核心,一次通過iPAS中級 - 請自備筆電上課💻
上課時間 2026/10/03 ~ 2026/10/17
彙總一頁式管理損益與經營績效報告實務
上課時間 2026/04/27 ~ 2026/04/27
精實生產VSM價值溪流圖與改善手法實務運用
上課時間 2026/11/09 ~ 2026/11/09
多元共融與員工福祉管理 - LINE@ID:@274aywrg - 張靖梅老師
上課時間 2026/07/16 ~ 2026/07/16
Excel Power Query 資料整理術 x M語言實戰 × AI 輔助實務
上課時間 2026/04/21 ~ 2026/04/22
外籍幹部-工作效率提升的改善方法研習 - 中英文授課★線上視訊課程★ - 胡稚群老師
上課時間 2026/04/28 ~ 2026/04/28
荷重在一公噸以上之堆高機操作人員安全衛生教育訓練班(夜間班) - (不含檢定費1820元夜間班 - 課程費用優惠中 - 上課學員送檢定報名表
上課時間 2026/09/08 ~ 2026/09/13
品質工具在改善活動推行的運用
上課時間 2026/07/09 ~ 2026/07/09
翻轉創新打造團隊溝通與績效共識 - LINE@ID:@274aywrg - 陳柏帆老師
上課時間 2026/08/17 ~ 2026/08/17
有害物作業主管在職教育訓練班-(有機/特化/粉塵/缺氧)(南科班) - 日間班 - 有機回訓-特化回訓-缺氧回訓-粉塵回訓 - 請上傳原始證書
上課時間 2026/05/27 ~ 2026/05/27