開啟數位學習新視界
- 撰文者:
- 2015/09/09 瀏覽數:5040
每次進行數位學習輔導時,企業主總是對於數位學習抱持著很大的期望,期望透過數位學習可以解決所有的對外派訓或是公司實體內訓的花費,降低企業的訓練成本,但人資部門的主管和同仁總是對於數位學習非常排斥,因為又要多一份管理平台和管理學習記錄的工作,有時還要透過數位學習平台發送最新活動、消息或是時常發MAIL要求同仁上網學習,最後還要上平台進行學習記錄的匯出與統計,比起外派後拿個簽名或是證書回來確認或是寫個心得報告提交要來的複雜與繁瑣。
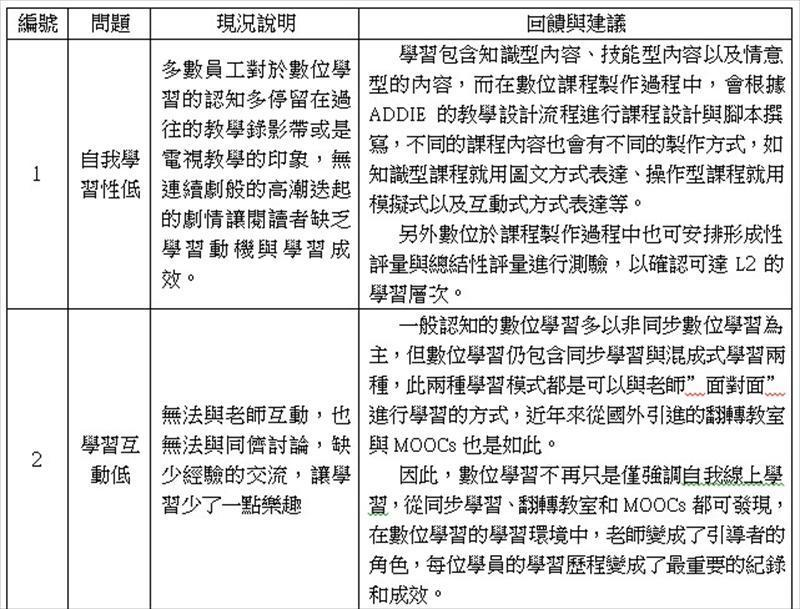
詢問企業對於數位學習的認識,多數的企業會告知,數位學習的優點為可以在任何時間和任何地點,只要有網路的地方就可以學習,且可以不用受其他人的影響,但缺點卻是學員的自我學習不高、沒有實體課程般的學習互動、製作成本高且ROI 成效不易呈現。而針對缺點的部分,進行做以下的說明與建議:

.jpg)

我們常聽到的訓練除包含OJT(On Job Training) 、OFF JT(Off the Job Training) 和自主學習外,筆者認為數位學習也算是一種訓練方式,且數位學習還可以跟OJT和OFF JT結合成混成式學習,藉此提升學習動機與學習效率。而中小企業如何將數位學習運用在企業中呢?
多數的企業會將數位學習運用在新人訓練中,透過數位課程教導新進同仁公司的文化與制度等相關內容,另外也會用在技能操作性課程上,此部分更適用於海外分公司上,因為只要翻譯成不同語言就可以適用多國。而數位課程製作也需符合SCORM標準,透過教材物件化,使課程能在於符合SCORM的學習管理系統(LMS)上交換和使用,如此可以節省在不同平台上架需要重新製作素材的浪費。
數位學習,是一種常見卻也常被忽略的學習方法,但是若與OJT和OFF JT結合,透過混成方式進行學習,必定可以提升企業的年度績效並逐年降低教育訓練的成本。另外,為達企業永續經營的理念,也建議把數位學習與知識管理進行結合,透過知識管理數位平台,提供一個知識彙整與分享的空間,藉此留下企業的知識財與並透過交流分享開創企業的創新價值。
【參考文獻】
- 李袖綸(2012)。應用知識管理建置數位學習平台系統之個案研究。中央警察大學資訊管理研究所。
- 黃秀莉(2013)。影響企業數位學習學習成效之因素研究。世新大學資訊管理學研究所。
- 李春雄(2008)。數位學習導論。國立台灣科技大學資訊管理博士。
教育訓練網
CPC整合內外部顧問、講師、學者及專家,透過公開班及廠訓,為企業界培育無數傑出人才。培訓內容包含:經營領導、策略規劃、ESG永續發展、智慧製造與數位應用、生產/品質管理、行銷管理、人力資源管理、研發管理、設計創新、財會與內控管理、專案管理、勞工與消防安全、公共工程品質管理、語言進修等。
營造業職業安全衛生業務主管在職教育訓練 - 日間班,請提供初訓結業證書(電子檔) - 請勿繳費待上課通知
上課時間 2026/04/14 ~ 2026/04/14
產品設計與發展之驗證與確認 - 假日班
上課時間 2026/07/11 ~ 2026/07/11
保安檢查員初訓訓練班 - (斗六班) - 複訓可上
上課時間 2026/11/16 ~ 2026/11/16
永續供應鏈實務工作坊
上課時間 2026/05/05 ~ 2026/05/06
新版IATF 16949 六大核心工具應用實務研習班 - APQP、PPAP、FMEA、SPC、MSA、CP - 自備筆電
上課時間 2026/09/11 ~ 2026/10/02
高空工作車操作人員安全衛生在職教育訓練班(南科班) - 下午班-高空工作車回訓 - 請上傳原始證書
上課時間 2026/03/31 ~ 2026/03/31
如何參與政府採購與標案爭議處理
上課時間 2026/07/23 ~ 2026/07/23
人資工作者人才發展及制度規劃專班
上課時間 2026/10/15 ~ 2026/10/15
採購合約簽訂與風險管理 - 達開班標準
上課時間 2026/06/04 ~ 2026/06/04
PLC控制器入門實作班(數據與結構化設計)
上課時間 2026/12/11 ~ 2026/12/23