台灣烘焙業的發展趨勢與經營建議
- 撰文者:
- 2016/01/26 瀏覽數:45825
華人的重要節日一年一度的中秋節即將到來,烘焙業者無不摩拳擦掌搶攻節慶商機。今年的新聞報導,以聳動的標題「台式麵包風靡洛杉磯,開店首日民眾搶購」,台式麵包己進軍美國洛衫磯市場,除了85度C,以茶飲起家的六角國際也登陸美國開了第一間的麵包店門市,以前店後廠的方式,內場烘焙師傅負責出爐新鮮現烤的麵包上架,外場櫃枱負責包裝結帳,排隊熱潮讓麵包出爐的速度趕不及銷售速度。
據估計,六角國際的洛衫磯門市一天可賣出2千個麵包,營業額一個月可達到1200萬台幣(TVBS新聞,2015),一年億元的營收更是指日可待,讓人為之振奮。
將場景拉回台灣,去年發生的黑心油等食安問題,深深重挫國內烘焙業,業績下滑受到嚴重影響,台灣以美食聞名世界,必需提振買氣,一掃食安陰霾,走出營運低谷。台灣烘焙市場產值一年約有600億產值,烘焙用油大廠南僑集團會長陳飛龍表示台灣烘焙業的實力具有競爭優勢,並在技術、行銷、包裝、創新方面擁有相當實力(中時電子報,2014)。
台灣烘焙產業現在己經超過5500家麵包店,便利商店有販賣麵包者超過1萬家,咖啡店內亦有賣麵包者則超過2千家(施坤河,2015),加總起來至少有將近快2萬家的麵包店,展店密度比便利超商還高。現今烘焙業以複合式的經營型態己非常多見,烘焙業相對來說進入門檻較低,不論是做茶飲、便利商店或是咖啡店均己瞄準這個市場,競爭激烈,而消費型態變遷快速,消費者在任何通路都可以買到麵包,若是不能走出差異化,掌握市場的需求與脈動,其實很難生存。
目前台灣烘焙業仍處於食品安全的風暴中,如何擦亮台灣美食王國的招牌,落實企業社會責任,即是業者極待解決的課題之一,更是未來立足國際的的基石,端看經營者的智慧與決心。
台灣的烘焙業者近年來積極參與大型展覽,讓大家可以感受到台灣的烘焙實力,烘焙業不僅是食品業,亦跨足了服務業及觀光業範圍。台灣是米食國度,匯聚了國際的飲食文化,發展出小麥麵食,形成台灣多元的烘焙特色,烘焙業發展迄今,麵包己經成為台灣消費者不可或缺的食品之一。
從世界的烘焙工業的發展進程來看台灣所受到的影響,隨著19世紀工業革命機器現代化,進入大規模的自動化生產,世界的烘焙工業開始快速發展,此時台灣烘焙工業的發展過程可分為七個階段:
- 第一階段:(1945年~1948年)光復初期-公會的組合,維持業者的正常營運。
- 第二階段:(1949年~1955年)國民政府遷台。
- 第三階段:(1956年~1960年)機器生產時期。
- 第四階段:(1960年~1970年)興盛時期、政府施行麵食推廣政策。
- 第五階段:(1970年~1980年)烘焙工業進入現代化時期。
- 第六階段:(1980年~1990年)經營管理新理念、小型自動化生產。
- 第七階段:(1980年~1999年)消費者需求提高,預拌粉、冷凍麵糰、產品代工業的興起-烘焙業趨向轉型。
在1986年至1991年間,台灣的經濟繁榮,中華穀類食品工業技術研究所帶團出國考察,聘請外國技師來台講習,開設烘焙班;此時冷凍麵糰工廠設立、連鎖加盟店進入,經營模式開始用電腦進行生產與管理,因應WTO全球化,烘焙業展覽會逐漸變多。
其中,在1992年至2001年間注重烘焙業人才培育,全台灣餐飲科系興起,衛生署推動HACCP、ISO認證,促進產業升級。在2002年至2014年間全世界原物料價格上漲,2008年金融海嘯,美國次級房貨的問題使台灣600多家麵包店倒店,後來2009年開始三聚氰氨、反式脂肪酸、油炸油事件、塑化劑、起雲劑、無鋁膨大劑、全穀物、毒澱粉順丁烯二酸、麵包達人、橄欖油、棉籽油、進口米事件、劣質豬油種種事件的發生(施坤河,2015),使台灣美食王國盛譽蒙塵。
吳寶春師傅在2010年奪得世界麵包大師賽冠軍後,為台灣烘焙業在國際上嶄露頭角的關鍵時刻,業者必需隨著世界潮流趨勢轉型改善,記取教訓,讓世界看到台灣的決心。
台灣現行的烘焙產業分類大致分為麵包、甜點、蛋糕、伴手禮、糕餅等,大街小巷都可以發現到其日趨多角化經營發展,包括單店式的烘焙業者、中央工廠生產運送(例:便利超商)、飯店業附屬麵包店經營(例:喜來登飯店、台北花園大酒店)、量販店烘焙區(例:好市多、家樂福)、觀光工廠(例:手信坊、巧克力共和國)、連鎖麵包店(例:順成麵包、樂田麵包)、咖啡店複合式經營(例:85度C、金礦咖啡)、網路行銷起家設立專櫃(例:香帥蛋糕、花蓮堤拉米蘇)等。
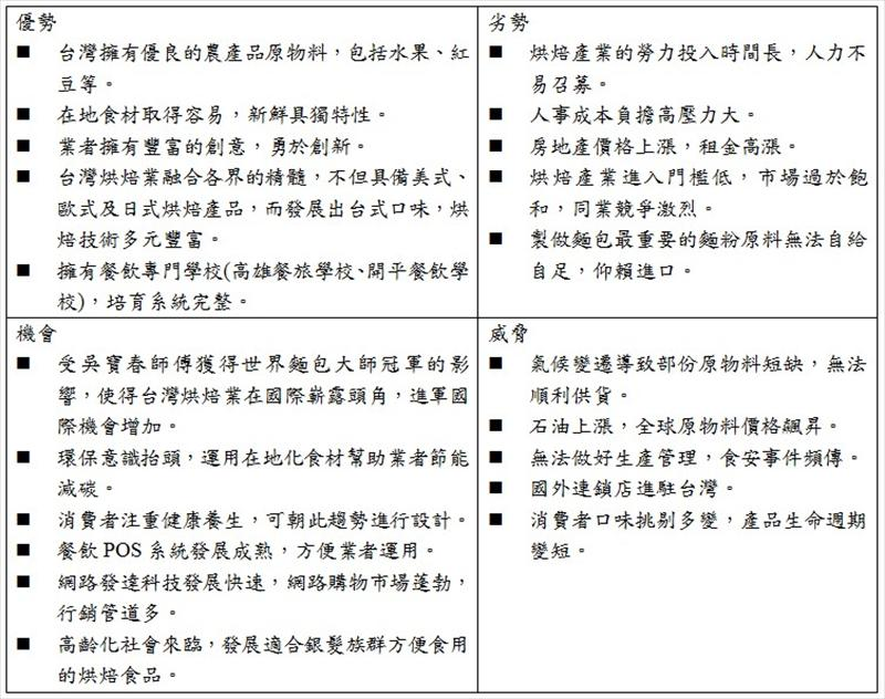
每年從5大連鎖超商及3大量販店系統賣出的麵包營業額,就足足超過逾4成市場佔有率(施坤河,2015),競爭非常激烈,就目前台灣烘焙產業的現況進行SWOT分析如下:

誠如上述,我們可以了解到台灣烘焙業的無窮潛力及所面臨的挑戰,針對業者未來的經營建議如下:
- 運用機器設備代替部份人工
導入自動化或半自動化設備,緩解服務人力短缺及人事成本壓力。若是單店式的烘焙業者,在無多餘人力支援的狀況下,部份費時的工序可使用冷凍麵糰,減少準備的人力及時間。在生產製作流程中,針對麵包的味道、體積、柔軟保持性、發酵耐性及攪拌耐性研究,找出適合店內的製作方式,方能做最有效率的配置與管理。
- 產學合作規劃
人力短缺對服務業而言是刻不容緩的課題,建議未來應與學界合作,盡早導入產學合作模式,培訓所需人才。自1985年至2010年技術士技能檢定合格乙級超過3000人,丙級超過10萬人,烘焙相關科系大專院校共有20家、職業學校有43家,每年畢業學生超過20,000人(施坤河,2015),國內教育培訓體系完整,業者可提早擬定接班計畫,從中召募儲備幹部,使之接受專業管理人的訓練與經營能力。
若能在學生在校時即至烘焙相關產業實習,進行建教合作,學生提早知道自己的未來方向,亦可為業者建立未來人才養成的來源,避免產學未能接軌的情形。
- 健康養生概念興起
消費者普遍認為麵包就是高熱量高油脂的食物,加上食安風暴劣質油品橫行,應從基本產品源頭改善。現今需提供消費者衛生、健康、安全及養生的產品,研發低糖、低油兼顧美味的食品,從產品中去創造特色。在研發產品時,導入產品履歷管理,掌擢貨品供應來源,需與國際食品法規與認證相結合,例如GMP、HACCP及ISO等,不斷檢視產品的水準並使品質符合安全標準,讓消費者能夠安心購買。
- 使用本土的食材
台灣當令時節食材供應是相當充沛的,不但新鮮而且量產,進貨成本也低,例如水果的甜度及香氣,特色是世界國家無法相比擬的。開發台灣本土化的原料,創造差異性。近來綠色環保風氣興起,使用本土食材減少從國外進口運輸,可幫助節能減碳,例如帕莎蒂娜餐飲集團即使用本土食材製作愛地球綠色餐飲。
- 科技行銷管理
若未來經營以連鎖方向為主,建議導入先進設備俾利於門市管理與中央工廠,包括POS進銷存及ERP系統等,透過系統可收集數據,協助老闆分析暢銷熱賣商品、消費者的口味習慣、客單價與目標客戶等,進行新產品推出或未來銷售預測的評估基準。亦可與網路消費或購物平台合作,線上結合線下,用社群軟體向消費者進行促銷,建立與消費者溝通的平台,貼近消費者的生活。
- 成立觀光工廠
烘焙業者可成立觀光工廠,為親近消費者的管道之一。讓生產流程透明化,美味製作過程公開,消費者從中更了解自己所吃的食物是如何變成產品,辦理DIY互動課程,透過消費者親身參與,探索烘焙的樂趣及其背後蘊藏的故事,可以讓消費者感動,對產品產生認同感,進而接受並協助推廣,反饋到業者本身是百利而無一害。
- 注重企業社會責任(CSR)
因劣油及高雄氣爆事件,金管會在今年度發布新聞稿中說明「將要求上市(櫃)食品業、金融業、化學工業及實收資本額為新臺幣100億元以上之公司,應編製企業社會責任報告書」提昇民眾對企業的信心。
烘焙業為食品業重要的一環,目前針對是大型企業要求揭露企業社會責任報告書,但國內企業高達九成為中小企業,是影響社會的重要力量,業者可先參考企業社會責任的作法,並要求自身企業產品公開透明揭露,對環境、經濟及社會三方向做起,在發展經濟的同時也能為社會及環境回饋。
結語
從台灣烘焙業的發展趨勢來看,因歷史的進程導致國際多元的飲食文化融合,烘焙市場大有可為,國內外消費者均讚譽有佳。台灣業者仍需加強廣宣及科技行銷,加入台灣本土食材並融合創意創新,不斷的學習及精進,齊心將台灣烘焙食品推向國際,並自主管理向上提昇,讓消費者買的放心,吃的安心,注重源頭生產履歷透明化,嚴格控管品質才是讓企業永續經營的王道。
【參考資料】
- TVBS新聞,2015年3月22日,台式麵包風靡洛杉磯,開店首日民眾搶購。
- 中時電子報,2014年12月22日,陳飛龍:台灣烘焙業有競爭力。
- 中華穀類食品工業技術研究所,2015年。烘焙業概論講義(施坤河)。
ERP與MES展開與運作實務
上課時間 2026/09/24 ~ 2026/09/24
功率半導體元件特性與可靠度分析 - 南科班 - 實體+遠距同步
上課時間 2026/08/06 ~ 2026/08/06
急救人員安全衛生教育訓練課程 - 【台南日間班】 - 雙人以上優惠價! - 請上傳身分證(以利報 - 待課程確定後再行繳費
上課時間 2026/04/22 ~ 2026/04/24
中日專業筆譯精修班
上課時間 2026/05/09 ~ 2026/06/06
系統思考與決策力提升實務 - <外籍主管> - <採英文授課> - <多國語言企業包班>
上課時間 2026/08/12 ~ 2026/08/12
勞動契約爭議與勞資關係提升實務
上課時間 2026/09/23 ~ 2026/09/23
生產現場作業改善關鍵技巧 - IE工作研究
上課時間 2026/12/04 ~ 2026/12/04
策略思維展開實務,以掌握決策洞察力 - <決策力>
上課時間 2026/06/24 ~ 2026/06/24
如何協助營運部門做好年度目標計畫與預算編製實戰
上課時間 2026/10/21 ~ 2026/10/21
Office 整合實務應用-提升職場工作效率
上課時間 2026/06/25 ~ 2026/06/25