透過資訊系統協助企業進行信用管理,降低經營風險
- 撰文者:
- 2016/03/03 瀏覽數:14000
企業如何透過資訊系統協助落實執行信用管理,降低經營風險並守住獲利成果,達到永續經營的目的。
一、 前言
日本經營之神松下幸之助曾說:「沒有賺錢的企業,是一種罪惡」。財務管理理論也強調獲利是一家營利企業在落實經營策略時的必要條件。
然而在經營的過程當中,在考量客戶的金流週轉狀況下,不免會提供給客戶像是延後一定付款期限之信用管理方案,不過在使用此方案進而帶來商機的同時,也會使企業暴露在信用風險之中,亦有可能會影響到企業的最終獲利金額,而企業可透過適當的信用管理機制來控制風險。
二、 信用管理的重要性與執行困難點
在微利世代下,建置有效的信用機制尤為重要,需積極對應收帳款進行控管,譬如企業因為客戶倒帳所造成的損失,後續必須以大於損失金額數十倍的營業額所獲之利潤才能彌補。曾聽過某廠商的海外客戶先採用小量訂購的方式進行交易,開始幾次交易都非常準時付款,雙方合作愉快,某次交易該客戶一筆大訂單進來,明顯超過信用額度,待出貨給該客戶後卻驚傳客戶惡意倒閉,造成該廠商蒙受相當嚴重的損失,甚至還造成產業供應鏈間連鎖倒閉之情況發生。
所以如何控制風險在公司可承受的程度之內,需要公司在制定信用政策時多思考不同因素的影響。倘若信用政策制定的越嚴格,則有越有可能失去銷售機會,例如公司規定第一次交易需要採用現金交易,有可能就因為這個原因,客戶改找提供賖銷的競爭對手交易。因此廠商如何在商業機會和信用風險之間做取捨,除需要智慧與經驗外,更重要的是嚴守紀律,依照制定的信用政策貫徹執行,控管好信用額度,當遇到自己送上門的商機只要是不符合交易條件,都必須忍住不接受。
所以好的信用管理需要靠紀律來維持,但我們知道制度只要透過人來執行,就有可能不被遵守,所以企業如何透過資訊系統來輔助執行信用管理,達到一定的強制性,降低企業經營風險,實現獲利目標,則是本文要探討的主題。
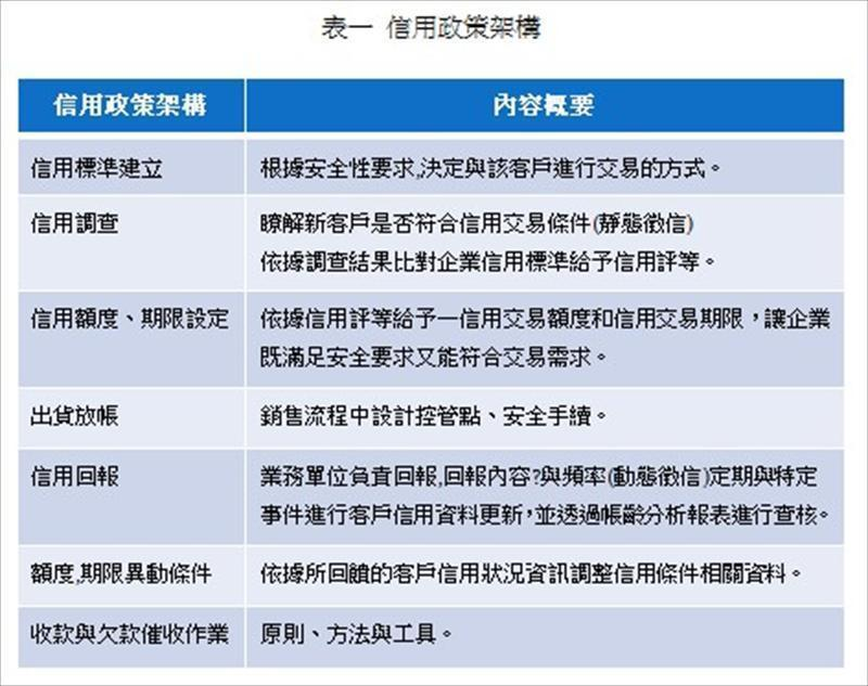
三、 信用政策架構簡介
在與輔導企業討論到如何提升應收帳款回收水準,以期降低經營風險時,通常議題包含經營狀況、產品定價、產品品質和信用政策等因素。而其中公司的信用政策(credit policy)的相關內容,則包含信用標準、信用額度、有效日期、現金折扣政策和收帳政策等…。
以下表一為一般企業常見的信用政策架構,我們將信用調查、給與信用評等、出貨放帳、客戶信用資料回報與信用條件調整等作業整合到銷售流程中(如下圖一內容),其中拆分協商交易條件/合約審核和授信/信用審核兩項,是因為配合內控制度要求將維護作業與核決者的權責做拆分處理 ,還有出貨控制流程中有包含出貨放帳和信用回報等工作項目。


四、 如何利用系統協助進行信用管理
就前述的信用管理政策架構和信用管理流程中,整理出可以透過資訊系統來協助的五個部分,譬如新客戶信用調查、信用額度設定、交易條件設定與信用查核、訂單處理流程控制、帳齡分析與應收帳款管理指標,以下分別進行細節說明 :
- 新客戶信用調查部分:
首先由業務部門維護新客戶資料(或是潛客資料),後續由信用審查單位進行徵信的工作而在客戶徵信的部分可以通過信用管理的“五C”模型來進行。
所謂“五C”模式是評估顧客五個方面的信用品質內涵,即:
- 品格( character),是指顧客的信譽,即履行償債義務的可能性。
- 能力(capacity),是指顧客的償債能力,即其流動資產的數量與品質以及與流動負債的比例。
- 資本(capital),是指顧客的財務實力和財務狀況,表明顧客可能償還債務的背景。
- 抵押擔保品(collateral),是指顧客付款或無力支付款時能被用做抵押的資產。
- 營業條件(condition),是指可能影響顧客付款能力的經濟環境。
而系統上的控管,新客戶是否通過信用審查會決定該客戶可否開放交易進行,通過審查的客戶,會由權責單位按「審核完成」鈕,後續才可對該客戶進行交易。
有關維護客戶信用資料內容,一般會配合企業內控相關規範要求系統提供以下欄位資訊供其維護:
- 信用額度: 依所蒐集到客戶的實際信用數據資料進行設定,並依交易幣別設定該信用額度。
- 調整金額(寬限率): 該資訊建議可由業務部門負責,可根據客戶個別狀況,像是新聞媒體揭露其接單資訊等情況,在信用額度基礎上進行額度大小之調整。
- 信用評等: 根據客戶信用交易狀況給予評等。
- 最後調整日期(有效期限): 客戶信用資料要定期更新,或是一有重大事件就要回饋到信用資料上。
- 寬限天數 : 信用交易工具在使用上會有在途期間問題,寬限天數是指若對方通知已支付費用款項,而在一寬限天數內查核是否到帳。
針對集團客戶的管理上,通常還會希望針對集團給予信用額度,進而對客戶旗下子公司施行信用控管,避免客戶透過不同子公司進行交易,而超出信用額控管度。
還有客戶管理系統上可以針對個別客戶進行暫停交易的功能,以便在新聞媒體中看到該客戶的負面消息時可以第一時間做有效控卡,像是去年一系列的黑心食品事件,事情嚴重面臨倒閉的可能,而該功能應該要能做到控卡不能接單、訂單無法轉MRP、訂單無法轉工單、不能出貨,但是要能夠進行銷退、收款沖帳作業,當然該暫停交易的功能不能隨便授權,須直接由稽核單位或業務單位的高階主管進行該作業。
- 信用額度設定
信用管理強調「動態徵信」,許多公司所服務的客戶數量繁多,像是通路大盤商、生產終端消費品面對多重通路的製造商,如果每月逐一調整其信用額度,則需要花上不少時間,所以考慮如能在資訊系統能提供處理相關資訊功能,則能省下不少作業時間。
一般常見到簡易的信用額度設定方式是先制定信用等級,不同的等級賦予不同的信用額度,待徵信完成後直接給予客戶信用評等,就決可定客戶的信用額度了。
而較細膩的信用額度設定的方式會依照客戶產業屬性不同、產業價值鏈力量強弱程度不同給予每一客戶不同的信用額度,例如有些企業的營業模式採經銷與直銷並行的公司,會根據給各經銷商或業務員所提供的擔保品提供其信用額度,並維護一擔保品資料,經專業鑑價後提供信用額度。
那若是沒有提供擔保品的情況,又期望根據客戶個別情況給予信用額度呢? 並且可以透過系統邏輯提供自動計算的服務,如何規劃系統評估信用額度的邏輯以下舉一例子說明:
假設信用額度會與客戶交易營業額、應收帳款期間長短有關,而出貨量的多寡可能會與季節有關,同時考慮到客戶信用交易之情況進行信用額度之調整。
設計信用額度設定公式如下 :
信用額度 = 月平均營業額 × 應收帳款期間× 交易記錄調整數 ×因季節等因素特殊調整係數
以下定義上項公式中各項參數的邏輯,以便後續透過系統自動計算出信用額度
- 月平均營業額:最近一年該客戶之營業額 / 12(月)
- 應收帳款期間 : 若客戶的應收帳款期限越久,這段期間所對應的出貨量會越大,故應給予該客戶較高的信用額度。
為方便系統計算月平均營業額則每月以30日計,換算應收帳款期間權數說明如下:
假設帳款期間為45日,則乘上45/30=1.5
帳款期間為60天,則乘上60/30=2 。
- 交易記錄調整數:
客戶交易記錄為良好(其定義為 逾期帳款 / 應收帳款 ≦ 0.05),可調整權數1.15。
如無交易或記錄為一般(其定義為 0.05 < 逾期帳款 / 應收帳款 < 0.25),則維持原信用額度給予權數1。
客戶交易記錄為不良(其定義為 逾期帳款 / 應收帳款 ≧ 0.25),則調整權數 0.85。
- 因季節等因素特殊調整係數:
此係數須由業務單位進行判斷,是否有需要增加此項調整
當客戶當季的出貨量明顯持續成長時,可再提升信用額度 20%。
相反的,當客戶當季出貨量明顯持續減少,需再折減 20%。
如客戶出貨量與季節不相關,則無需加乘此係數。
出貨量成長與否轉換成系統邏輯說明如下:
- 出貨量明顯持續成長=最近3個月的月平均營業額/近一年的月平均營業額>115%,則乘上 1.2 。
- 出貨量明顯持續減少=最近3個月的月平均營業額/近一年的月平均營業額< 85%,則乘上 0.8。
- 出貨量無明顯改變,85%<最近3個月的月平均營業額/近一年的月平均出貨金額%<115%,則乘上係數 1。
- 最後還要進行預防措施,系統自動計算出的新信用額度要與原來的信用額度作比較,兩者差異達某一百分比時( 例如30%),則在使用者維護訂單時,系統能提出警告訊息或流程控卡,提交給上一層主管進行審核,進行例外管理。
- 交易條件設定與信用查核
工作內容包括給予信用評等作業和信用期間資料 ,通常會在系統中預先維護好各項評等項目背後所提供給客戶的付款條件。再進行客戶的信用評等賦予作業,一般先採人工判斷的方式,完成後才進系統維護該客戶屬何種評等,後續就依據其評等所給予的信用條件進行管理,像是額度金額是否超限、應收帳款帳期等…。
另外也可針對客戶使用的交易工具(例如LC、支票、TT等)的交易進度狀況進行控管,像是接單未出貨、出貨未開發票、立應收帳款、未兌現票據以及沖帳未確認等…。
最後依一般商業習慣,為了鼓勵客戶提前付款,還會提供現金折扣的規定,而相關折扣設定也可透過系統在付款沖帳時帶出來,減少人工作業的錯誤。
- 訂單處理流程控制
訂單處理流程中可以按照流程程序進行控卡,資訊系統的控管點可設在訂單審核時、或是出貨時進行控卡。像若是產品屬客製化,僅能交付指定客戶,則交易控管點就適合擺在交易一開始時進行控卡,避免做出產品後,一旦後續該客戶交易有問題而不能出貨時,產品又無法轉賣,造成投入的成本損失。另外通用性的產品因市場較廣,則可待出貨前再進行控卡。
- 帳齡分析表和應收帳款相關指標控管
最後為了控制客戶信用風險,除了可以透過系統產出「帳齡分析表」進行原因分析和管理,還可以透過資訊系統來對應收帳款相關指標進行控管,其中應收帳款的回收狀況對公司獲利是否能實現佔有很重要的地位。
常見應收帳款相關的指標整理如下[註]:
- 收款率=(本月收款總額 / 上月末應收帳款餘額)x 100%
- 退貨率=(退貨額 / 營業總額)x 100%
- 折讓率=(折讓額 / 營業總額)x 100%
- 逾期率=(逾期金額 / 應收帳款總額)X 100%
- 呆帳率=(呆帳金額 / 營業總額 )x 100%
- 應收帳款周轉次數=營業總額 / 應收帳款(次)
五、 總結
透過本文說明可以瞭解如何透過資訊系統來協助企業進行信用管理的幾種方式,像是在事前控管方面可進行客戶信用資料查核,透過系統設定可否可開始與該客進行交易; 事中控管則是交易流程中做到即時控管; 而在事後控管理則可以透過報表與指標的方式進行控管,讓管理層進行決策時有判斷依據。
以下總結三點內容:
首先上述資訊系統輔助信用管理案例中的交易條件設定、訂單處理流程和帳齡分析表是一般進銷存與財務系統中較常見的,而新客戶信用資料管理、信用查核和調整和應收帳款指標功能則是中型以上的ERP (企業資源規劃)系統會提供的功能,而動態信用額度功能則是因應複雜多重通路管理需求的企業所客製化功能。
再者要善用資訊系統的優點來協助人為作業,像是只要是透過人來執行的工作,就有可能遭受規矩不被遵守的風險,所以我們透過系統來協助控管,若不依照制定的程序去執行,則後續的流程就走不下去。還有我們要善於利用系統快速運算和自動依邏輯判斷的功能來協助計算信用額度等資訊,簡化人工作業提升運作效率,並由系統提供差異報表,作為例外管理之用。
最後導入資訊系統時很難做到一次到位,實務狀況通常流程中的人工作業需進行多次磨合才能有效發揮作用,需要日後不斷的優化調整才能達到最適境界。像是追蹤客戶超出信用額度真正原因是否為景氣因素所致,或者在檢討後須提出有效回收帳款的解決方案,都是需要相關人員配合處理,故討論系統的作業流程時,一定要有系統整體思維,避免過於依賴資訊系統,而忽略人工作業的部分,只有人機完美的配合,才能有效完成營業管理任務。
〔註〕
- 參考金融研訓院中小企業財務管理實務(二)-財務規劃與風險管理
生管.採購與倉管作業整合技巧研習班
上課時間 2026/06/09 ~ 2026/06/09
六標準差綠帶訓練 - 自備筆電
上課時間 2026/11/12 ~ 2026/12/18
高壓氣體容器操作人員安全衛生教育訓練班 - 日間班 - 課程費用優惠中 - 勿先繳款請等候通知
上課時間 2026/09/14 ~ 2026/09/18
主管幹部管理知能實務研習班
上課時間 2026/04/14 ~ 2026/04/21
使用ChatGPT 提升Excel 資料處理與分析能力 - AIGC 賦能職場工作術 - 請攜帶NB上課
上課時間 2026/10/23 ~ 2026/10/23
雇主品牌與個人品牌的共創與雙贏 - LINE@ID:@274aywrg - 許景貞老師
上課時間 2026/04/20 ~ 2026/04/20
製造現場的變化點管理 - 南科班 - 第二梯
上課時間 2026/05/28 ~ 2026/05/28
生產現場作業改善關鍵技巧 - IE工作研究 - 從動作到工時,精準提升生產效能👍
上課時間 2026/11/04 ~ 2026/11/04
製造品質與改善 - 含管制圖&製程能力
上課時間 2026/06/12 ~ 2026/06/12
生成式 AI 的辦公必殺技:教你做出會自己跑的工作流程
上課時間 2026/04/07 ~ 2026/04/07