兩種職能課程發展工具iCAP與S-OJT異同之比較探討
- 撰文者:
- 2016/03/10 瀏覽數:8946
壹、 iCAP與S-OJTTM之系統簡述
iCAP係勞動部勞動力發展署所推動的職能發展應用平台計畫,其功能是開放並輔導各產業、公私部門發展其職能導向認證課程,其職能導向課程申請及品質審核指標,係採用ADDIE教學設計模型:分析(Analysis)→設計(Design)→發展(Development)→實施(Implementation)→評估(Evaluation)等5構面的方式進行。
而S-OJT的流程架構步驟是:1.決定是否採用S-OJT→2.分析需要學習的工作→3.培養訓練員→4.準備訓練模組→5.施行→6.評估與解決使用的問題,完成後再評估績效改善過程,以確定缺乏專業能力是造成銜接落差的原因,再回到步驟1.決定是否持續採用S-OJT。
貳、 iCAP與S-OJTTM之異同探討
兩者其基本的邏輯理念與S-OJT基本相仿,以下就著眼於下表幾個部分分析討論其異同:


一、 對象
因為S-OJTTM是源自於TWI (Training Within Industry)的工作教導 (Job Instruction),其對象非常明確,其職務或工作相對明確,道理至明。
而iCAP適用對象是具共通職能的職務職級者,可以是不同企業甚至產業,例如:人力資源經理,發展的內容主要在共通職能的範疇中。
二、 導入時機
因為此兩者導入成本很高,需求對象之數量需達一定程度,否則難以負擔或分攤開發成本。
S-OJT尤應考慮企業營運需求,當現有績效與預期績效存有明顯落差,此落差導因於員工缺乏專業職能時,才是適當之導入時機。
三、 導入成本/時程
導入難度高,當然成本與時程相對高且長,因此是否導入需妥善評估。
四、 職能標準來源
iCAP發展的基準來自行業、職稱、職務之職能基準,亦或產業與就業(人力市場)之職能需求,難以顧及到不同業種、業態或單一企業之個別化、差異化之專業職能,業者還是必須於訓後另尋解決職能落差之方法或資源。
而S-OJT則從高度屬性相同或同一企業培育對象之職務職位、工作等相關基準而來,針對性十分明確,課程發展也不易遺漏。
五、 關鍵技術
以iCAP運用STAR或ABCD手法來發展行為指標,是導出職能課程之關鍵技術,以iCAP訓練教材為例即可明瞭:
- 人脈建立:日常(S)與他人共同執行專案(T)時,能提供他人協助及支持(A),以建立彼此未來的互惠合作關係(R)。
- 提供10個散置但標明1-10標號的積木(C),讓學習者(A)能夠在9秒內獨自(D) 在桌上正確依序排出(B)。
- 其中需包含:動詞(行為動詞)+名詞(學習內容)。
S-OJT則是運用9項行為模式找出關建職能要項,來發展職能課程,以一般自助服務商場收銀員為例:
- 處理/操作:能獨立正確操作收銀機並完成商品結帳作業…
- 問題解決:能正確並於1分鐘內完成發票換發作業…
- 決策:能快速抓住人客的真正需求…
- 審查:能正確執行退換貨作業…
- 調整/修正。
- 計畫/企劃。
- 統計。
- 工作流程:能正確完成客戶退換貨作業並正確更換發票及退收款…
- 理解:能瞭解並說明收銀機之基本功能及操作、能瞭解店內所有商品分類及其價格帶…
以上9項行為模式是幫助運用者於職能要項發展時不會發生遺漏,也不一定每個職務於發展職能項目時都會用到9個項目,不遺漏是重點;職能項目是否能精準對應某個行為模式並不重要,重點是發現。
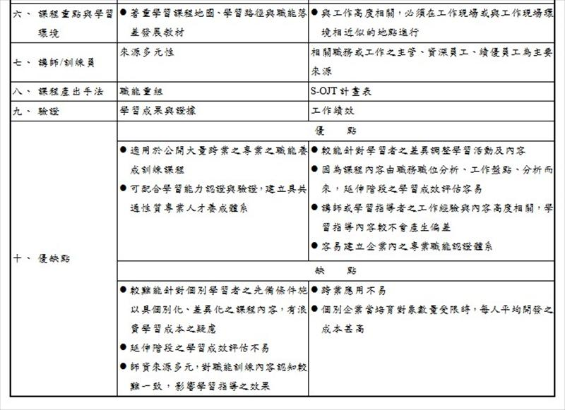
六、 課程重點與學習環境
iCAP課程著重學習課程地圖、學習路徑從職能落差發展教材。
S-OJT課程內容則與工作高度相關,必須在工作現場或與工作現場環境相近似的地點進行,這點十分重要。
七、 講師/訓練員
iCAP師資來源多元性,必須是熟悉課程內容相關之領域專家或具實務經驗者。
S-OJT訓練員則是相關職務或工作之主管、資深員工、績優員工為主要來源。
八、 課程產出手法
不論是iCAP的職能重組或S-OJTTM的計畫表,都是經由經由適當手法將規劃之課程重新依性質相同做有系統的組合,一則方便課程安排,再則有助確保學習成效。
九、 驗證
iCAP一般經由學習成果驗證其學習成效,但因對象來自不同職場,延伸階段行為、績效的驗證不容易設計也不易取得,驗證代價與成本相對高,設計時需考量可行性與經濟性。
S-OJT學習成果就是工作行為改變,這樣的改變就直接連結工作績效,成效驗證直接且經濟。
十、 優缺點
iCAP因為應用對象的關係,雖有適用在公開大量跨業之專業之職能養成訓練課程之建立,並透過配合學習能力認證與驗證,建立具共通性質專業人才養成體系之優點。但難以針對不同先備條件,尤其是先備條件充分者如果沒有特別考量,有虛耗學習之疑慮;而師資來源多元,對職能訓練內容認知偏差時,會有影響學習指導效果之可能等的缺點。
而S-OJT學習對象關係,可充分掌握每個學習者之職能落差程度及條件差異,進而調整學習活動及內容;其次講師或學習指導者之工作經驗與訓練內容高度相關,學習指導內容較不會產生偏差。
參、 兩項工具之發展應用互補與限制
一、 應用互補
從本文前述內容可以理解,iCAP是直接從職能發展訓練課程,因為一開始職能標準界定與制訂就是大工程,其過程必須非常嚴謹,如果產業職能基準尚未制訂,從無到有的發展耗費資源甚多。
而S-OJTTM的作者在某一場合就曾表示,就是類似上述因素,所以他才避開直接發展職能的困難處,改由職務與工作內容發展訓練,其本質內涵也都是職能的範疇,避開大費周章發展職能基準的過程。
綜上,兩者基本上是互補的,iCAP發展產業共通職級職務的訓練課程,幫產業培養共通能力,各業種業態的專業(Domain Know-how)部分則需由各產業或企業自行解決,但是如果此一階段對象人數達一定程度,且狀況符合S-OJTTM的導入時機時,那就是S-OJTTM上場的時候了,此兩者間的應用互補道理十分明確。
二、 應用限制與機會
從前揭內容中大致上可以理解,iCAP訓練成效除了追蹤不易外,講課師資對於訓練課程中職能內涵解讀的不一致,亦或各不同業種業態的專業領域差異,均會影響訓練成效,也大多是相關訓練方案最被詬病之處,但是,這樣的課程也會傳達跨業之經驗與作法,在啟發創新思維上之助益不容忽視。
而S-OJTTM多數應用於企業內部,資源與師資來自自有,當忽略外部刺激,過度執著於的經驗傳承而限制了創新發展,容易陷入「近親繁殖」之窘境而不自覺,但是運用此法發展的訓練課程相較其它而言,執行訓練成效追蹤相對直接且容易。
肆、 結論
本文就此兩種職能導向訓練課程發展工具做比較,限於篇幅無法針對導入細節做討論,僅著重在大方向的觀念上做討論疏漏難免,兩者各有特色,運用時除了可以針對適用對象與情況做考慮外,在實務上以關鍵技術為例,兩者應該可以互用補,因為其目的都是找出關鍵職能內容,發展後續的訓練課程。
再者,運用上也要認知彼此間各自的先天限制,善用優勢避開窒礙難行之處,預知問題妥善預先研擬因應之道。
【參考文獻】
- 勞動部勞動力發展署「職能發展應用平台計畫」網站
- 中國生產力中心出版:Ronald L. Jacobs原著Structured On-The-Job Training (S-OJTTM)中譯版「結構化在職訓練」,2003。
企業內訓服務諮詢
引領前瞻學習成長文化、推動創新知識價值方案,是CPC的使命也是我們永遠的承諾。一站式的企業內訓服務:滿足企業委訓需求,量身規劃打造專屬性課程並提供完備的委訓服務。
猜你喜歡
在決定使用S-OJT之前,首先要針對工作性質、可運用資源、工作現場的限制條件、財務花費及學習者個別差異等方面來考量,才能判斷是否適用S-OJT及確切掌握其推動關鍵。在職訓練的最大優勢便是能夠透過人力資源部門及學習者直屬主管持續追蹤其實際工作表現,所以務必要擬訂訓練成效衡量指標,因為S-OJT是以結構化方式規劃與執行,所以各個流程之間都有明顯的關連性,所以亦能運用系統性分析方式來進行檢討與追蹤,如此便能透過不斷的改善,趨向達成訓練的目的。
「勞動力發展署推動「iCAP職能導向課程品質認證」,目的在確保課程的規劃實施與學習成效皆基於此產業所需的職能,且具一定水準的辦訓品質。」本文作為初步與導入方向的介紹。
企業旋風話題「職能」正在崛起。勞動部勞動力發展署近年推動職能認證課程,深入了解澳洲訓練套件,以「訓練規劃與評量」為主體,包含:設計、授課、評量群組等,依據職能要求,設計更符合職類的課程,並驗證學習成效,帶動企業朝向系統化職能訓練規劃的發展而努力。
對人資工作夥伴,於企業導入職能一直是受到討論的議題,而本中心以將職能納入人才發展措施11年以上的經驗,與各位先進分享導入時的評估重點。
訓練人員如何規劃出符合企業需求?透職能導向課程架構從盤點內部職能缺口,規劃出配合職務說明或職能行為指標的課程大綱及目標,以達到訓練績效。
AI學習工具全攻略 - 遠距教學 - 假日班 - 第一梯
上課時間 2026/06/20 ~ 2026/06/20
新版ISO 50001:2018能源管理系統內部稽核員培訓班 - 需考試
上課時間 2026/09/08 ~ 2026/09/09
職業安全衛生管理人員安全衛生在職教育訓練班 - 日班 - 具職安員.安全師.衛生師結業證書或甲.乙技術士證照 - 請勿先繳款
上課時間 2026/05/12 ~ 2026/05/13
AI智慧製造技術應用工作坊 - 需自備筆電
上課時間 2026/10/14 ~ 2026/10/29
工作流程優化與創新方法
上課時間 2026/05/13 ~ 2026/05/13
內部稽核與內部控制管理實務
上課時間 2026/03/24 ~ 2026/03/24
如何輕鬆看懂財務報表了解營運狀況 - LINE@ID:@274aywrg - 許文西老師
上課時間 2026/04/14 ~ 2026/04/14
業務與採購雙向談判技巧實務
上課時間 2026/04/16 ~ 2026/04/16
運用邏輯思維提升問題解決能力
上課時間 2026/05/05 ~ 2026/05/05
研發綠色產品設計 - 南科班 - 第三梯
上課時間 2026/10/01 ~ 2026/10/01