食品工廠設計與規劃重要事項
- 撰文者:
- 2016/12/26 瀏覽數:30086
消費者歷經幾次食安風暴後,如何建立消費者信心是一件相當重要的課題,良好的食品工廠作業環境是生產好食品最基本之要求,筆者最近在輔導食品工廠的過程中,發現有數家廠商對台灣食品業的未來有相當之期許,也想把好的產品生產給消費者,開始準備投資新建廠房,但常聽到同為食品業界之朋友告知並提及一些新建工廠失敗的案例,為了防止遭遇他人新建廠房常見的問題,委託本中心輔導並進行新工廠之流程設計與規劃。
新工廠規劃一般可分三個時期之規劃:
- 新廠房建設前期之規劃
- 確定廠房生產及營運項目
如農特產品處理、肉品加工、調理食品、健康食品、、、等,不同之食品加工行業別,他們的產品屬性及加工特性,在生產及作業方式也可能皆會有所差異,進而影響生產流程及動線之設計規劃。
- 選定位址
應選擇附近無產生不良氣味或污染的地點,選定位址後在上班日及休假日須觀察該區域,檢視廠區週遭環境是否有異味或污染的產生,若未事先進行實地勘查及評估就選定位址,經常於廠房建設開始後,才發現有造成公司未來營運之問題,此時要再更改工廠地點是相當有難度的。
- 選擇合適之建築及設計團隊
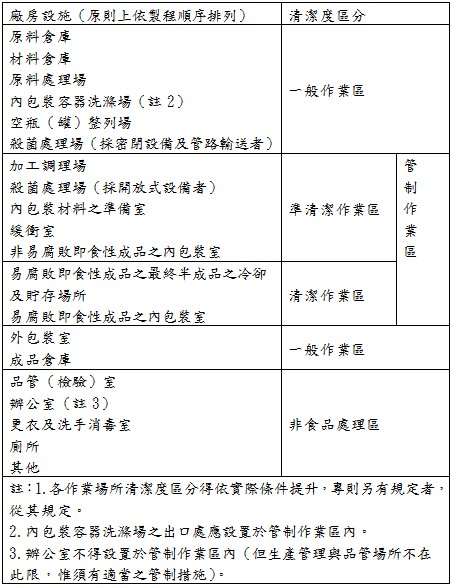
一般工廠大多只要注意生產動線即可,唯食品工廠須多加考量國人飲食衛生習慣、食品現行相關法令及規範等,因此建設食品工廠考量的因素須更嚴謹,食品加工、製造及生產的規劃須特別注意各作業場所之清潔度區(表一)及各作業場所之清潔度區空氣落菌量標準(表二) ,良好的建築及設計團隊對於相關政府文件證照的申請較有經驗,在申請的步驟及順序上較能提供有效的協助,更能幫助公司節省時間及金錢成本!
- 機械設備之採購並不是只要求最低價格,須考慮安全、性能、效能、產能、保養、維修、便利等之特性。
- 人流、物流、水流、氣流皆須依據一定之流動方向;原料應由一般作業區向管制作業區移動,生產作業人員洗手消毒完成後由管制作業區向一般作業區移動;水流、氣流由管制作業區向一般作業區流通,且排放廢水及廢氣時須注意是不是會造成廠房週界環境之汚染。
- 其他相關法規如建築、設備、消防、環保、勞工安全、職業安全衛生設施等皆須符合我國及計畫販售地區和國家的標準及法規。
- 新廠房建設中期應注意事項
- 建設是否按計畫施工,若變動比較大是否有按規定申報變更事項。
- 官方於廠房建設施作過程中,查驗應注意事項:如消防設施、疏散路線、排放廢水及廢氣處理設備等之計畫檢查覆驗規定。
- 新廠房後期建設完成應注意事項
新廠房建設完成後須實地測試生產,測試生產時需把所有應加工的程序及步驟進行2~3次試驗生產,以檢視規劃過程中是否有未注意到的地方,需要再修改或優化的部分有哪些?
例如某團膳公司作業時經常感覺生產很混亂,經過我們實地勘察討論及重新規劃,僅調整煮菜跟配膳二處位置,就減少作業流程移動距離約30%及轉送時間節省20%,下圖是團膳公司改善前後的對照圖(圖一及圖二)及建議之工廠規劃圖(圖三)。

圖一:流程改善前

圖二:流程改善後

圖三: 工廠規劃
中小型食品工廠在新建廠區上經常發生的問題是動線不良、建設前規劃不完整、需要之使用空間太大或大小、設備處理能力未達預期效能、規劃時未找專門人員加入協調及討論,這些會造成事後還要花費相當的成本才能再做好改善,若事先能有良好的討論規畫,並落實執行項目,則能節省後續不必要的開支。
筆者覺得最重要的部分是能在萌發新建廠房的想法時,即開始考量上述要點以進行完善之規劃設計,一開始規劃作的好,後面的煩惱就會少!
表 1 食品工廠各作業場所之清潔度區(註1)
.jpg)
表 2 食品工廠各作業場所之清潔度區空氣落菌量標準

【參考資料】
- 食品工廠建築及設備設廠標準
- 食品良好衛生規範準則
- 優良農產品驗證基準
- 台灣優良食品管理技術規範通則
生產力再造卓越經營服務團
以總和生產力為核心理念,輔以精實生產手法,協助企業從自我診斷、規劃發展藍圖到實踐智慧生產,運用IOT、MES+等技術與系統,建構科技化智慧經營與生產管理體系,使生產營運最適化、價值最大化,提升企業競爭力。
企業內訓服務諮詢
引領前瞻學習成長文化、推動創新知識價值方案,是CPC的使命也是我們永遠的承諾。一站式的企業內訓服務:滿足企業委訓需求,量身規劃打造專屬性課程並提供完備的委訓服務。
猜你喜歡
現今各種食品安全管理系統不論各個系統的差異與完整性,最終目的皆是為規範相關食品業者生產販售安全無危害人體健康的食品,讓消費大眾在食的生活層面更有保障,因此如何在需要的時間,用正確的方法導入適合食品業者的食品安全管理系統,是大多數食品業者需要面對的重要課題。
如何運用數位轉型協助發展ISO 22000食品安全管理系統,並符合政府持續以食安法規「五非不可」雲端平台及HACCP重要管制點危害分析計畫,配合產品層面的管理,在以品質要求源頭採購的高標準要求下,有效達到食安管理確效之目的是每一家食品廠發展食品安全重點。
國內多次爆發重大食品安全事件,食品安全已然成為民眾關心之重要公共議題,食品製造業法規越來越嚴格設置食品工廠的標準哪裡?那些法規你應該知道?避免淪為地下工廠避免觸法且可以安心經營,你的工廠在設立時,應該注意建立食品工廠應符合哪些食品工廠法規。
衛生福利部於107年11月28日預告訂定「食品添加物使用範圍及限量標準」草案,將現行「食品添加物使用範圍及限量暨規格標準」使用範圍及限量標準部分,導入食品分類系統,草案將進行為期180之評論期,以蒐集各界意見,將食用二氧化碳、一氧化二氮、氮氣納入食品添加物管理,從事這些食品氣體的廠商特別要注意一旦法規實施,除了食品氣體廠需要分廠分照外,也需要符合食品添加物建廠標準,符合GHP食品規範,也需要及時的因應以避免觸法。
本文主要講述衛生福利部於103年11月7日發布施行「食品良好衛生規範準則」,業者常見缺失分析與相關改善建議,及後續食品業者管理相關建議。
彙總一頁式管理損益與經營績效報告實務
上課時間 2026/07/22 ~ 2026/07/22
TWI-JR基層管理幹部工作關係與團隊力提昇
上課時間 2026/06/25 ~ 2026/06/25
溫室氣體盤查議定書(GHG Protocol)基礎與實務 - 遠距教學 - 第四梯
上課時間 2026/11/04 ~ 2026/11/05
人資常用的專業破冰技術
上課時間 2026/04/16 ~ 2026/04/16
ESG永續發展-現代企業永續經營新關鍵之道 - ★線上視訊課程★
上課時間 2026/04/10 ~ 2026/04/10
永續報告書工作坊 -GRI準則解析與實務導入 - 遠距教學
上課時間 2026/05/22 ~ 2026/05/25
營利事業所得稅申報實務
上課時間 2026/06/23 ~ 2026/06/23
保安檢查員初訓訓練班 - (臺南班)
上課時間 2026/10/22 ~ 2026/10/22
如何運用ChatGPT協助採購面對棘手問題 - 達開班標準 - 需攜帶設備
上課時間 2026/04/16 ~ 2026/04/16
丙種職業安全衛生業務主管安全衛生教育訓練 - 日間班 - 電腦考試日期:10月16日 - 不適用營造業
上課時間 2026/09/08 ~ 2026/09/10