由全員改善提案貫通組織TQM
- 撰文者:
- 2017/03/30 瀏覽數:7678
前言
企業面對內外經營環境的挑戰,追求獲利成長、永續經營,也戮力擔負起企業之社會責任,在經營過程中,要得到客戶對的青睞與信賴,產品或服務品質的顯現是結果,其背後更是須在企業各功能面的環環相扣,發揮其應有之功能水準與任務目標,方足以讓企業有穩健的體質。
因此,所謂「全面品質管理(Total Quality Management,TQM)」所追求的,即在於所有企業營運中的活動,都能具備高品質標準之要求。
企業是由「人」所組成,須由人來運作經營模式與完成特定目標,過程中在TQM各構面,不論在生產製造或提供服務、銷售、人力、研發、財務等各功能運作起P(計劃)、D(執行)、C(檢查)、A(行動)的管理循環。
一個企業的經營成功與其特定目的的達成與否,「人」是絶對重要因素!如果企業中的每一個人,皆能在其任務職位上發揮其能力,亦能在組織運作、群策群力下,讓企業成就非凡。
因此,如能讓企業有機會全員參與公司的經營管理,能有機會改變公司,啟動「以小搏大」的改善,且有顯著效益的作法,「改善提案」絶對是理想的管理工具。
企業為何導入改善提案制度
古書有云:「積薄而為厚,聚少而為多」、「聚少成多,積小致巨」、「積土而為山,積水而為海」…等,皆在形容積少成多的改變,此對於企業推動「改善提案」的用意亦同。
「改善提案」即企業建立此推動辦法後,舉凡企業內之任一位員工都可以針對成本合理化、作業合理化、品質改善、安全、環境、設計開發,以及其它與公司人、事、物等之流程作業、制度辦法、表單應用…等,提出可以「改善」、「好,還可以更好」的想法,經由提出、受理、審核、獎勵、實施、追蹤成效等,而讓企業之經營在點點滴滴的改善中,持續成長與向卓越的路上前進。
因此,推動與參與「改善提案」亦應是公司內從經營階層、管理階層,到作業操作階層等全體員工都應有之職責。企業為要導入改善提案制度,今就以下兩方面說明:
- 對員工而言
- 需求的滿足
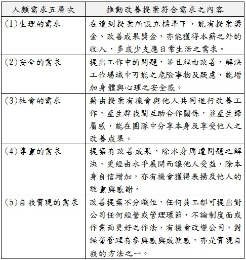
馬斯洛的人類需求五層次理論(Maslow’s Hierarchy of Needs)中提到,人類對於需求會從追求滿足生理的需求開始,再持續追求安全、社會、尊重的需求,並能達到最終自我實現需求的滿足等。當公司建立一套理想的改善提案制度,則能同時兼顧人類需求五層次的滿足,整理其對應之內容如下表1。

表1 人類需求五層次與改善提案符合之內容
- 問題與改善意識的開啟
要做改善,一定得基於先具備「問題意識」,能發現「現實」與「應有標準」,或「實際」與「理想目標」間的差距,從而思考「要如何做」而能填補這差距。
改善提案作法的產生,關鍵即在由從事工作的每位員工本身,對自己工作崗位的熟悉與瞭解,藉由制度的鼓勵,起心動念思考工作中的問題,不習以為常認為「只能如此」,而是激勵思考工作中如何做可以更快、更好、更有品質與效率,除了發掘工作中問題,更能找出原因背後的原因。
「5W2H提問法」為簡單常用發掘問題之方法,配合改善的四大基本原則(ECRS):去除(Eliminate)、合併(Combine)、重排(Rearrange),以及簡化(Simplify)等觀念的應用,整理如下表2,在推動改善提案之過程,亦需結合訓練課程之安排,將更有助於員工對制度的參與及本身問題意識及解決能力的提升。


表2 5W2H提問法
- 對組織而言
- 匯聚眾智 群策群力
「知識管理」為企業永續成長重要的工作,企業未來的持續成功須奠基於過去及現在所擁有的技術與能力。我國國家品質獎過往評審項目中,亦將「知識管理」列為企業TQM重要構面的一部分,其內包括「知識的確認與取得」、「知識的發展、應用與更新」、「知識的傳播」,以及「知識管理產生的價值」等子構面。
我們必須承認,所有企業經營的主體還是回歸到「人」身上,一個將知識列為公司資產的企業,必也重視人的價值,要發揮人的價值,人與制度面、組織面亦須緊密結合。
組織由「人」所組成,最重要是人的經驗,其在每個工作當下面對問題處境的解決作法,顯著重要與珍貴。
推動改善提案制度,即適當地可運用員工過往的經驗,去解決現有的問題,利用制度中的「提案表」將問題與改善方法記錄下來,亦是所謂「內隱知識外顯化」作法之一,而改善成效經由公司水平展開,並利用「成果發表」分享其解決問題的構想與做法,皆是符合公司在知識管理方面的作法與用意。
- 整合運營 體質昇華
當公司要追求「全面品質管理(TQM)」,其必須從經營理念、企業文化、組織環境檢視,以及到所有成員具備改善意識、解決問題的態度、進行改善的意願,以及執行改善的行動力。因此,改善提案制度不會是單獨的專案活動,其推動「將會」,也「必須要」與公司其它管理改善活動進行連結,方能共同構築企業TQM之整合運作。
對一家公司而言,其所管理的項目不外乎Productivity(生產力)、Quality(品質)、Cost(成本)、Delivery(交期)、Morale(士氣)、Safety(安全),利用改善提案制度,能將分布組織各崗位的員工同仁,發掘出其工作上P、Q、C、D、M、S的各項問題。
改善提案制度能鏈結5S、品管圈 (QCC) 、專案改善(QIT)、知識管理(KM)等活動,串起組織從基層到經營層的管理活動,讓企業成為改善的有機體,其過程更增加員工間的互動、團隊合作,適足以視為TQM所重視「全員參與」的作法,並強調「持續改善」的精神與實踐的管理工具。
結語
按國內外過往推動改善提案之企業成果,推動此制度之企業所獲得之改善經濟效益,遠遠超過該制度中設計提供給提案者之獎金,以槓桿原理來說,改善提案制度即為支點,對企業而言,能用小的成本舉動起多倍數之效益,因此改善提案制度之推動,絶對值得所有企業應用在全面品質管理中。
卓越經營服務團
CPC身為提升生產力、品質力之機構,責無旁貸地挑起產業振衰起敝的重責大任,承襲過去工業自動化服務團之精神,協助企業克服經營管理瓶頸,邁向卓越。因此,成立卓越經營服務團,以顧問服務、顧客滿意進而創造顧客成功為目標,策略思維乃以二次生產力運動與生產力再造為訴求;以跨產業為區隔,鎖定服務族群;服務能量含括第三級產業與跨域整合。
企業內訓服務諮詢
引領前瞻學習成長文化、推動創新知識價值方案,是CPC的使命也是我們永遠的承諾。一站式的企業內訓服務:滿足企業委訓需求,量身規劃打造專屬性課程並提供完備的委訓服務。
猜你喜歡
每位員工提11個創意此一企業文化的塑造,讓全公司上上下下每位成員,時刻用心於發掘可能隱藏的浪費或問題,透過提案改善制度,將每個人的智慧與潛力,淋漓盡致地發揮。舉日本豐田汽車愛知廠為例,2005年就有6萬件創意提案,平均每位員工提出了11個創意。為了激發員工提出創意的意願,豐田設置了創意提案獎金,最低500日圓,最高可達20萬日圓,豐田的目的並非讓員工賺外快,而是激發員工思考的意願。當員工有任何一個新想法,都可以提出自己的創意,但創意正式提出前要先與上司溝通,好處是員工有機會可以跟上司交流,而上司也有機會可以了解員工的想法。具代表性的創意提案以下舉例幾個豐田公司具代表性創意提案:
任何產業,不分規模大小,不論是現場操作、文書或管理工作,都存在著許多浪費,例如:等待時間、存貨、動作繁瑣、不良品、員工士氣的浪費…等等,這些都直接或間接造成了企業營收與利益上的損失。因此,企業必須針對這些不合理的現象加以改善,這時所謂的『提案改善』活動便孕育而生。此活動指的是鼓勵企業內的員工發揮客觀的自主性,針對工作中存在的問題提出創新的意見或方法,並經由企業內規定的申請管道及審查基準加以評定,並從中提出優秀改善案的員工給予適當獎勵與表揚的制度。
人生無處不提案,而提案的本質是一場精心設計且有高度目的性的演出,凡上至政府標案、企業合作輔導案、商業談判、下至會議報告,皆有提案需要。提案並不是一門艱澀的理論,反而是一場發生於大腦內的引導競賽,身為提案者的我們透過縝密的步驟,引導客戶理解核心理念並走向合作的道路。本文以概念(Concept)、企劃(Proposal)、簡報(Presentation)等三大面向提出引導客戶的思維模式,並透過行動方案完成提案循環,期望有助於提案顧問們走向與客戶間的最後一哩路。
針對中小企業在進行品質改善的作法提出一套方法論
美國貝恩公司自1993年迄今約每2年針對全球管理工具與趨勢進行調查,對象為全球各大洲之高階經理人,從TQM使用率及滿意度趨勢來看,使用率從早期之70%左右,降到2015年(2014年調查)近30%,但是滿意度始終維持在近80%;這可能和TQM的特性有關,其非導入使用後短期可立即看到效益之管理工具。企業比較願意導入現場改善或精實管理等較易且快速看到效益之管理工具,TQM是一種強健體魄之體系制度,不易速成。
防火管理人訓練初訓班第2525期 - (高雄班)
上課時間 2026/03/26 ~ 2026/03/27
ESG永續報告書撰寫 - 實體+遠距同步
上課時間 2026/07/22 ~ 2026/07/22
大陸台商勞動人事管理實務 - 遠距教學 - 第二梯
上課時間 2026/09/15 ~ 2026/09/15
海空運輸保險實務與理賠爭議解析班
上課時間 2026/05/20 ~ 2026/05/20
歐盟CBAM標準申報計算實務 - 遠距教學 - LINE@ID:@274aywrg
上課時間 2026/05/20 ~ 2026/05/21
吊升荷重在三公噸以上之固定式起重機(架空型─機上操作)操作人員安全衛生教育訓練 - 課程費用優惠中 - 免費提供術科考前複習乙次 - 夜間班
上課時間 2026/04/16 ~ 2026/04/28
敏捷轉型的生產流程優化與工廠效能提升技巧
上課時間 2026/10/07 ~ 2026/10/07
TWI-JM基層幹部工作改善與執行力提昇培訓
上課時間 2026/11/19 ~ 2026/11/19
Notion AI 實戰:打造你的高效生活與工作系統 - 遠距教學
上課時間 2026/07/01 ~ 2026/07/02
【ESG永續發展系列課程七】ISO 14064-1溫室氣體盤查概念班 - <快速入門,瞭解ISO14064-1>
上課時間 2026/04/15 ~ 2026/04/15