眼鏡業擺脫價格競爭,創新服務引領潮流
- 撰文者:
- 2018/02/15 瀏覽數:11025
台灣眼鏡產業產值持續攀升,吸引國外業者的注意,並已進軍台灣市場,來勢凶凶,以快速配鏡、價格透明、設計流行、進駐百貨公司的選店通路策略等營運模式,吸引年青眼鏡族群的青睞,此類創新作法,也引發部份傳統業者的跟進,擺脫純價格競爭模式,但是否能成爲類似「快時尚」的uniqlo成功經營型態,值得觀察。
據經濟部統計處統計指出,2014年眼鏡業產值為226億元,創歷年新高,其中隱形眼鏡99億元(占43.8%),太陽眼鏡29億元(占12.7%),一般眼鏡3億元(占1.2%),其他鏡類及配件(註)95億元(占42.3%),產值仍續攀升,國外業者看好國內眼鏡市場發展,紛紛搶進台灣市場。
綜觀此波眼鏡產業的變化,主要是日系業者的多項創新服務引進國內,已吸引年青眼鏡族群的喜愛,比較知名的國內外業者和營運策略如下。
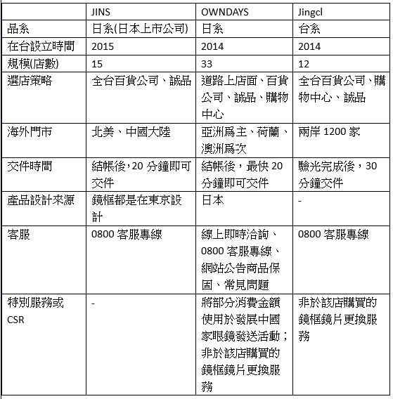
首先是日本上市公司JINS,該公司一號店於2001年在日本福岡天神開幕,正式加入眼鏡市場,只營運五年,2006年就在大阪Hercules(現JASDAQ)股票上市,2013年在東京證券交易所第一部上市,2015年在台灣設立門,不到一年,就開了12家門市,2016年海內外總營業額約130億台幣。
JINS第一個創新特色,就是成爲快速配鏡、當日交貨,且最快在結帳後20分鐘即可交件服務的領先者,它改變了「配眼鏡要等很久才能拿到」的印象,對於眼鏡需求恐急的消費者來說,像是出國在外人士,真的是一大福音,自然而然也就成爲配鏡優先考量對象。
其次是不管度數幾度,追加費用都是0元,因爲在大多數的眼鏡行,只要度數愈重或是鏡片越薄,鏡片的價格就會愈高。但JINS將薄型非球面鏡片列為標準配備(相較於球面鏡片,非球面鏡片的歪曲較少,視野看起來也較為清晰,無論度數幾度都不用擔心鏡片厚度),就算眼鏡族有嚴重的近視或亂視、無論視力幾度,都不會再多收一毛錢(遠近兩用鏡片、彩色鏡片和功能性鏡片須另外加價)。
第三特色即所有鏡框都是在東京設計,JINS以產品種類豐富著稱,且自許為世界流行發源地,把東京的時尚和高功能性作結合,做出讓使用者滿意的品質與設計,並強調無論在世界何處製造,都嚴守『日本品質』,對產品進行徹底檢查,檢查內容包括強度測試、材料安全性檢查、塗裝厚度以及表面剝落測試等項目,完全符合內部標準的商品,才會送到JINS門市。
再來是售後服務,為了讓消費者能夠舒服地配戴喜歡的眼鏡,JINS提出交貨當天起六個月內,鏡框鏡片的保固(以兩次為限),這在國內眼鏡業界,也算是創舉。
另外JINS選店的策略,也與國內傳統眼鏡店不同,一般的業者都選擇道路上店面爲門市,它則選擇全台百貨公司爲門市首選,其優點是集客力佳,且消費者在等待眼鏡的同時,還可四處逛逛,半小時時間很快就過,就可取件,但進駐費用可能比外面店面還高。
第二家搶攤台灣市場的是OWNDAYS,其血統同樣是日系,該公司於2008年進行大幅度的結構改革,由田中修治(現任代表董事)以個人第三者身份分配增資,取得因巨額債務而走向破產邊緣OWNDAYS的經營權,2010年起陸續進軍中國大陸等亞洲、歐洲和澳洲地區。
該公司於2014在台灣台北市微風台北車站開設第一間門市,其特色也訢求快速交件,從結帳到交件的時間縮減到最快20分鐘。產品售價策略上,OWNDAYS也強調,無論任何度數,薄型非球面鏡片追加費用也是0元。
OWNDAYS在服務上,提出眼鏡業界首創完善商品保固服務十大安心保證,包括若對購買商品不滿意,自購買日起1個月內即可辦理退貨服務,完成商品退貨同時將當場進行退款服務;鏡框自購買日起,品質保固1年;鏡片自購買日起,度數保固1年;遠近兩用漸變焦鏡片如有配戴不合適的情形可免費更換成薄型非球面普通鏡片;染色鏡片如有配戴不合適的情形,可免費更換成薄型非球面普通鏡片;災害、盜竊等意外事故造成的商品損壞可免費更換相同商品;人為因素造成的商品損壞可以半價優惠再度購買相同商品;全世界的OWNDAYS皆可受理等等。
較特別的是,OWNDAYS還提供非於該店購買的鏡框鏡片更換服務,並執行企業社會責任,將部分消費金額使用於發展中國家眼鏡發送活動。客服方面,有線上即時洽詢、0800客服專線,網站也公告商品保固、常見問題。
至於台灣本土快速配鏡業者則是創立於2014年的Jingcl,該公司由星創視界集團以超過30年的視光學專業背景與資源,在兩岸成功展店眼鏡連鎖通路超過1200家店,於是串聯設計、生產到行銷、通路販售,採用直線式的管控機制,降低不必要的成本,直接反映在售價上。
Jingcl品牌精神取自於快時尚的概念與未來人們追求的生活態度融合而成,Jingcl中的各個字母代表了:Joy樂趣,In時尚,New現代,Global環球時尚,Creative創意無限,Lifestyle生活方式等6個含意。
Jingcl快速配鏡訢求是從驗光後,只要30分鐘就可以取件。售價策略上,採取三種價位超透明,並依季節推出時尚新款,強調時尚不用花大錢,鏡片也訢求搭配薄型非球面鏡片不加價,實現鏡框標示即價格。比起簡短的更換建議,Jingcl也推出非於該店購買的鏡框鏡片更換服務。
雖說JINS等快速配鏡新營運模式已展露頭角、方興未艾,但國內傳統配鏡模式和消費習慣,亦不可忽視,且未必會在短時間內可以大幅改變。例如消費者在乎鏡片度數之精準度,所以台灣目前有些醫院在眼科有附設配鏡服務,此類顧客信賴醫師的專業度,相信是無法取代的。另外傳統眼鏡行的顧客關係以社區為主,客情有一定的關懷基礎,此亦非以快速取件的眼鏡行所能短時間取代。
綜上所述,快速配鏡、價格透明、設計流行、百貨公司駐點的四大創新服務已開始受到注目和興起,目前雖不能確定是否爲長青成功經營模式,但已引發傳統眼鏡業者的跟進。例如:小林連鎖眼鏡公司就打出15分鐘交件的訢求,擺脫純價格競爭的固定模式。以此觀之,產業創新服務仍是延長產品生命週期或再創營收、利潤新高的極佳策略與良方,吾人當全力追求而不懈怠之。
全台快速配鏡業者大PK比較表

PPAP零組件核准程序 - 南科班 - 第二梯
上課時間 2026/06/09 ~ 2026/06/09
急救人員安全衛生在職教育訓練班 - (上午班) - 請上傳結業證書 - (當天發證明)
上課時間 2026/05/22 ~ 2026/05/22
【視訊班】公共工程品質管理人員回訓班 - 景觀工程品質管理實務(夜間視訊班) - 報名資料請先mail初審 - 熱烈招生中 - 額滿依序順排下期
上課時間 2026/05/07 ~ 2026/06/02
職場戰情室實務-Excel技術整合班 - 攜帶NB上課
上課時間 2026/10/29 ~ 2026/10/30
BC3夥伴關係與衝突管理 - 【關鍵就業力】 - 第二梯
上課時間 2026/10/12 ~ 2026/10/12
高效風險分析與危機應變訓練 - <外籍主管> - <採英文授課> - <多國語言企業包班>
上課時間 2026/04/24 ~ 2026/04/24
系統邏輯思維與創新思考力
上課時間 2026/11/25 ~ 2026/11/25
公共工程品質管理人員回訓班 - 鋼結構施工品質管理實務«假日實體班» - 報名收件至3/31(若遇額滿,會提早結束招生)
上課時間 2026/04/11 ~ 2026/04/26
荷重在一公噸以上之堆高機操作人員安全衛生在職教育訓練班 - 下午班
上課時間 2026/09/18 ~ 2026/09/18
ISO14067:2018產品碳足跡內部查證人員訓練 - 主導查證第一階段 - 學會碳排計算、報告書撰寫並取得合格之內稽人員證書 - 請學員攜帶筆電(NB
上課時間 2026/08/20 ~ 2026/08/21