ISO22000概論與建立步驟
- 撰文者:
- 2020/08/18 瀏覽數:2342
一、我們的食品安全嗎?
從1996年英國狂牛症、1997年香港禽流感、1998年東南亞豬腦、2001年歐洲口蹄疫、2003年SARS、日本O-157事件、雪印奶粉事件、2004, 2005年美國、日本狂牛症、2008年嬰兒奶粉三聚氰胺事件到2019大陸非洲豬瘟…等轟動新聞及我們日常耳熟的重金屬、農藥、化肥等殘留於植物體內、抗生素(激素)等殘留於禽(畜、水產品)體內、食品加工與儲運過程病原微生物控制不當、使用劣質原料、病死畜禽加工熟肉製品,回鍋油油炸食品等、使用不當原材料:轉基因產品等、使用不當添加劑…等,顯示出全球食品安全亮紅燈。
為了要減少食品中毒案例發生,各國專家在他們各自的領域提供相應的解決方案,現有的食品安全驗證的工具包括荷蘭HACCP(危害分析和關鍵控制點)原理、英國零售協會(BRC)全球食品標準、國際食品標準(IFS)、安全品質食品(SQF)協議,以及歐洲零售商農產品工作集團的良好農業規範(EurepGAP)等。
二、什麼是ISO 22000
- 標準的呼喚
隨著經濟全球化發展、社會文明程度提高,人們越來越關注食品的安全問題;要求生產、操作和供應食品的組織,證明自己有能力控制食品安全危害和那些影響食品安全的因素,應當有標準來指導操作、保障、評價食品安全管理,這種對標準的呼喚,促使ISO22000:2005食品安全管理體系要求標準的產生。
- 制定
由ISO/TC34農產食品技術委員會制定的一套專用於食品鏈內的食品安全管理體系。
- 產生
ISO22000標準是ISO 9001:2000基礎上增加HACCP標準,將HACCP(Hazard Analysis and Critical Control Point,危害分析和臨界控制點)原理應用於整個體系;明確了危害分析作為安全食品實現策劃的核心,並將國際食品法典委員會(CAC)所制定的預備步驟中的產品特性、預期用途、流程圖、加工步驟和控制措施和溝通作為危害分析及其更新的輸入;同時將HACCP計畫及其前提條件-前提方案動態、均衡的結合。
正式定稿於 2005年9月成為 ISO 國際標準。
- ISO 22000標準適用行業範圍
ISO 22000為確保食品供應鏈上沒有缺陷的連接點,表達了食品安全管理中的共性要求,而不是針對食品鏈中任何一類組織的特定要求,該標準適用於在食品鏈中所有希望建立保證食品安全體系的組織,無論其規模、類型和其所提供的產品。
它適用於該標準「從飼料生產、初級生產到食品生產商、運輸和儲藏企業,以及零售分包商和食品服務的出口與食品內部關聯組織,如設備生產商、包裝材料、清潔劑、添加劑和配料生產商等都可以採用。」
.png)
- ISO 22000主要效益
5.1使全球組織更容易一致地實施Codex HACCP(危害分析及關鍵控制點)食品衛生系統,該系統不會因國家或相關食品不同而造成差異。
5.2確保組織
- 規劃、執行、運作、維持與更新食品安全管理系統,並致力於提供消費安全的產品
- 展現遵守適用的食品安全法令與規定的需求
- 證實與彼此同意有關食品安全的顧客需求一致,以利強化顧客滿意
- 與其供應商、顧客及食物鏈中有關的利害團體,有效溝通食品安全的問題
- 持續改善企業的績效,與陳述的食品安全政策與承諾
- 藉由外界單位,尋求其食安管理系統的驗證或登錄,或執行ISO22000符合性的自我評核或自我宣告
- ISO 22000與其標準(BRC/IFS)優勢比較
6.1使全球組織更容易一致地實施Codex
6.2結合其他管理系統的標準,如 ISO9000
6.3與現存相關的管理系統需求整合
6.4利用現存的管理系統,以建立一套食品安全管理系可單獨運用
6.5整合了 HACCP 原則與 CODEX 的應用步驟
6.6整合了現存方案的需求 -單一稽核/單一管理系統
6.7提供組織自主性,以選擇必要的方法滿足需求
6.8允許小型 and/or 更小的已發展組織,執行外部已展開的體系
6.9可證實符合食品安全的法令與規定
6.10提供信心予顧客、消費者、投資人 etc.
6.11結合食品安全至企業的流程
6.12要求持續改善
6.13提供供應鏈的認可
- ISO 22000前景
7.1 全球消費者都要求安全和健康食品的強烈需求;
7.2 食品加工企業為滿足市場的需求,因此需貫徹食品安全管理體系,以確保生產和銷售安全食品的強烈需求,
7.3 證實企業已經建立和實施了食品安全管理體系,提供一個用於審核的標準。
7.4 由於貿易的國際化和全球化,基於HACCP原理,開發一個國際標準也成為各國食品行業的強烈需求。
- ISO 22000版本
依據ISO公告,各項ISO標準的生命週期每5年審查1次,22000目前最新的版本標準是2018版本,舊的版本為2005年版。ISO22000:2018新版更重視風險導向的思維,同時新版標準章節採用高階結構(High Level Structure, 簡稱HLS),讓您可以將食品安全管理系統與企業的 ISO 管理系統整合。
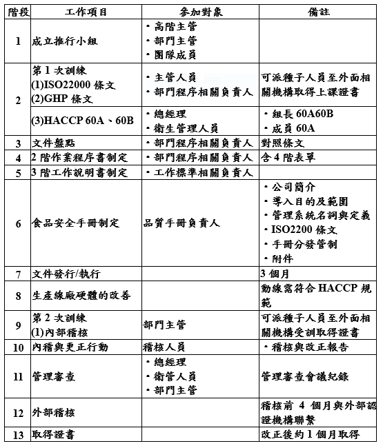
三、如何建立ISO 22000
食品業這如何建制ISO 22000食品安全管理系統,依個人輔導的經驗,建置過程中,分以下幾個階段,依序內容執行與展開如下:
.png)
四、結論
食品安全要求是第一位的;它不僅直接威脅到消費者;而且還直接或間接影響到食品生產、運輸和銷售組織或其他相關組織的商譽;甚至還影響到食品主管機構或政府的公信度。
食品相關業者因應消費者安全和健康食品要求及確保生產和銷售安全食品,與貿易的國際化和全球化,因此對ISO22000標準建立,是有其必要性。
如何建立,可依上述建立階段逐步進行或請外部顧問輔導,必能成功。
猜你喜歡
企業為何要進行ISO 22000驗證?因為食品安全是客戶及消費者的主要考量,加強食品鏈上游及下游的溝通,經由食品供應鏈管理,來降低風險及提升效益,提供消費者安全的食品。
如何運用數位轉型協助發展ISO 22000食品安全管理系統,並符合政府持續以食安法規「五非不可」雲端平台及HACCP重要管制點危害分析計畫,配合產品層面的管理,在以品質要求源頭採購的高標準要求下,有效達到食安管理確效之目的是每一家食品廠發展食品安全重點。
ISO9001:2015品質管理系統、ISO14001:2015環境管理系統、ISO45001:2018職安衛管理系統,這三種管理系統是組織中最常見的管理方法,各組織配合管理需要、經營發展或客戶要求,同時間會存在1個以上的管理系統,這時候管理系統的整合會是必須要面對的課題。
使用ChatGPT 提升Excel 資料處理與分析能力 - AIGC 賦能職場工作術 - 請攜帶NB上課 - 達開班標準
上課時間 2026/07/10 ~ 2026/07/10
微笑魔法:優質服務打造難忘的顧客體驗
上課時間 2026/11/05 ~ 2026/11/05
(115年度第3班-臺北班)促進民間參與公共建設專業人員訓練(證照班) - 完成報名請勿繳費待上課通知 - 熱烈招生中 - 不限資格均可報名
上課時間 2026/10/27 ~ 2026/11/20
豐田式生產管理-精實生產導入少量多樣之排程應對 - 南科班 - 第二梯
上課時間 2026/12/16 ~ 2026/12/16
AI 視覺化動態儀表板:用 ChatGPT 打造 Excel 高階商業報表 - 從資料整理到自動化分析, - 兩天打造專業級商業儀表板!📊✨ - 請自備筆電上
上課時間 2026/05/04 ~ 2026/05/08
目標管理與執行力提昇技巧班
上課時間 2026/09/17 ~ 2026/09/17
情緒轉化術:職場優勢與客戶滿意
上課時間 2026/06/12 ~ 2026/06/12
信用狀陷阱條款解密-單據瑕疵不踩雷
上課時間 2026/11/18 ~ 2026/11/18
iPAS AI 應用規劃師(中級)複習班 - 視訊課程
上課時間 2026/09/14 ~ 2026/09/15
領班級主管管理能力培訓班 - 強化現場管理力,打造執行力卓越的一線主管!💪📈
上課時間 2026/06/02 ~ 2026/06/02