【CPC卓越經營服務團】透過服務團輔導帶領產業邁向數位轉型之路
- 撰文者:
- 2021/10/29 瀏覽數:801
一、數位轉型趨勢
從資訊數位化到技術數位化,改善了企業營運模式及提供客戶多元體驗,因此數位化與數位優化衍生現今數位轉型。回顧2020-2021年,公有雲興起、數據湖、AI 優化等等,面對製造業、零售業皆需更智能的研發及預測,優化生產並有針對性的銷售,企業面臨最大挑戰是管理,並需應對組織結構中的轉變。數位科技浪潮衝擊企業,COVID-19疫情改變政策、工作模式、消費者行為,皆帶動台灣企業用戶加速數位轉型的動作。
以業者想轉型需求為主,由生產力中心提供協助,鏈結法人與政府資源,因而CPC成立數位轉型服務團,加速產業數位轉型。

二. 數位轉型服務團簡介
因應數位轉型需求與融合企業經管理論為基礎,發揮數位轉型六大核心能量(營運卓越、系統整合、顧客體驗、商模再造、資源引導、產學鏈結),協助企業規劃直接面對市場、聆聽顧客聲音,並應用數位科技技術創新商業模式,革新公司文化。
服務團透過共同資料庫及網際網路,規劃專案管理系統平臺,以達專案資訊共用,提高管理效能及服務品質,運用跨系統整合技術與雲端式管理系統,輔以產業體系價值鏈提供垂直與水平整合,提供行動APP 支援,達到有效數位轉型服務,並透過知識供應鏈平台建置,規劃社群溝通平台,以達資訊共享,提高整體綜效。
服務團在協助企業數位轉型規劃上,以諮詢診斷(改觀念)、教育訓練(育人才)、顧問輔導(伴輔導)、建置導入(導系統)、平台租賃(建平台)等五大構面進行展開,主要服務範疇提供包括知識數位化、經管數位化、製造效能優化、服務體驗優化、商業模式轉型、產學資源介接等數位轉型服務。
.png)
三、數位轉型成熟度(DX Bench)評量
服務團在協助業者輔導前,會針對有意願進行數位轉型卻資源受限的企業或單位,提供具備快速評斷掌握現況及規劃目標,包含短中長程規劃:
■短期目標 : 利用評量診斷快速判斷公司現況,決定開啟數位轉型的優先項目。
■中期目標 : 藉由評量診斷的結果,與顧問共同尋求合適的資源,完成數位專案。
■長期目標 : 利用評量診斷-執行數位專案-評量診斷之循環,滾動逼近最佳數位轉型狀態。
數位轉型成熟度評量在衡量方式上,利用「認知度(提供對於特定議題的價值觀,決定執行上的動機與動力)」與「實踐度(則表明目前的現狀與極限,判定後續將採取的改善行動)」區別需求,精準需求辨認每一次評量-行動-評量的循環,將可確認公司轉型進步狀況。並採用10等評量尺度操作型定義,完整呈現數位轉型過程。其評量尺度定義如下:
■等第1 (初始狀態) : 未使用任何數位產品。
■等第4 (適應狀態) : 已使用必要之數位產品,相關電子工具已可持續性留存數位數據與紀錄。
■等第7 (成長狀態) : 已於作業上充分利用數位產品協助人力工作。
■等第10 (數位狀態) : 已於作業上充分利用數位產品、數據與紀錄,並分析後協助相關人員進行決策最佳化並建立理論模型。
數位轉型成熟度評量在題項分類上,以五大構面切入,對應公司整體面向,全面剖析數位轉型現狀,內容如下:
.png)
四、政府資源與轉介方向
利用評量診斷擬定轉型策略,媒合適切資源建立數位專案。
■教育訓練 : 不確定目標方向與效益是否合乎公司預期。
■評量診斷 : 已了解目標方向並希望盤點現況條件開啟執行契機。
■輔導 : 已明確目標卻需要專業協助,確保專業導入與專案過程順利。
■補助 : 已明確目標且公司有能力規劃、執行專案,並通過專業委員認定可行。
.png)
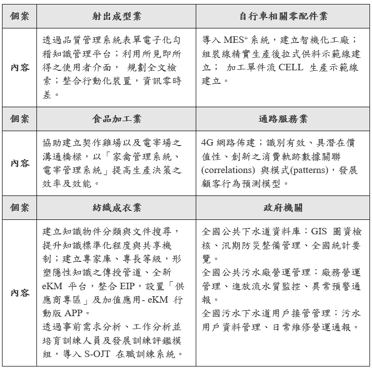
五、實際與輔導案例
現有產業含括射出成型業、自行車相關零配件業、食品加工業、通路服務業、紡織成衣業及政府機關。列舉如下:
.png)
數位轉型卓越經營服務團
以「因應數位轉型需求與融合企業經管理論」為基礎,發揮數位盤點、系統整合、顧客體驗、商模再造、資源引導、產學鏈結及卓越營運之核心能量,協助企業規劃由諮詢診斷(改觀念)、教育訓練(育人才)、顧問輔導(伴輔導)、建置導入(導系統)、平台租賃(建平台)等五個構面展開。主要服務範疇提供包括知識數位化、經管數位化、製造效能優化、服務體驗優化、商業模式轉型、產學資源介接等數位轉型服務。
猜你喜歡
長久以來,企業在時間下累積的客戶資料形成了每一家公司最獨特的優勢,然而企業自己內部隨著時間而逐漸改變的紀錄,卻經常只見於周年紀念刊物。數位時代的思維並非如此,快速地確認現況與目標,才是數位轉型的關鍵。
2020年初爆發COVID-19(新冠肺炎)疫情減少了實體的接觸,讓許多企業感受到數位轉型的急迫性,有別於資金雄厚的大型企業具備充足的資源與明確的目標,中小型製造業需要在資源受限的情境下開啟轉型的契機。
為使客戶更方便使用企業診斷線上評量工具,期望讓台灣企業能更即時明瞭公司目前經營問題,有效協助企業依評量結果做營運績效之參考,透過經管效能評量平台線上工具,以利企業未來做出更正確的決策。
近十年來,全球掀起新一輪科技競賽與產業變革的熱潮,中心在4月28日在台中舉辦「生產力再造暨數位轉型卓越經營服務團」啟動會議。倡議「智慧製造x數位轉型=生產力再造之最佳解方,陪伴企業提升生產力。更將服務範疇從經管領域聯結智慧製造與數位轉型,致力把智慧製造及智慧服務導入訓練與輔導內容,幫助企業強化自身研發能量,加速產業創新轉型。
AIGC 賦能職場工作術 - 使用ChatGPT提升Excel資料處理與分析能力 - 建議可自備筆電 - 王仲麒老師
上課時間 2026/06/08 ~ 2026/06/08
防火管理人訓練複訓班 - (臺南班)
上課時間 2026/07/29 ~ 2026/07/29
總務採購策略與降低成本實務
上課時間 2026/04/14 ~ 2026/04/14
AI X程式- AI 自動化應用 - 請攜帶電腦
上課時間 2026/07/08 ~ 2026/07/08
急救人員安全衛生教育訓練 - (0915-0917)日間班 - 第三天為半天課程
上課時間 2026/09/15 ~ 2026/09/17
Excel 整理技巧與樞紐運用 - 第二梯 - 遠距教學
上課時間 2026/06/23 ~ 2026/06/23
AI工作革命:職場菁英的15種AI實戰心法
上課時間 2026/05/15 ~ 2026/05/15
iPAS AI 應用規劃師衝刺班 - 假日班-視訊課程 - CCChen 授課
上課時間 2026/05/09 ~ 2026/05/09
貿易租稅申報實務解析班
上課時間 2026/06/26 ~ 2026/06/26
PLC控制器入門實作班
上課時間 2026/05/30 ~ 2026/07/11