淺談職業安全衛生管理技能檢定報考注意事項
- 撰文者:
- 2024/03/26 瀏覽數:20188
本文身分別預設為第一次報名且為一般報檢人不申請補助並參考112年8月全國技術士技能檢定簡章(以下簡稱技能檢定簡章)內容,如後續技能檢定簡章內容有修改,與本文內容有差異,請依技能檢定簡章內容為主。
一、報名注意事項
(一)報檢資格
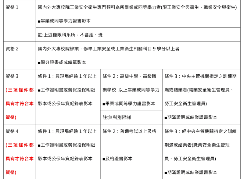
依照技能檢定簡章,要報考職業安全衛生管理(乙級)技術士職類須符合下列其中一項資格:

提醒資格3跟資格4是三個條件都要有,才符合報檢資格。
資格3的畢業學校不用相關科系,另外若為國外學歷者,應檢具經我國駐外使領館、代表處、辦事處、其他外交部授權機構驗證之畢業證書原文影本及中文譯本影本各1份。持大陸地區學歷:應檢具大陸原文畢業證書影本及直轄市、縣(市)主管教育行政機關、教育部之採認公文證明影本各1份。
資格3跟4中的現場經驗可請公司開立工作經歷證明,但若為國外工作經驗建議要跟技能檢定中心確認,因簡章沒有明寫。另外勞保投保明細或公保年資紀錄表可以代替工作經歷證明,不過要特別提醒,如果你的投保期間為部分工時身分者,須另檢附出勤工時記錄等相關證明文件併作審查。
因簡章上並無明確告知審查標準,故如果有全額投保累計未滿1年的狀況(如果先在A公司全額投保6個月後續換工作到B公司全額投保7個月,不同時間點相加後累計在1年以上是符合具現場經驗1年以上的條件),要使用部分工時來補不足日數的,也還是建議要跟技能檢定中心確認。
(二)報名考試
符合條件後並且備有紙本資料(遺失要補發,因報名僅需影本,故若有電子檔印出也可),就請依照技能檢定報名時間,進行通信或者網路報名。
- 通信報名
首先要到全家便利商店跟OK超商(萊爾富便利商店、統一7-11沒有賣)或特定地點會賣技能檢定的報名表,不過不是每一間店都有販售,經詢問,全家是有書報架的店舖才會進貨,不過可透由店內的FamiPort機台訂購,另提醒不要買到即測即評的簡章,要找下圖沒有即測即評字眼的簡章。

拆開後請找乙級的技能檢定報名簡章(現行是黃底),有分正表跟副表,分別都要進行資料填寫,考區在下方統一說明,填寫說明下圖:


- 註1:黏貼1吋照片,需2年內脫帽照片素色背景,不得使用印表機列印的相片且背面要寫考區、姓名、職類名稱(不然假設未黏緊掉落會不知道是誰的或哪個職類的)。
- 註2:通信地址的欄位,請務必要寫掛號信會有人收件的地址,因為准考證會寄到這個地址,如果沒有人收件,可能就會因未得知考試日期,而錯過考試。
- 註3:繳費收據要黏貼正本,故自行留影本或掃描檔。
另外報名表上的學歷證明書跟工作證明書,因有檢附報檢資格的工作經歷證明及畢業證書,故該頁就不需填寫了。

完成後跟報檢資格資料一併於報名期間寄出。
- 網路報名(強烈提醒,還是要郵寄報檢資料給技檢中心才算完成先期報名流程)
網路報名是透由技能檢定中心的網站上進行線上資料的輸入,一開始要輸入職類代號22200(職業安全衛生管理),後續依照頁面的欄位填寫即可,因線上系統都有設定必填欄位,所以比較不會有漏填的問題。
(一樣提醒通信地址的欄位,請務必要寫掛號信會有人收件的地址,因為准考證會寄到這個地址,如果沒有人收件,可能就會錯過考試日期了,緊急聯絡人及其聯絡電話也請記得要填寫。)

但網路報名僅是免買紙本簡章,線上填寫完成後還是要印出報名書表並檢附應考資格證明文件影本及繳款證明一併於報名期限前寄給技檢中心,若僅網路報名完成,但未於報名期限前寄出,視同未完成報名流程無法參加該梯次考試。

線上填寫完成後將報名書表列印出,因照片要上傳電子檔(請要符合技檢中心規定格式),故不用再黏貼,但是身分證影本也還是要黏貼兩份(一樣要使用膠水黏貼),另外正表左下方有個報檢人簽章的地方請記得簽名,因時常會漏掉,最後再黏上繳款單(一樣要正本,留影本或掃描檔)後續於報名期間與報檢資格資料一併寄出。
- 考區說明
考區的部分,因職業安全衛生管理員是採電腦測驗,所以不適用技能簡章上的考區對應的考試地點,填寫考區僅是供技檢中心後續分配合格的測驗試場,不過技檢中心在分配考場時,假設即使填寫台北市的考區,但分配時不一定分配在台北市的考場,且可能會有受限於報檢人數等狀況,假設可能A跟B都填寫同一個考區,但可能A被分到台北市考場,但B被分配的新北市的考場。
因簡章上有提到報名考試後不得以任何理由要求更換學術科測試辦理單位或退還報名費,故要先了解有這種狀況,能接受上述的風險在進行報名。
- 寄出報名表
通信報名跟網路報名都要將報名表及報檢資格證明文件寄出才算有完成先期報名流程,寄出前請務必要確認前述資料都有檢附後再寄出,報名期間因為是認郵戳章的日期,所以假設如果是4/25-5/4為報名期間,只要是5/4寄出的信件,技檢中心都會收件,以郵戳為憑。
二、考試注意事項
如果報檢資料都沒有問題,那後續就是等准考證寄達,等待考試日期,提到考試日期,有很多人都會以為是技能檢定簡章所列各梯次學科測試日期,但如果有詳細看行事曆,就會發現中間有一欄字以下日程不含按摩乙丙級、職業安全衛生管理乙級、鍋爐操作(模擬機具)甲級,故職業安全衛生管理的學科測試日期是不適用該行事曆的(職業安全衛生管理只適用行事曆的報名日期)。
依技檢中心規定,測驗試場於測試14日前以掛號郵件寄出准考證,所以準確的考試時間要等准考證上才知道,但是有沒有其他方法可得知考試日期呢?
準確的日期可能沒辦法,但是考試期間是可能可以從跟考場詢問而得知的,技檢中心分配好測驗試場後,會發簡訊給考生,通知可以上技檢中心的成績查詢網站去查詢測驗試場,此時可以得知自己的測驗試場,待技檢中心公告測驗試場的承辦窗口聯絡資訊時,就可以去電跟測驗試場洽詢,從而得知考試時間的相關訊息。
不過考試日期,因改成電腦測驗後,測試日期不限假日,所以平日的白天也有可能是考試日,依技檢中心規定,當知道考試日期後,要準時應檢,不得有異議,如果考試當天無法到考,僅能算缺考。
現在職業安全衛生管理的考試不論學術科,都無法攜帶計算機及計算紙應考,術科時只能使用考試內建的計算機及小畫家,故建議考試前要到技檢中心的網站進行練習,以避免考試時不熟悉操作,導致緊張回答錯誤:
目前職業安全衛生管理員的考試學術科為同一天、同一地點辦理,會分上午場(7:30-12:00)及下午場(12:30-17:00),考試場次由考場安排,無法自行選擇,依目前考試排程,會先考術科,再考學科,學術科考試時間都是各100分鐘。
學科共80題,其中單選題60題,1題1分,複選題20題,1題2分,60分以上及格。
術科共10題組,每題組10分,每題組可能包含若干小題,60分以上及格,題型總共有7種:
- 是非題
- 選擇題(包含單選及複選,考試題目會標示是單選還是複選)
- 配合題
- 填空題(僅數字填空,無文字填空)
- 排序題(全對才給分)
- 連連看
- 計算題(直接填寫答案,不用寫出計算過程)
測驗分數學術科皆為60分及格,兩個都要及格才能領證。
若有其他一科及格,學科及格不保留,術科及格有保留,所以您考試結果如有以下狀況:
- 如果學科及格,術科不及格,下次兩個都要重考。
- 相反學科不及格,術科及格,補考學科即可。
補考學科可以報名即測即評的考試,就可以不用等到下梯次的技能檢定報名(因技能檢定1年3梯次,間隔很久,即測即評簡章上考場有公告當年度的梯次,一年會有較多的梯次,可能可以比較快補考學科,而且因為是直接跟考場報名,所以可以自行選擇離家的考場)。
自111年第3梯次起,因考試當天就可以知道就可以得知學術科測試成績,所以只要學術科都及格就可以現場繳證書費並現場發證,不用像以前還要等一至兩個星期,故考試當天請記得攜帶160元的證書費用。
相關報考注意事項大致如以上內容,最後敬祝大家金榜題名。
【參考資料】
- 勞動部勞動力發展署技能檢定中心,112年度全國技術士技能檢定簡章,112年08版。
- 勞動部勞動力發展署技能檢定中心,技術士技能檢定職業安全衛生管理乙級術科測試應檢人參考資料,110年05月25日。
- 勞動部勞動力發展署技能檢定中心,應檢人操作手冊。
- 職業安全衛生管理線上模擬測試:https://wdamsk.csf.org.tw/WDA_SimTest/Home/Login
- 勞動部勞動力發展署技能檢定中心網路報名網址:https://skill.tcte.edu.tw/notice.php
職業安全衛生訓練網
想了解更多職業安全衛生課程資訊嗎?財團法人中國生產力中心於台北、桃園、台中、雲林、台南、高雄均有開辦,
歡迎點擊下方按鈕或來電0800-022-088洽詢,立即掌握第一手職業安全衛生證照資訊!!!
猜你喜歡
在製造業/營造業/服務業的工作環境,為保護勞工作業安全及應具備之知識,法令有規定從事之人員應具有相關證照,而在辛苦的上課並經過測驗合格後,才能取得結業證書或證照,但這些證照都有其使用的限期,如何持續相關證照的效力呢?
為推動職業安全衛生教育訓練之「訓、考分離」制度,勞動部陸續公告職業安全衛生教育訓練職類之結訓測驗方式,改採技術士技能檢定或電腦線上測驗,以強化學員之安全衛生專業知識及實務操作。
數位學習是學習的新趨勢,尤其是在疫情不定性之下,可因應廠商及學員的需求學習以利工作運用;視訊課程對於處於較偏遠地區的工作者,其實是一個便利的學習方式,可節省交通往返時間,更可以參加當地無法開辦成功的課程。
自111年7月7日起,訓練單位技術職類應經勞動部認可後,方得辦理吊升荷重在三公噸以上之固定式(移動式)起重機或吊升荷重在一公噸以上之斯達卡式起重機、鍋爐、第一種壓力容器及荷重在一公噸以上之堆高機等操作人員訓練,事業單位應選對訓練單位上好課程。
防火管理人訓練初訓班第2524期 - (臺北班)
上課時間 2026/03/24 ~ 2026/03/25
荷重在一公噸以上之堆高機操作人員安全衛生教育訓練班(夜間班) - (不含檢定費1820元夜間班 - 課程費用優惠中 - 上課學員送檢定報名表
上課時間 2026/12/15 ~ 2026/12/20
二代接班永續經營:OKR × AI 老師傅知識萃取 6 小時實戰班 - LINE@ID:@274aywrg - 陳宗成老師 - 需自備電腦或手機
上課時間 2026/07/30 ~ 2026/07/30
公共工程品質管理人員回訓班 - 路面工程品質管理實務(一)(二)_假日實體班 - (六日整天) - 紙本4/30前寄達 - 請勿繳費待上課通知
上課時間 2026/05/16 ~ 2026/05/31
SolidWorks 零件設計班
上課時間 2026/08/10 ~ 2026/09/04
Excel Power Pivot 資料模型與DAX函數 × AI智能助攻 - 王仲麒老師
上課時間 2026/05/13 ~ 2026/05/14
荷重在一公噸以上之堆高機操作人員安全衛生在職教育訓練 - 10/22堆高機回訓 - 日間班
上課時間 2026/10/22 ~ 2026/10/22
用聲音提高你的簡報力
上課時間 2026/07/09 ~ 2026/07/09
第1屆360度全景式管理顧問養成班 - 遠距教學
上課時間 2026/07/03 ~ 2027/03/19
ESG永續發展-現代企業永續經營新關鍵之道 - ★線上視訊課程★
上課時間 2026/07/15 ~ 2026/07/15