餐飲店成功經營的法門
- 撰文者:
- 2014/02/12 瀏覽數:26465
從事餐飲顧問20多年來,總是有許多餐飲經營者問我『我的餐廳經營得很好吧!』我總是告訴這些老闆:『好還要更好!』,讓餐飲經營者產生持續向上的動力。事實上,餐飲業只要抓得住經營方向,就是優質的餐飲經營者,就以筆者的觀察及經驗而言,餐飲經營方向有明顯的2分法的作為,而且2個方向都是「一」的開頭。
第一個「一」是「始終如一」,包括招牌、店內裝潢、擺設、服務禮儀、作業標準、特色菜等,永遠持續地保持不變,因為此類型餐飲店深知消費者就是喜愛如此的環境、氛圍及服務…,而這類的店多半具有地方代表性或歷史性而且是歷久不衰。
另一個「一」就是「一直改變」,店內所有的一切轉變(或流動)的速度很快,甚至店名、負責人、廚師、服務人員,通常這類型的餐飲店是因為顧客不願再上門了,導致營業額無法提升,進而讓店鋪關門大吉或是換經營者(頂讓),但是消費者(或是下一位經營者)總是外行看門道,心中竊笑這家餐飲店的東西一定不好吃,所以倒閉!
但是,或許這類餐飲店的經營者已將餐飲視為「流行產業」,當消費者喜愛某類型口味時,就經營該類型的餐飲店,先賺取即時又好賺的利益後,再將店鋪經營權移轉給其他人,把所賺的金錢再投資下一波消費者的新口味,特別像是夜市、流行品集中地區等的餐飲店鋪。
就上述兩個「一」的觀察與看法,餐飲店無論運用何類型經營思維,只要遵照以下六個餐飲經營成功的訣竅,必將讓您的餐飲店獲取更高利益。
- 給顧客幸福感的經營哲學
許多人常說:在某家餐飲店吃飯時,看到服務人員的晚娘面孔就想吐,再也吃不下去了。這種狀況就是該餐飲店服務人員缺乏面帶微笑的訓練及服務的熱誠,要如何改善呢?經營者應要營造一個美好的工作環境,促進每位員工皆能真心地展現笑容的工作。
若經營者更能換個角度來看,不僅單純地改善服務環境,更能打造上門消費者幸福的感覺,將能創造顧客持續消費的動力。幸福感就餐飲業而言,就是讓消費者愉悅地享受美食,並偶爾會有完全意外的愉快感!
- 好吃、好玩(看)又可攜帶的多樣化經營
餐飲店的口味是最重要的成功因素,而經營可增加好玩、可攜帶兩個重要因素,譬如:某美式休閒餐廳,每天有辣妹邀請顧客一起玩呼拉圈、啦啦隊舞表演,某日式燒肉,每晚8點所有店內消費者全體乾杯,營造歡樂氛圍,最近又有某異國餐廳,每2個小時的店呼表演,這些都是餐飲業經營暨好吃又好玩的活動。
而「可攜帶」是吃完後的附加服務感覺,是否有可攜帶走的服務,目前這項服務餐飲多需再點外帶餐方能帶走,餐飲經營者有沒有想到運用口味相同的料理包(中食),可減少消費者等待時間,提升顧客滿意度。
- 持續推陳出新的創新精神
推出新菜是餐飲業者吸引消費者的重要做法,但是訴求的議題、服務、擺設、器皿等是否與新菜相同亦有同樣地推陳出新做法,或許可搭配四季變換調整餐飲店內桌布、服務人員制服、器皿的色系;亦或許可運用藝術品的展示,增添餐飲店不同一般的藝術格調,讓上門的消費者有耳目一新的感覺。
另外,新菜色一定要經過消費者口味測試,可請主廚走出廚房聽聽顧客的聲音,改變過去料理菜餚的做法,讓菜的色、香、味更能滿足顧客需求。
- 建立具有獨特性的體驗
顧客的消費意識及需求愈來愈高,或許可運用一點點顧客親自動手做料理或服務來增加獨特的體驗性,進而降低消費意識及需求的規格,譬如:烤肉店、涮涮鍋、中西式自助餐等類型的餐飲服務。
另外,可引進海外餐飲店的新穎作法,創造消費者新的用餐體驗,例如過去引進麥當勞整潔明亮的用餐環境、標準制式化的作業流程、快速簡單的餐飲服務等,最近亦有餐飲經營者為滿足長期坐立於辦公室的上班族,引進歐洲酒館、日本要求速度文化的「立食」(站著吃)餐廳,相信在店租節節上漲及高翻桌率要求下,若消費者亦能接受新穎的做法時,「立食」餐廳可能會快速成長。
- 讓消費者安心用餐的品質作法
自中國奶製品含三聚氰胺事件到台灣黑心油品後,已讓消費大眾產生從重視食品安全問題到不敢在外用餐的情結,因此如何拿出保證讓消費者相信的食品安全衛生證明,似乎已是現在餐飲業必備的功課之一。
事實上,當餐飲店建立一套完整有效且合乎食品安全衛生的準則時,顧客也會感受的到店舖經營的用心,亦會有吃的安心、放心的感覺,所以建立一套讓消費者安心用餐的品質作法方是餐飲業的根本。
- 廣宣再廣宣
餐飲店與一般行業最大的差異在於必須「體驗」後才了解商品的品質、是否適合消費者,但是要讓消費者知道到何處去體驗,才是餐飲業的重要關鍵。
要如何讓消費者知道到何處去體驗呢?建議可先從社區做起,自優惠活動設計開始的菜色、折扣、文稿、美編到完成紙張廣宣DM,運用夾報、路邊發送、塞信箱等方式讓社區內居民瞭解店鋪位置、活動訊息,再配合店鋪內親切服務來滿足前來消費的顧客需求,相信該顧客一定會以口耳相傳模式為餐飲店宣傳,業績一定會蒸蒸日上。
當然,請謹記活動終年都必須要有,折扣需詳算成本及利潤收益。
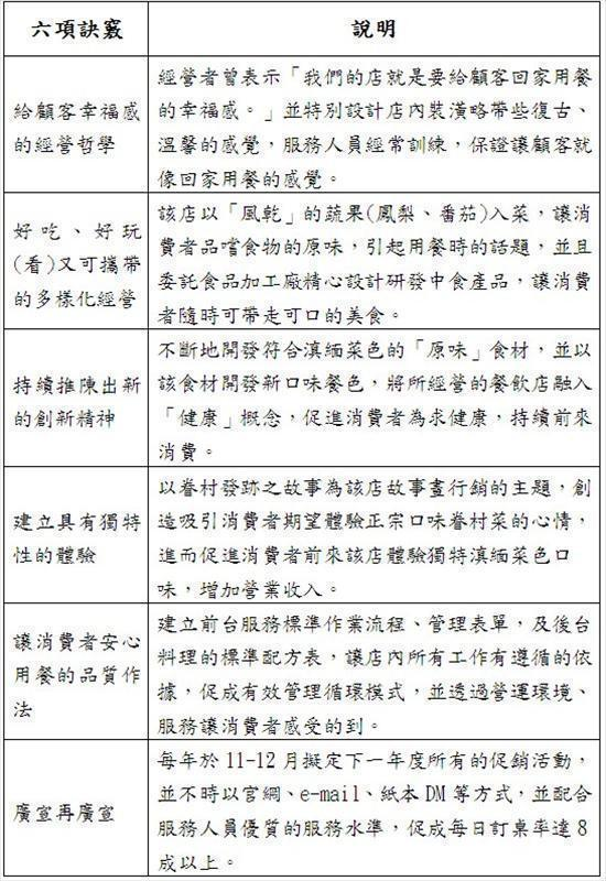
接下來,筆者將以過往輔導的「荷風中國菜」為例,透過下表與您分享該餐飲店的經營六項訣竅。該店成立於民國48年,具備了「始終如一」、「一直改變」的兩個特性,「始終如一」是該店可稱為國內滇緬菜的代表,其菜色口味始終保持穩定,而「一直改變」是該店除進行展店擴張外,並結合咖啡業者、海外同業持續進行中菜推廣,近年來營業額大幅成長。
荷風中國菜餐飲店的經營訣竅
.jpg)
荷風中國菜的經營模式是會轉彎的,會隨著時代的環境、消費者所重視的、社會期望的等等因素不同而轉彎,但是該餐飲店的經營訣竅是維持不變的,只是其內涵依據當時狀況而調整,所以餐飲店的經營只要能夠掌握住經營竅門,將會是無往不利的發展下去!
猜你喜歡
五常法透過常組織、常整頓、常清潔、常規範、常自律展開,以確保日常管理容易執行及落實。五常法精髓源自於日本5S管理,由何廣明教授於1994年所作。本文旨述五常法如何協助餐飲業降低成本提升獲利,從前台顧客接待至後場廚房備料出菜,若無一套管理邏輯,遑論提升工作品質及效率。
隨著商圈轉移和景氣變遷,餐飲業者在經營街邊店的時候,有時被高昂的房租和不穩定的人流壓的喘不過氣。恰好由於臺灣電商起飛,百貨與賣場業者紛紛將營業重心放到餐飲招商上,也成了難得的機會。如果想進駐百貨開餐廳的話,該怎麼做才能讓自己雀屏中選呢?
台灣在國際揚名的原因之一,就是擁有豐富而且多元的餐飲業品牌資源,從米其林星級餐廳、百年餐飲老店,到國際馳名的觀光名店、商圈夜市排隊小吃,可以說是形成了一個具有獨特性、代表性的餐飲生態圈。而當中特別值得關注的其中之一,就是具有一定歷史的”老店”,因為通常老店背後象徵的意義是「傳承」、「經典」以及「品牌價值」。
有鑑於疫情改變了消費者飲食習慣與消費樣態,影響到店用餐人數下降,外帶、宅配餐食模式成為日常的消費需求,加上俄烏戰爭致關鍵食材調漲等問題,促使消費者健康意識提高,更注重食材來源、環保包材等議題,促使餐飲業者經營策略大幅調整,銷售型態更多元、彈性轉變出新經濟模式。為鼓勵業者辦理「盒餐徵選活動」以臺灣米食為主題開發優質盒餐,入選盒餐多元豐富餐盒料理紛沓而出。
隨著國境開放,各項管制措施鬆綁,再加上疫苗施打普及率提高,餐飲業消費市場逐漸回溫,但居高不下的物價水準導致營運成本逐年提升,以及人力短缺問題將是餐飲業者必須面對的兩大挑戰,透過數位轉型與低碳轉型,深化餐飲業競爭力,同時善用會員數據資料進行分析達到精準行銷,深耕熟客經營是餐飲業刻不容緩之要務。
生管.採購與倉管作業整合技巧研習班
上課時間 2026/06/09 ~ 2026/06/09
CP管制計畫& PPAP零組件核准程序 - 第二梯
上課時間 2026/04/10 ~ 2026/04/10
強化財務出納作業收支效率資金調度與銀行往來
上課時間 2026/04/29 ~ 2026/04/29
情緒轉化術:職場優勢與客戶滿意
上課時間 2026/06/12 ~ 2026/06/12
防火管理人訓練複訓班第2896期 - (臺南班) - 已額滿,可報3/20
上課時間 2026/04/09 ~ 2026/04/09
標準作業流程建立與優化實務研習班
上課時間 2026/06/16 ~ 2026/06/16
採購談判策略與合約管理實務 - 即將達開課標準
上課時間 2026/04/22 ~ 2026/04/22
企業流程品質的管理與改進
上課時間 2026/05/19 ~ 2026/05/19
QCC品管圈的建置與推動 - (含現場改善實務)
上課時間 2026/09/04 ~ 2026/09/04
團隊領導力與情緒管理技巧
上課時間 2026/04/16 ~ 2026/04/16