如何導入ISO14001:2015
- 撰文者:
- 2016/10/19 瀏覽數:12092
ISO14001是全球廣泛採用的環境管理系統,經歷數次改版ISO14001:2015已經發佈,此版本將提供更好的環境保護實踐方法。新版標準主要重點在:提高環境管理績效、增加中小型企業的適用性、及著重產品生命週期的對環境造成的影響。
本文將介紹新版重要的變革、標準內涵及導入方法,期讀者閱讀後能瞭解如何導入ISO14001環境管理系統。
一、新版重要的變革,包括:
- 新的高階結構(HLS):提供適用於所有管理系統標準之術語、定義、標題和文字,使整合多個管理系統時更加容易。
- 強調高階管理者的參與:確保環境管理績效能整合於業務流程之中。
- 考量組織所面臨的風險:舉例來說原物料價格波動,而這些風險所帶來的機會組織如何面對。
- 重視企業所處的環境背景:協助企業更加瞭解其對於環境的影響,同樣的也了解環境問題如何影響企業(如:全球暖化造成氣候變遷)。
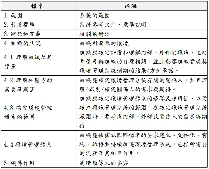
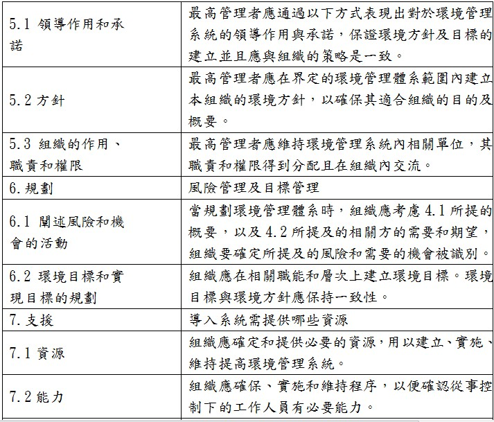
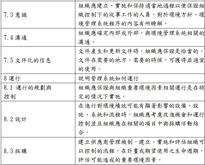
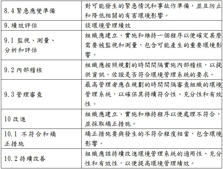
二、ISO14001:2015標準內涵:




三、ISO14001導入方法:
- 召開啟動會議,由最高管理者主持,要求全廠人員參與。
- 派任環境管理代表,代表要能協調資源並發揮領導的功能,最好由最高管理者親自擔任,這樣在執行上事半功倍,管理代表任命應有任命書,任命書應由最高主管簽派。
- 成立專案小組,各單位應至少一位參加,並確定各單位在推行中的權責。
- 描述廠房及四週的環境,包括水溝、道路、孔蓋、管線、廠房面積等,以便掌握驗證的範圍。
- 對專案小組進行ISO條文訓練,訓練內容應包含影響環境之因素。
- 繪製生產流程圖,掌握生產過程中使用的原物料、能源及產生之廢棄物等,確定流程中可能影響環境的因素。
- 由管理代表與專案小組討論後,確定公司重大環境因素。
- 對公司活動所涉及環保法規及標準進行蒐集,並製作清單評審其符合性。
- 識別客戶對環境保護之要求,如:CSR & RoHS & WEEE的要求,也要進行收集製作清單並審核其符合性。
- 採購單位依據客戶的環保要求對原材料進行採購,並要求供應商提供相關檢測報告。
- 由採購單位依照原物料使用情況,製作廠內化學品使用清單,並向供應商索取安全資料表。
- 由最高管理者核准、公告公司的環境政策,並將環境政策對內、對外宣傳。(可透過公司網站、DM、告示牌…等)
- 由管理代表召集專案小組成員,共同訂定環境管理手冊,應包:公司簡介、公司組織圖、環境政策、管理代表任命書、廠區平面圖、生產流程圖...等。
- 展開環境管理措施:對化學品的管理、對能源消耗的管理、對水電設施的管理、對消防設施器材的管理,及環境組織職責都應轉寫程序書。另程序書所產生的表格、紀錄也要管理。
- 將程序書發行,並對各級人員進行訓練。
- 蒐集歷年相關指標,指標有:出貨量、報廢量、能源使用量、事業廢棄物量、汙染排放量…等,以每月為單位進行統計。
- 依照歷年的資料,訂定可行的環境管理目標。
- 訂定環境測定計畫,並委託符合資格的檢驗單位來執行,如:針對廢水、廢氣、噪音...等排放進行監測。
- 實施資源回收、垃圾分類、事業廢棄物的處理。
- 對於可能發生的事故,預先規劃緊急應變演練,如:消防演習、化學品洩漏演習、油品洩漏...等,並要求相關人員參加。
- 辦理年度消防設備檢修申報、公共建築物安全檢查,留存紀錄。
- 化學品儲存應遵守混儲規定 (酸、鹼、易燃品分開放置原則),並依實際需要於儲存處設置:通風裝置、防爆燈、危險物標識、消防器材、溫度計、專人管理...等。
- 盤點廠內所需的特殊證照並取得,如:危險品運送、職安衛管理、缺氧作業主管、急救人員、廢水處理、內部稽核員...等。
- 各種管道標識,包含:內容物名稱、流向箭頭;執行設備定期保養。
- 對環境系統、程序試行,以瞭解系統的可行性、有效性。重要事項有:廢水/廢氣/噪音排放要達標準、執行能源消耗節約管理、報廢率控制、垃圾資源分類、支援設施(水電、消防)定期檢查保養、環境資訊宣導交流。
- 準備環境管理佐證資料:廢水廠排放許可、空汙排放許可、環保局開立未受罰款證明、委請合格廠商處理廢棄物合約…等。
- 對專案小組成員辦理ISO內部稽核人員訓練,並發給訓練合格證明。
- 選擇訓練合格之稽核員擔任稽核組長,並執行環境管理系統內部稽核,對內稽不符合事項進行矯正措施。
- 由最高管理者召開管理審查會議,由稽核組長進行報告,檢討各單位執行情況及待矯正措施。(管理審查的輸入及輸出)
- 對各單位負責人進行驗證前的訓練,提醒大家應注意的問題及如何回答問題。
- 提請驗證公司預評,對預評所列不符合項目進行矯正措施。
- 提請驗證公司正評,對正評所列不符合項目進行矯正措施。
- 由驗證公司發給證書。
本文分成三個部分來說明如何導入ISO14001環境管理系統,理論上公司能自行導入ISO14001系統,但摸索及耗費的資源、心力都過於龐大,本中心擁有豐富的輔導經驗,結合ISO14001、MFCA、CSR、環境會計…等管理工具,可為企業縮短導入所需的時程、擴大環境管理績效,使企業能夠達到環保要求、降低環境風險並提昇企業形象。
資料來源:ISO14001國際標準、CNS14001
生產力再造卓越經營服務團
以總和生產力為核心理念,輔以精實生產手法,協助企業從自我診斷、規劃發展藍圖到實踐智慧生產,運用IOT、MES+等技術與系統,建構科技化智慧經營與生產管理體系,使生產營運最適化、價值最大化,提升企業競爭力。
猜你喜歡
ISO 14001環境管理系統與OHSAS 18001職安衛管理系統的建制與認證之取得,勢將成為二十一世紀業界爭取國際市場與永續發展的新競爭力。因此若能加以整合,建立適合的架構模式,不但可以簡化作業流程、節省人力資源,同時對於企業效率與企業形象都能獲得顯著的績效。二者之整合稽核需求、差異與困難面,說明環安衛之整合稽核之考量要項。在進行ISO 14001環境管理稽核時,都可以ISO 14001稽核為基礎,發展環安衛管理系統整合稽核。
台灣的服務業已成為經濟成長的主流之一,競爭已經白熱化。想要在此競爭環境中展露頭角,吸引顧客並能安心的購物,經營者一定要不斷的提醒自己,並重複的檢視每一細節,才能保有一致的管理與服務品質,也才能保有讓企業持續發展的動能,隨時維繫賣場所要提供予顧客的那一份細膩的服務。就讓我們從重視每一個管理細節開始,讓顧客能在賣場中安心地購物沒有顧慮,進而營造出具有特色品牌的魅力門市。
ISO9001:2015品質管理系統、ISO14001:2015環境管理系統、ISO45001:2018職安衛管理系統,這三種管理系統是組織中最常見的管理方法,各組織配合管理需要、經營發展或客戶要求,同時間會存在1個以上的管理系統,這時候管理系統的整合會是必須要面對的課題。
信用狀陷阱條款解密-單據瑕疵不踩雷
上課時間 2026/11/18 ~ 2026/11/18
問卷設計與資料蒐集實務 × AI 輔助設計與統計入門 - 王仲麒老師
上課時間 2026/06/29 ~ 2026/06/29
研發問題分析與解決技巧研習班
上課時間 2026/08/26 ~ 2026/08/26
人才留任與訪談技巧 <留> - <培育力>
上課時間 2026/07/07 ~ 2026/07/07
SPC統計製程管制 - 需自備筆電
上課時間 2026/08/12 ~ 2026/08/12
固定資產管理與盤點實務
上課時間 2026/06/12 ~ 2026/06/12
有害物作業主管在職教育訓練班-(有機/特化/粉塵/缺氧)(南科班) - 日間班 - 有機回訓-特化回訓-缺氧回訓-粉塵回訓 - 請上傳原始證書
上課時間 2026/04/10 ~ 2026/04/10
防火管理人訓練複訓班 - (臺南班)
上課時間 2026/06/25 ~ 2026/06/25
AI影片製作實戰:從零到一打造高效吸睛影片 - 實體上課與視訊同步 - 請攜帶電腦 - 假日班
上課時間 2026/04/18 ~ 2026/04/18
改善「財務流程」提升企業營運績效
上課時間 2026/09/04 ~ 2026/09/04